持续发酵几个月的美国高校招生舞弊案,随着涉及其中的中国家庭爆出,一笔高达650万美金的“录取服务费”引发了更多的热议。
目前案件已经在审理阶段,各个大学也在自查自纠。斯坦福大学认定涉案学生申请中的一些材料是虚假的,依据政策已经开除。南加州大学已宣布取消刚刚录取的六名新生的入学资格,通过舞弊方式入学的在校生已被暂停注册新课程和获取成绩单的资格,未来有可能面临开除。德州奥斯汀分校、乔治城大学、圣地亚哥大学等也在重新审核涉案学生,并保证确认属实,将严厉处分。
我们知道,美国名校录取是多样化的,但这个政策却被投机人士可乘之机。对于未来的录取形势我们不好估量,但是针对有准备的同学,关于留学的背景提升项目还是得来真的!

真的(划重点)名校背景提升项目等你来!
哥伦比亚大学
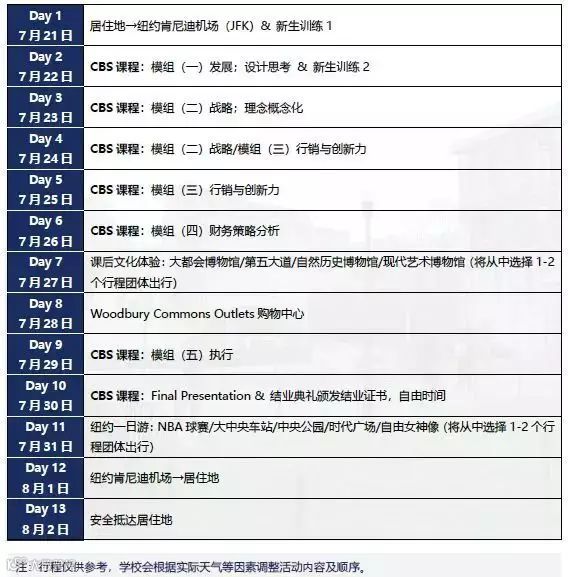
商学院暑假官方课程
➢ 课程对象为未来计划赴美学习进修的高中和大学 学生;
➢ 课程模式分为: 讲座、案例研究和分组报告,总共48小时课程(等于3个大学学分的上课时间;每天上课7小时);
➢ 课程内容包含包括5个模块:发展、战略、营销、融资和实施课程结合工学院的科技知识,让学生的创业领域无限制;
➢ 课程结束,学生会完成一份属于自己的商业计划,网页或是视频 。
➢ 年龄:14-23岁
➢ 时间:2019年7月21日-8月2日(抵达中国的时间)
哥伦比亚大学商学院暑假官方课程目前剩余7个名额。
|
Columbia |
|
斯坦福大学
医学院科研实验官方课程
➢ 课程和实验完全由斯坦福大学教授按照斯坦福大学本科生标准模拟安排;
➢ 设有科学工程、遗传学、人类基因、细胞生物 学、医用物理、纳米粒子等课程,并可以透过理论课程在斯坦福实验室中实际进行各项研究操作;
➢ 指导学生建立团体组织,进行实验操作,数据分析及解决问题的策略与沟通技巧;
➢ 参访世界知名企业谷歌、苹果以及英特尔微处理器实验室;
➢ 在美丽的斯坦福大学校园内深入体验美国大学的校园生活。
➢ 年龄:14-23岁
➢ 日期:2019年7月28日-8月11日(抵达中国时间)
斯坦福大学医学院科研实验官方课程仅剩1个名额!
|
Stanford |
|
|
|
加州理工学院
工程及人文科学整合实验课程
➢ 在美国帕萨迪纳市加州理工学院上课,每天7小时;
➢ 课程内容包含讲座、案例分析、实际研究和分组报告,并有适量的进阶阅读;
➢ 藉由不同领域的工程学,指导学生建立团体组织,解决问题的策略,领导能力及思维逻辑;
➢ 学生会完成一份属于自己的实验计划(环境工程相关);
➢ 学习与实践完美结合,给学生100%的加州理工学院文化、生活体验。
➢ 年龄:14-23岁
➢ 日期:2019年7月28日-8月10日(抵达中国的时间)
加州理工学院工程及人文科学整合实验课程仅剩5个名额!
|
Caltech |
|
伯克利音乐学院
商业创造力官方课程
➢ 课程两周分别在波士顿伯克利音乐学院与布朗大学,课程内容包括音乐创业的核心商业技巧、管理、讲座、分组报告、提供具有国际性视野的创业音乐理念;
➢ 探索音乐与商业的重要衔接,指导学生保留对音乐的热爱又能成为商业领域的精英,为钟爱的事物挖掘价值,进而创造获利;
➢ 课程结束将由伯克利音乐学院以及布朗大学颁发官方结业证书(伯克利教授推荐信),对申请世界名校或争取工作非常有帮助。
➢ 年龄:14-23岁
➢ 日期:2019年7月7日-7月20日(抵达中国的时间)
伯克利音乐学院商业创造力官方课程目前剩余9个名额。
|
Berklee&Brown |
|
|
|
助力名校,做自己的背景提升!真经历,真材料!
至美海外团队竭诚为您服务!详情请咨询Betty老师

联系电话:
18669776068(微信同步)
公司名称:
青岛至美海外咨询有限公司
公司地址:
青岛市崂山区石岭路39号名汇国际1号楼1103室


