搜索
首页
大数快讯
大数活动
服务超市
文章专题
出海平台
流量密码
出海蓝图
产业赛道
物流仓储
跨境支付
选品策略
实操手册
报告
跨企查
百科
导航
知识体系
工具箱
更多
找货源
跨境招聘
DeepSeek
首页
>
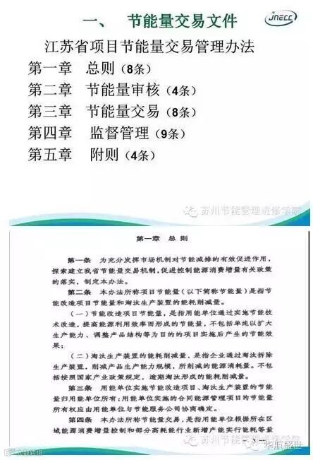
节能量计算与项目节能量交易
>
0
0
节能量计算与项目节能量交易
华航盛世
2016-11-18
1
导读:导读:本文为【PPT】节能量计算与项目节能量交易。文章主要介绍了节能量的计算、测量及验证,重点介绍了节能量交
导读:本文为【PPT】节
能量
计算与项目节能量交易。文章主要介绍了节能量的计算、测量及验证,重点介绍了节能量交易及节能改造节能量的计算方法。
资料来源:北极星节能环保网
【声明】内容源于网络
0
0
华航盛世
北京华航盛世能源技术有限公司是由北京航空航天大学投资的产学研相结合的新型高科技企业,公司集合了北航的科研成果与国外先进技术,在建筑能源管理、系统优化节能、工业余热余压回收等领域自主开发了产品和技术。
内容
61
粉丝
0
关注
在线咨询
华航盛世
北京华航盛世能源技术有限公司是由北京航空航天大学投资的产学研相结合的新型高科技企业,公司集合了北航的科研成果与国外先进技术,在建筑能源管理、系统优化节能、工业余热余压回收等领域自主开发了产品和技术。
总阅读
33
粉丝
0
内容
61
在线咨询
关注