根据国家各级主管部门对加强“走出去”人才教育、培养工作的有关精神和企业在业务转型升级过程中对高质量、复合型国际工程项目管理人才的迫切需求,为树立对外承包工程行业国际工程项目管理精英榜样,推动提高企业国际工程项目管理人员素质能力,中国对外承包工程商会六届理事会第一次会长会议决议,在对外承包工程行业开展“优秀国际工程项目经理人资质评价”活动。自2011年起,我会已在行业内成功举办三届资质评价活动,共有130位来自各领域的国际工程项目经理获得了“优秀国际工程项目经理资质”。
承包商会将于今年开展第四届资质评价活动。本届评价活动将秉承“科学、公开、公平、公正”的原则,邀请相关政府主管部门、专业资质评价机构、科研机构、企业的相关专家组成资质评价评审委员会,领导资质评价评审专家顾问组和专业资质评价机构,依据科学的评价指标体系,对国际工程项目经理人的全球视野、战略眼光、管理水平、开拓创新、社会责任感等关键素质进行综合评价,评定出一批高素质、复合型行业领军人才。
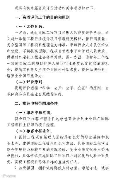
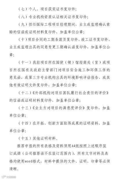
本届资质评价活动相关事项通知见下图。
联系方式
承包商会会员与培训部
电话:010-57729646,010-59765205
传真:010-59765283












