各有关企业:
为助力企业提升国际工程项目设计管理能力,强化对中欧工程主要技术标准体系的理解和应用,我会定于2018年9月6日-8日在西安举办“中欧国际工程技术标准应用实践培训班”。
本次培训由行业内长期从事国际工程技术研究和项目设计管理工作的行业专家授课,重点讲解欧洲交通领域设计规范、中欧结构规范对比和应用实践、中欧混凝土规范对比和应用等内容。具体安排通知如下:
一、培训对象:从事国际工程业务的技术人员和设计管理人员等。
二、培训内容及时间安排:详见附件。
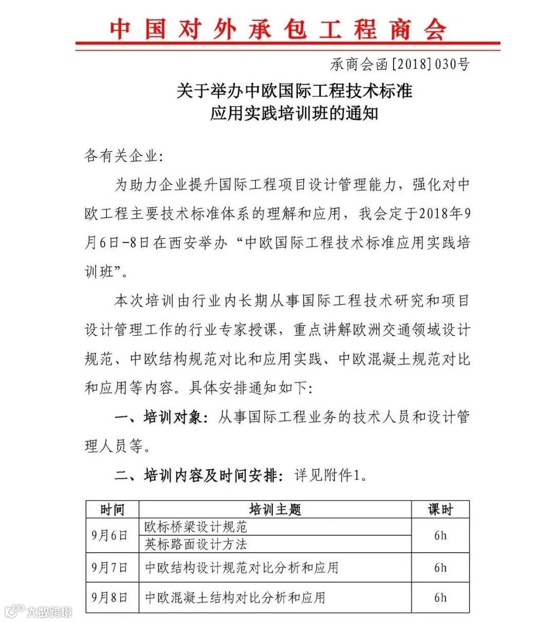
时间 |
培训主题 |
课时 |
9月6日 |
欧标桥梁设计规范 |
6h |
英标路面设计方法 |
||
9月7日 |
中欧结构设计规范对比分析和应用 |
6h |
9月8日 |
中欧混凝土结构对比分析和应用 |
6h |
三、培训费用:
培训费用为4500元/人(承包商会会员企业为3800元/人)(培训费用含教学、教材、场地、午餐等)。
此外,承包商会会务组可协助预订会议酒店住宿,交通、住宿及早、晚餐等费用自理。
四、培训报名:即日起开始报名,请填写报名表(附件2)邮件至承包商会(会员与培训部),报名截止日期为8月31日。
五、报到时间:9月5日14时开始。
六、报到地点:西安市东方大酒店(地址:西安市朱雀大街393号,电话029-87654321)。
七、联系人:吕文超、王飞
电话:010-81130119/63328395
传真:010-81130007
邮箱:lyuwch@chinca.org
下载报名表请戳最下方阅读原文
———— 通知原文 ————





报名并下载附件(点击“阅读原文”)

