各对外承包工程企业:
作为海外项目顺利完成的保障,海外工程营地承载着诸多功能,既关系到项目履约,也关系到中国企业的国际形象,更是驻外人员的海外家园。
“中国海外工程营地风采展示”活动已连续举办三年,得到越来越多会员企业的积极响应,在提升中国企业形象、加强企业人文关怀、增强员工归属感和自豪感等方面起到了良好的促进作用。
为了继续将“中国海外工程营地风采展示”活动做深做实,进一步提升中国企业海外工程营地整体水平,在承包商会指导下,《国际工程与劳务》杂志社将于5月16-17日在长沙举办“建设高质量海外工程营地研讨会”。
一、会议时间与地点
报到时间:2019年5月15日10:00-20:00
报到、住宿地点:长沙·华良华天假日酒店
(长沙市长沙县人民东路与长桥南路交叉口南100米)
会议时间:2019年5月16日-17日
会议地点:长沙国际会展中心 (大巴统一接送)
二、会议主题
彰显人文关怀·提升中企形象
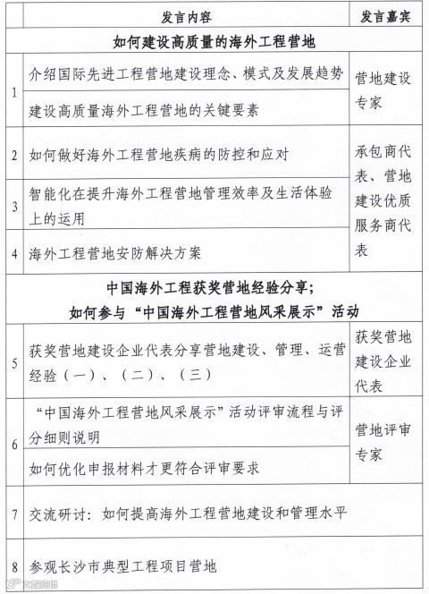
三、会议内容

四、参会人员
1.分管海外工程业务的企业领导;
2.从事海外业务工作的部门领导、项目管理部领导及项目经理;
3.海外工程营地建设规划、安全、信息化等方面的业务负责人或业务骨干。
五、参会报名
1.本会议不收取参会费。仅接受对外承包工程企业代表报名,每家企业限3人。名额有限,报满截止。
2.免费提供住宿(15日、16日两晚),住宿统一安排。
3.免费提供会期用餐(15日晚餐、16日全天餐、17日早中餐)。
请拟参会人员填写参会回执(见附件),参会回执以WORD版形式发至gg@chinca.org。
4.会务联系方式
林艳红 010-81130171,18911728246
王志豪 010-81130172,13426412196
附件:“建设高质量海外工程营地研讨会”报名回执表
———— 通知原文 ————



下载通知原文,请点击阅读原文

