作者:高启光

哥伦比亚为拉美地区第四大经济体,人口为4965万,2019年GDP超过3700亿美元。该国经济长期保持稳定、持续增长,已经逐渐成为外国资本高度关注的国别市场。
哥伦比亚基础设施建设需求旺盛。为吸引外国投资参与基础设施建设,自上世纪90年代以来,该国持续以特许经营模式开拓大型公共基础设施类项目,并不断完善相应法案,发展到目前已经成为国别内成熟的主流模式。
2020年,受新冠疫情影响,哥伦比亚经济发展受到重大影响,为刺激国内经济,哥伦比亚政府加大在基础设施领域的投资力度,目前已经重点推出第5代基础设施特许经营项目(以下简称“5G项目”),其中第一批项目总金额超过50亿美元,对中资投资、承包企业而言,机会巨大。
本文以典型项目——波哥大轨道1号线特许经营项目(2019年)为例,对企业如何在哥伦比亚开拓特许经营类项目提出建议。
项目简况
波哥大轨道1号线为哥政府数十年来力推的重点工程,是其历史上最大规模的特许经营项目,也是南美区域近年来影响力较大的基础设施投资项目。
一、项目基本情况
项目基本情况见表1。

二、项目运行模式
为使该项目经济上可行,哥伦比亚政府与世界银行、美洲开发银行、欧洲投资银行等多边开发机构就该项目签署了贷款协议(见下页图)。

根据波哥大轨道公司(EMB)发布的财务模型和支付模式,建设期投资(CAPEX)33亿美元中,哥伦比亚政府按照节点进行支付工程款约22亿美元;特许经营方需要筹措剩余11亿美元资金,其中资本金最低投入约3亿美元,项目融资8亿美元。哥伦比亚政府保证100%偿还特许经营方建设期支出,运维期还款直接相关于车辆运行服务水平。
项目推进
哥伦比亚各类型特许经营类基础设施项目开发模式相似,开发时间长,涉及专业广,包括从设计、融资、建设、环评及社区关系、运营维护、移交等项目全生命周期内的各方面工作,在推进过程中,应特别解决以下问题。
一、认真研究项目商业模式,确定己方投资策略
哥伦比亚各类型基础设施特许经营类项目在商业开发模式方面虽然类似,但在资金来源方面却有较大不同,对上述波哥大地铁项目,其资金的最主要来源为政府与世行等多边金融机构的长期借款,资金来源可靠。而对有些类型(如公路类)特许经营项目,在交通需求相对较大区域,主要以车流量产生的收入为项目的主要收入来源。企业在选择参与此类项目之前,对项目的商业模式要深入研究,并确定是否符合自身的投资偏好。
二、严选合作伙伴,发挥各自优势
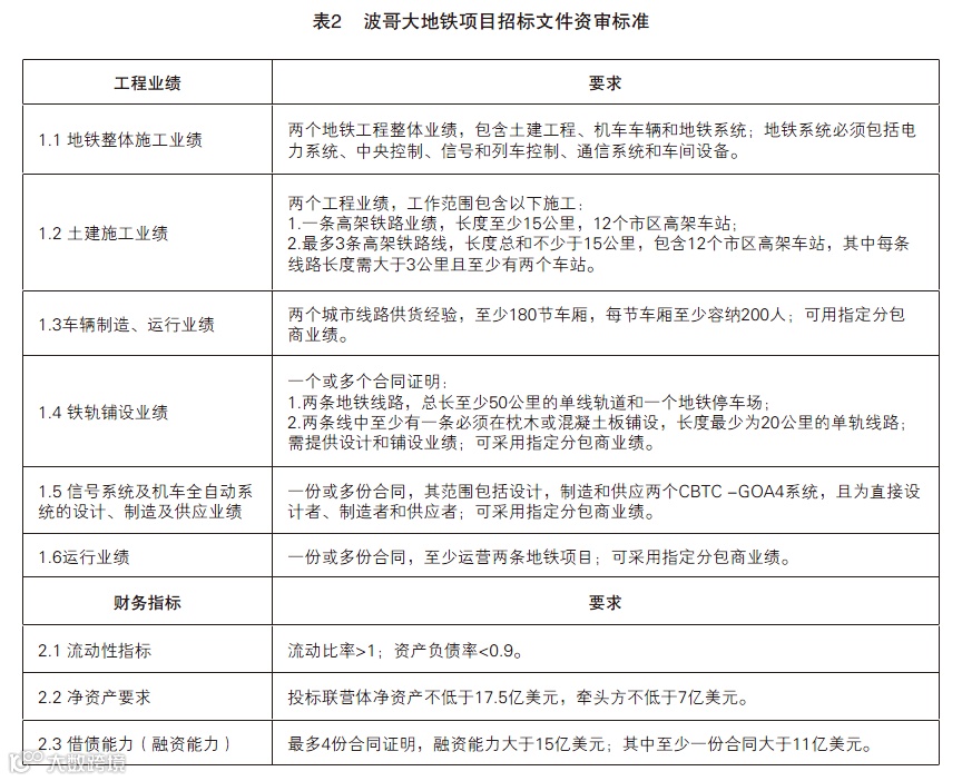
特许经营类项目在资质业绩方面要求高,在投标过程中,单独一家公司较难通过项目资格审查。以波哥大地铁项目为例,招标文件中设立了较为严苛的资审标准,涉及到公司财务能力、投融资能力、土建工程业绩、车辆和系统供货业绩等,具体如表2。

从最终提交资审文件的公司来看,单独一家公司基本无法满足资审要求,只能与其他专业公司组建联营体参与竞标。表3为波哥大1号线提交资审的联营体。

鉴于上述资审要求复杂,造成投标方只能通过联营方式解决资格问题,联营合作伙伴各方之间对项目的认知是否一致、相互间是否充分信任、投标策略是否保持一致、内部是否有明确的职责分工等就成为能否赢标的关键基础因素。
三、选聘专业外部顾问,提供专业支撑
特许经营类项目本身即是一项牵扯范围广、涉及领域多的复杂的系统性工程,涉及到工程、法律、税务、融资、保险、环境、社区等方方面面。为最大限度地识别并规避风险,作为一家投资商,特别是外资投资方,中资企业在推进此类项目过程时,应聘请专业且熟悉项目所在国环境的各方面专家顾问,形成有针对性的报告,以供最终决策。
四、搭建稳定的投标团队,做好长期工作准备
外部合作方以及专业顾问选定后,内部应搭建一个稳定的投标团队,做好长期工作准备,内部团队要达到的最低工作目标是:技术上,掌握合作方及技术顾问的工作成果,了解和掌握技术方案,控制工程造价不出现大的偏差;商务上,了解和掌握特许经营协议内容,认知合同风险点和缓解方案,了解和掌握融资模式,了解和掌握税务结构、税种和税率,了解和掌握法务风险及缓解方案等。以下为内部团队搭建时需要注意的要点。
第一,项目推动之初,确定投标组织和项目实施单位,指定各专业负责人,安排语言沟通无障碍的各专业人员。
第二,各专业负责人就应迅速进入相关工作角色,工作地点应在前方,并全程参与。
第三,根据需要,聘请当地专业工程师,与中方相关专业人员互为补充。
第四,定期召开例会汇报各工作组的内部和外部工作进展和计划,定期开展不同工作组间的探讨和交流,并尤其要注重定期向公司总部进行汇报。
第五,细化分工,各专业工作组安排专人持续梳理工作成果和文件,并及时更新项目信息,设置合适的方式供各专业工作组共享,以提高备标效率和质量。
第六,所有参与人员除熟悉本专业内涉及到的工作外,还应熟悉特许经营合同规定,做到“既专又通”。
五、注重运用法律手段,解决合规问题
合规要求目前已经成为美洲各国别业务开展的第一要求,特别是在涉及巴西多家公司的石油腐败案在拉美多国爆发以后。
以波哥大地铁项目为例,由于此项目涉及到世界银行、美开行等多边开发机构资金,在资格审查方面的合规要求更为严苛。2019年2月28日各竞标团组提交资审文件后,非中资投标联营体就多家中资企业参与资审投标的法律合规性提出质疑,即参与投标的中国电建西门子联营体、中国港湾庞巴迪联营体、中铁中车联营体等中国国有企业均隶属于国资委,从法律关联关系上属于同一控股股东的关联企业,不具有同时投标资格。招标方对此要求各参标中资企业予以澄清。
在招标方对此提出质疑后,相关中资企业联合体聘请当地专业律所,并综合国内的相关法律文件,按符合当地要求的方式,提出澄清法律意见书,并请求我驻哥使馆予以澄清及协助。最终,通过各方努力,参标中资企业未因此问题而丢失竞标资格。
(作者单位:中国电建集团国际工程有限公司)


