01
>>>>>>>
金融行业精英J女士的
精准规划之路
01 | 客户画像
金融精英的资质底蕴
J女士为80后金融领域精英,拥有海外知名高校硕士学位,在证券与财富管理行业具备十余年深厚经验。经项目经理深度评估,精准定位其符合优才新政12项评分标准中的6项。
02 | 核心挑战
能力具象化与价值差异化
03 | 策略落地
从亮点提炼到发展规划
基于对J女士背景的深入分析,我们资深文案团队为其量身定制涵盖职业亮点梳理、成就量化及赴港发展路径的全方位方案。
方案中精准提炼其核心职业优势,将“引入管理规模数亿元的量化私募客户”等关键成就系统量化,并着重突出其所积累的多年国际工作经验。
在此基础上,团队进一步结合香港作为国际金融中心的定位,为J女士规划出衔接紧密、路径清晰的赴港发展蓝图。
04 | 申请成果
5个月快速获批
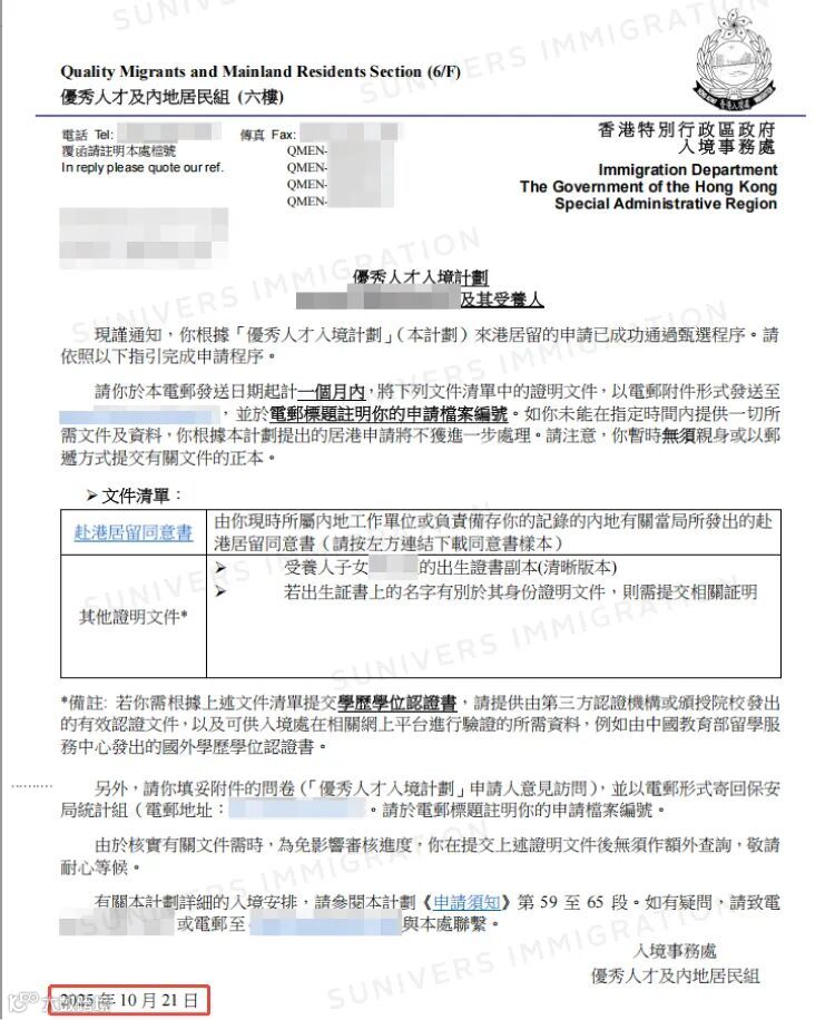
在我们专业团队的全程护航下,J女士的申请于2025年10月21日正式获批,全程仅用时5个月!
02
>>>>>>>
商贸新锐C女士的
创新突破之路
01 | 客户背景
高匹配度的优才画像
90后的C女士拥有海外硕士学历,在跨境商贸领域经验丰富。经项目经理深度评估,其背景与优才新政高度吻合,精准匹配12项评分标准中的8项。
02 | 破局关键
从个人能力到社会价值
其跨境电商经验如何与香港产业优势结合;
如何将个人能力转化为对香港经济的实质性贡献,呈现其行业竞争力。
03 | 策略实践
双轨并进与蓝图规划
基于C女士在跨境电商与跨境业务管理方面的资深背景,我们专业文案团队为其制定了“创新与落地并重”的双轨策略,系统梳理其职业经历与核心能力。
我们重点突出其作为跨国科技企业电商高管的履历,强调其在细分领域实现市场领先、推动销售规模大幅增长、并成功开拓多国市场等关键成就,同时展现其在跨境业务拓展与香港创业实践中所积累的综合实力。
在此基础上,团队结合对香港商业环境的深入理解,为其规划了清晰的赴港发展路径:以现有香港业务为基础,重点建设专业运营团队,培育面向特定区域的电商与内容人才;同时优化跨境支付、法务服务与物流体系的协同效率,构建“创意策划+供应链整合”为一体的品牌出海模式,切实提升其对香港国际贸易发展的贡献度与项目可行性。
04 | 成果速递
5个月收获喜讯
同样在2025年10月21日,C女士成功获得优才正式获批函,全程仅用时5个月!
写在结尾
这两个成功案例充分展现了辰邦移民在新政下的专业服务能力:我们不仅深度理解政策导向,更能基于每位客户的独特背景,量身定制最优申请策略。
无论是传统金融精英还是新兴商贸人才,我们坚持非模板化处理,确保每一份申请方案都能直击评审核心,实现优势最大化。
如想了解更多案例,欢迎咨询辰邦移民顾问~
免责声明:
1、文章部分图片来源于网络以及设计图片;2、我们所转载的文章、图片、音频视频、文件等数据版权归版权所有人所有,因非原创文章及图片等内容无法一一和版权者联系,如原作者或编辑认为作品不宜上网供大家浏览,或不应无偿使用,请及时通知我们,及时采取措施,避免给双方造成不必要的经济损失;3、本网页如无意中侵犯了媒体或个人的知识产权,请立即联系我们,我们将立即予以删除;4、本公众号所有观点仅供参考,不构成任何投资意见,据此操作,风险自担。如您需相关业务意见或服务,欢迎与辰邦移民顾问联系;5、本公众号所有原创文章,未经授权不得转载。
更多精彩
请关注辰邦移民
辰辉始炬 智熠寰宇
欧盟|北美|英国|澳洲
新西兰|新加坡|香港
深圳丨香港丨广州丨成都丨武汉丨佛山丨珠海丨杭州丨上海
郑州丨厦门丨太原丨昆明丨北京丨悉尼丨长沙丨南京丨东莞
长
按
关
注

