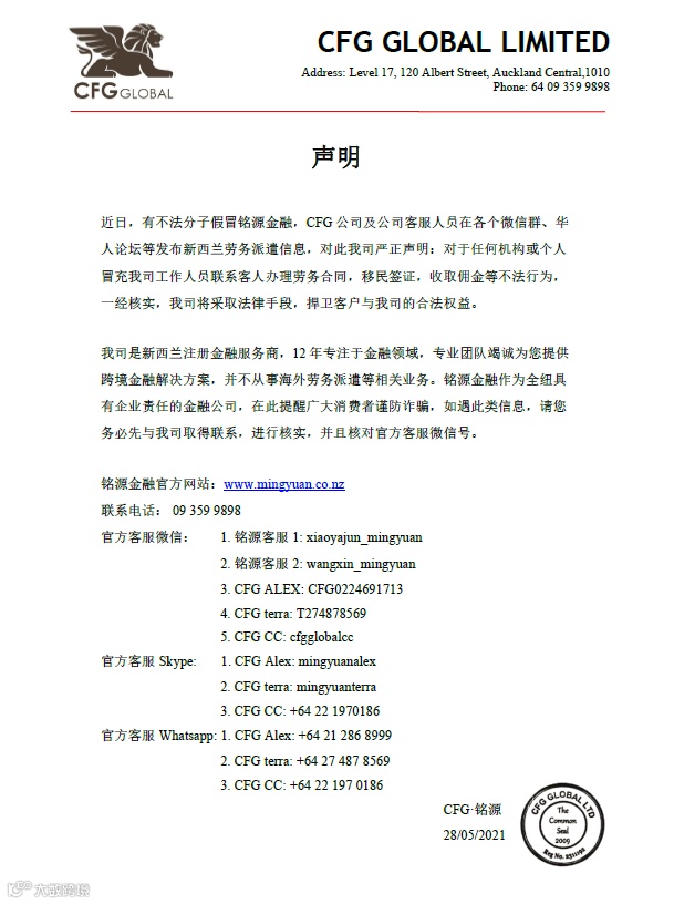
近日,有不法分子假冒铭源金融,CFG公司及公司客服人员在各个微信群、华人论坛等发布新西兰劳务派遣信息,对此我司严正声明:对于任何机构或个人冒充我司工作人员联系客人办理劳务合同,移民签证,收取佣金等不法行为,一经核实,我司将采取法律手段,捍卫客户与我司的合法权益。

现在的骗子真的是层出不穷,手段之顽劣,到底是人性的扭曲还是道德的沦丧,让我们来看看之前的种种恶劣行径!


铭源金融
CFG GLOBAL LIMITED
我司是新西兰注册金融服务商,12年专注于金融领域,专业团队竭诚为您提供跨境金融解决方案,并不从事海外劳务派遣等相关业务。铭源金融作为全纽具有企业责任的金融公司,在此提醒广大消费者谨防诈骗,如遇此类信息,请您务必先与我司取得联系,进行核实,并且核对官方客服微信号。。
1. 我们全新西兰唯一办公地点在Level 17, 120 Albert Street, Auckland Central, Auckland, 1010 , New Zealand
2. 线上换汇只是可以上到我们的官网:WWW.MINGYUAN.CO.NZ在线支付页面进行操作
3. 新西兰银行账户实名制?来给大家科普一下,新西兰仅账号唯一,账户名不管使用张三李四,只要银行账号正确,钱是可以正常到账的!
4. 我们出款只接受银行卡互转,不通过微信或者支付宝为客人付款
提高警惕,谨防诈骗,请您在转款前,通过以下官方联系方式与我们取得联系,核实信息
联系电话|0064 9 359 9898
邮件|customerservice@mingyuan.co.nz
地址|L17,120 Albert Street, Auckland CBD 1010, NZ
CFG铭源金融郑重声明
还在为换汇而烦恼吗?铭源金融为您提供安全,可靠,高质量的产品和服务,24小时多语言一对一服务,优于市场汇兑利率,旨在为您的汇款保驾护航。
联系电话|0064 9 359 9898
邮件|customerservice@mingyuan.co.nz
地址|L17,HUANWEI Centre,120 Albert Street, Auckland CBD 1010, NZ

