大数跨境
0
0

实际产量大于备案产能!一批水泥企业被通报

实际产量大于备案产能!一批水泥企业被通报 丰收时代一水泥头条
2025-06-23
0
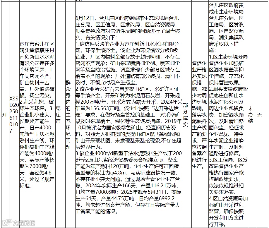
导读:日前,山东省生态环境厅发布《中央生态环境保护督察群众信访举报交办和边督边改情况(第十六批)》。

日前,山东省生态环境厅发布《中央生态环境保护督察群众信访举报交办和边督边改情况(第十六批)》。截至6月21日,中央第三生态环境保护督察组交办我省的第十六批219件信访件,已办结111件,阶段性办结81件,未办结27件。其中,责令整改42家,立案处罚16家。根据督察要求,现予以公开。

水泥头条发现,中联水泥、山水水泥、华沃水泥、联合王晁水泥、泉头集团等多个企业存在问题被通报。

全文如下:

在关于水泥行业部分企业问题如下:

近期热点:
突发!一采石场突发事故,致2人死亡!
海螺水泥深度参与!一100亿级大项目签约
1年赚76.96亿!海螺水泥要分红啦
水泥降到140元/吨!价格战还要继续!
周育先:水泥价格已上涨了34元/吨
警示!一水泥厂出事故7死3伤!停机检修要注意什么?
震惊!央企倒卖砂石料被罚7769万!
销售烂包水泥?一水泥厂被举报
80%的水泥厂都倒闭,你会相信吗?

【声明】内容源于网络
0
0
丰收时代一水泥头条
①水泥头条-每天给您前沿的产业资讯,您关注的都是头条! ②我们近3年带领超300企业家赴海外考察,相信观世界才能知未来! ③愿意为先进的技术及装备企业赋能,共同推动行业健康发展! 商务🌏+V:shuinike2025(注明来意)
内容 124
粉丝 0
丰收时代一水泥头条 ①水泥头条-每天给您前沿的产业资讯,您关注的都是头条! ②我们近3年带领超300企业家赴海外考察,相信观世界才能知未来! ③愿意为先进的技术及装备企业赋能,共同推动行业健康发展! 商务🌏+V:shuinike2025(注明来意)
总阅读6
粉丝0
内容124