随着政府对环境污染问题的重视,环保政策日益严苛,工业废水零排放口号的提出似的电驱动膜技术的空前发展。2016年的电驱动膜培训共有130名师生参加了本次培训活动,这在客观上说明广大水处理企业渴望了解该技术。
为满足行业企业对电驱动膜技术的需求,大力推广电驱动膜这项高新技术,促进我国电驱动膜产业的健康稳定发展,由中国膜工业协会主办,《工业水处理》杂志社、上海荷瑞会展有限公司协办,北京廷润膜技术开发有限公司支持的“电驱动膜技术及应用研讨会”将于2017年7月18~21日在青岛举办。
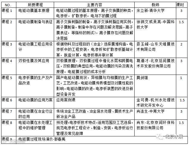
本次培训在保留2016年经典课程的基础上,增加了冶金行业废水的电驱动膜处理处置技术和实际案例,内容更加详细、实用,欢迎广大环保企业及用户企业参加。培训班安排计划如下:
一、参加对象
电驱动膜的生产、运营企业;
水处理工程公司、设计院;
从事电驱动膜研究以及应用电驱动膜的科研机构;
电驱动膜材料供应单位。
冶金、医药、化工等在生产及废水处置上有需求的企业.
二、课程表

三、日程安排
报到日期:2017年7月18日全天
培训日期:7月19日-21日
培训地点:青岛梅诺尼酒店管理有限公司
住宿地点:青岛经济技术开发区武夷山路550号(武夷山路与黄浦江路交汇处)
双人标准间:300元/(间*天)
乘车路线:
1. 青岛火车站:乘隧道3(8站)至机关东部办公中心,换开发区1,开发区3,开发区803等车至开发区第一医院,下车即到。打车约35元。
2. 青岛机场:乘机场大巴(黄岛专线)至金港大酒店下车,步行至黄岛汽车站乘开发区15至中康国际下车步行300米。打车约74元。
四、培训费用
提前汇款:会员单位2900元/人,非会员单位3200元/人
现场缴纳:会员单位3100元/人,非会员单位3400元/人
学生凭有效学生证(全日制),1900元/人
如希望提前汇款,请汇款至:
名称: 荷锐会展服务(上海)有限公司
开户行及帐号: 招商银行上海市古北支行 215180661710001
(培训费含研讨会、教材、考试、证书、餐饮,不含住宿费)
五、联系方式
联系人:董小姐Lindsay
电 话:021-33231376
QQ:2355917936
E-mail:Lindsay@chcbiz.com


