北京市社会保险基金管理中心近日发布了《关于外国人和港澳台人员参加北京市城乡居民养老保险有关经办问题的通知》,该《通知》明确,在京的外国人和港澳台人员可以根据实际情况,选择线上或者线下方式,办理居民养老保险参保和待遇申领手续。
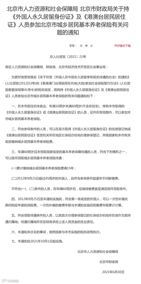
目前在北京市居住但未就业、年满16周岁未满60周岁(不含在校生)、持有北京市取得的有效期内《外国人永久居留身份证》或《港澳台居民居住证》的人员,都可以参加北京市城乡居民基本养老保险,办理方式有线上和线下两种方式。

线上办理时,参保人可通过“北京人社”App、“北京人社”微信公众号、北京市人力资源社会保障局官网三种方式自助办理。参保人需填写相关参保手续信息,上传有效身份证件,外国人需要上传公安部门颁发的《临时住宿登记表》。线下办理时,可全城受理,参保人需携带本人有效身份证件,到就近的街乡政务中心办理参保登记即可,外国人需携带公安部门颁发的《临时住宿登记表》。
在申领待遇时,符合条件的参保人也可通过以上方式办理。社保经办机构将从参保人符合待遇领取条件的次月起发放城乡居民养老待遇,并于每月15日足额发放。

由此可见,持有《外国人永久居留身份证》福利多多!
1、实现入境畅通——免办签证,可凭护照和中国绿卡,自由出入中国;
2、实现家庭团聚——配偶、未成年子女也可申请中国绿卡;
3、实现自由合法工作——无需办理、延期、换发外国人工作许可证;
4、实现跨国金融便利——国内取得的收入,可依法汇至境外;
5、实现国民福利待遇——可参加中国社保,可缴存、使用、提取公积金;随迁子女可享义务教育;
6、实现境内购房便利——在中国买房不受居留年限限制;
7、实现方便高效出行——乘坐高铁、飞机、办理住宿可直接使用中国绿卡;考驾照、买车也享受国民同等待遇;
8、实现入籍程序简化——加入或恢复中国籍手续简、办理快。
中国绿卡为何选中创侨智?
1、中创侨智拥有强大的双语文案团队,及多年处理外国文件的经验,与政府沟通更顺畅,让申请过程更顺利,大幅提高办理成功率;
2、作为国内最早开始规模化服务外国人来华的中介机构,中创侨智可以加快办证速度,办事效率比其他机构更快;
3、中创侨智为客户量身定做申报方案,根据每位客户的具体情况和优势分析申报思路,迅速撰写符合外专局要求的各项补料报告;
4、中创侨智根据客户情况匹配适合的申请方式,为客户设计最优申请方案。
对相关政策有疑惑,想要了解更多,欢迎添加中创侨智小编微信进行咨询。


