外国人想要免签入境,需满足三个条件!
外国人想要来中国,不仅仅只有申请签证这一种方式,还有一种方式就是免签入境,主要包括协议免签、过境免签、APEC免签及部分组团来华旅行免签。来和中创侨智小编一起来看看你满足免签入境得条件吗?
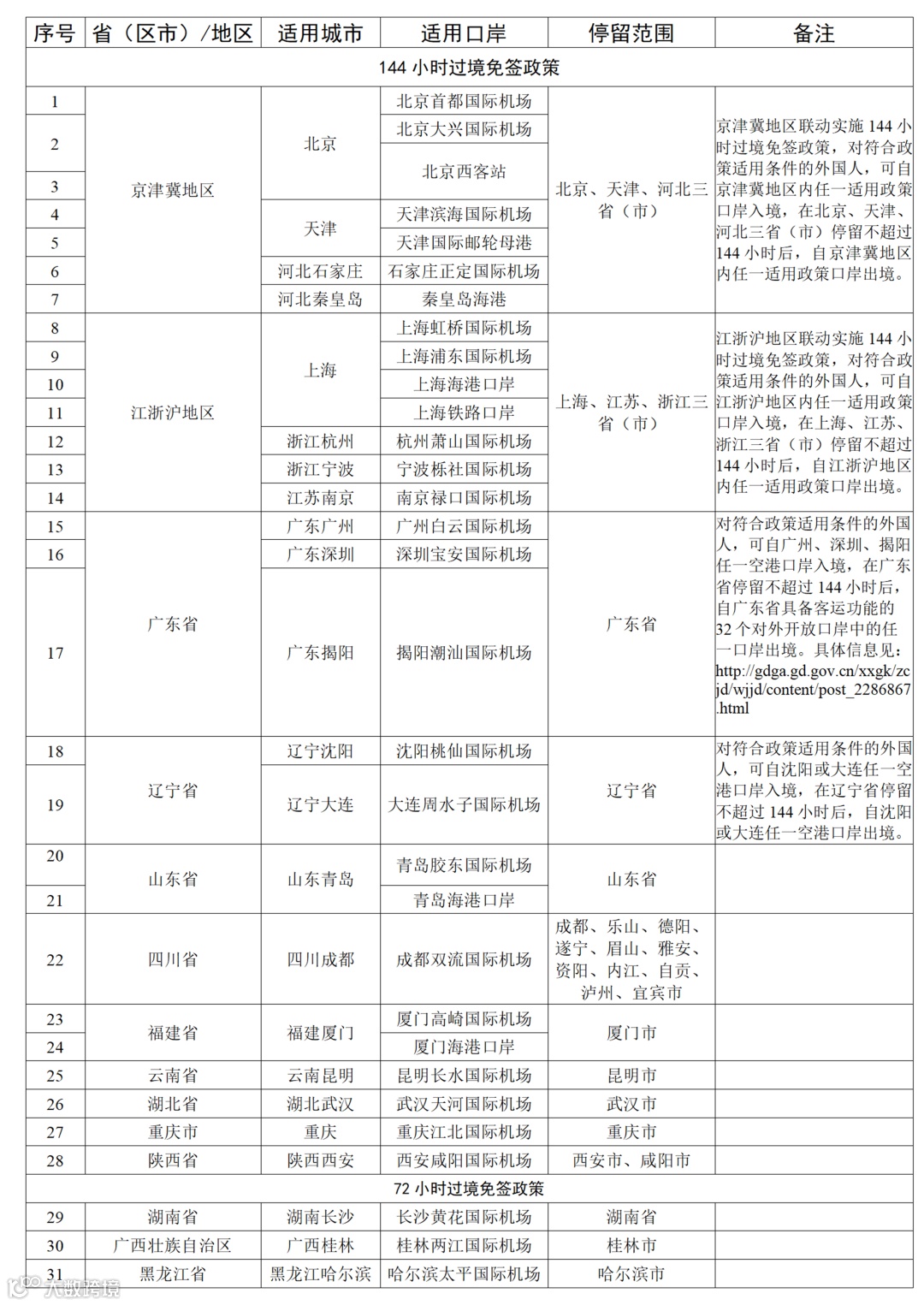
外国人申请72/144小时过境免签,需要符合以下3个条件:
一是要属于72/144小时过境免签范围国家的公民(详细国家名单请看下表); 
二是需持有能证明本人国籍身份的有效国际旅行证件(有效期不少于3个月),符合前往第三国或地区入境条件;
三是根据申请的过境免签时长,需持有72/144小时内已确定日期及座位的前往第三国或地区的联程客票或者相关证明,填写临时入境外国人入境卡,并接受出入境边防检查机关询问。
如外国人符合上述条件,可向我国20个城市的边检机关提出办理144小时过境免签申请,或向3个城市的边检机关提出办理72小时过境免签申请,其他城市暂未实施该项政策。

温馨提示
具有所持护照或者其他国际旅行证件有效期不足3个月的,或有中国签证机关拒签章戳记的,或5年内有非法出入境、非法居留、非法就业记录等情形的人员,边检机关将不予签发临时入境许可,所以此类人员不能办理72/144小时过境免签。
对相关政策有疑惑,想要了解更多,欢迎添加中创侨智小编微信进行咨询。

