
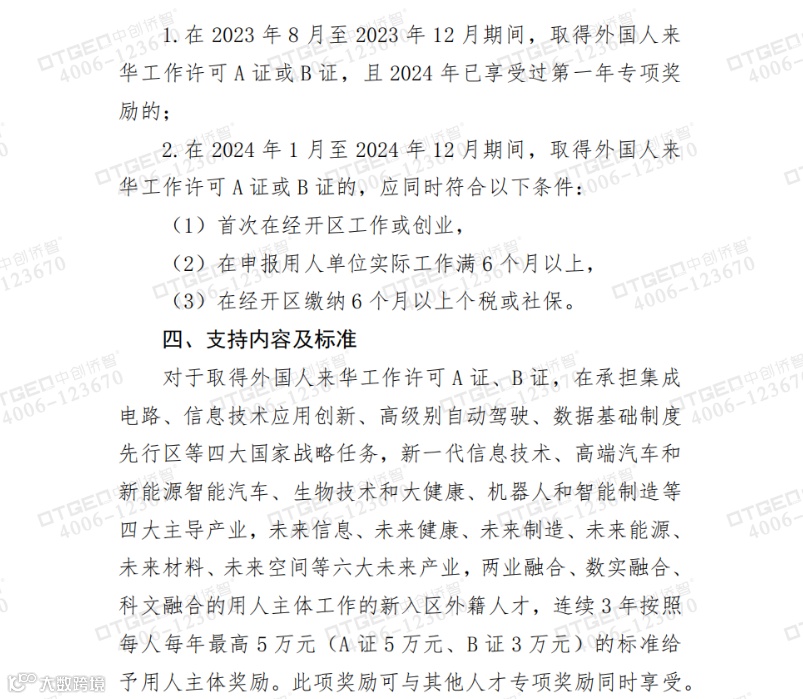
近期,北京经开区一项针对外籍人才的利好政策引发广泛关注:符合一定条件的且持有 A 类或 B 类工作许可的外籍人才,最高可获得每年 5 万元的奖励,申报时间为 7 月 7 日至 31 日。这对于有意在京发展的外籍人才而言,无疑是一大福音,而想要及时知晓并顺利享受这类政策红利,选择专业的外国人来华服务机构至关重要,中创侨智便是您的理想之选。
Recently, a favorable policy for foreign talents in Beijing Economic and Technological Development Area has drawn widespread attention: Foreign talents who meet certain conditions and hold Type A or Type B work permits can receive a maximum annual reward of 50,000 yuan. The application period is from July 7th to 31st. This is undoubtedly a great boon for foreign talents who intend to develop in Beijing. To be informed in a timely manner and smoothly enjoy the benefits of such policies, choosing a professional service agency for foreigners coming to China is of great importance. OTGEO is the ideal choice for you.
这一政策为相关领域外籍人才带来切实福利,也是中国各地持续优化外籍人才发展环境的重要体现。
This policy brings tangible benefits to foreign talents in related fields and is also an important manifestation of the continuous improvement of the development environment for foreign talents in various regions of China.
作为专注于外国人来华服务的专业机构,中创侨智始终以 “及时传递政策动态、助力外籍人才高效落地” 为核心,第一时间跟进全国各地区针对外籍人才的最新政策。
As a professional institution focusing on services for foreigners coming to China, OTGEO always takes "timely conveying policy updates and facilitating the efficient settlement of foreign talents" as its core, and keeps track of the latest policies for foreign talents in various regions across the country in a timely manner.
除了及时更新政策,中创侨智还能为外籍人才提供专业协助,包括:中国签证、来华工签、中国永居,在华投资等专业服务。团队熟悉各类政策申报的具体要求和操作规范,能够帮助外籍人才梳理申报材料,确保材料的完整性和准确性,提高申请成功率。
In addition to timely policy updates, OTGEO can also provide professional assistance to foreign talents, including: Chinese visas, work visas for coming to China, permanent residence in China, and professional services such as investment in China. The team is familiar with the specific requirements and operation norms of various policy declarations, can help foreign talents sort out the application materials, ensure the integrity and accuracy of the materials, and improve the application success rate.
关注中创侨智,获取最新政策资讯,把握每一次发展机遇!
Follow OTGEO, get the latest policy information, and seize every development opportunity!
更多信息获取可加入中创侨智—知识星球,将为您提供全面的外国人来华相关信息、专业的政策解读与指导、实时的行业动态与资讯、互动交流与学习机会以及定制化的服务方案等多种资源和服务。这些资源和服务将帮助您更好地了解和适应中国,为您的跨境之旅提供有力支持。扫描下方二维码可付费加入。
或点击下方小程序加入
or click on the mini program below to join
可以添加中创侨智顾问
进行详细评估咨询
欢迎关注公众号:中创侨智
如对相关政策有疑惑,想要了解更多的
《上海浦东新区重点产业(领域)“高精尖缺”海外人才认定标准》
《上海推出 “人才居留便利包”:海外人才居住证适用人群、优势及申请指南》
由于近期公众号规则调整,大家很可能无法第一时间收到我们的推送。所以如果你希望我们能正常出现在你的时间线,恐怕你要手动设置个星标了,阅读完后顺手点一下「在看」,记得哦~
声明:此文章乃中创侨智原创不易,杜绝任何形式的抄袭行为
图片来自网络,如有侵权请联系删除

