
在全球化的浪潮中,企业老板们愈发意识到,闭门造车已难以满足日益激烈的市场竞争需求。如何在全球视野下寻找新的发展机遇,成为每位企业老板亟待解决的问题。为了寻求新的灵感、拓宽管理视野,一场精心策划的马来西亚7日商考旅游应运而生,旨在通过实地考察、学术交流与文化体验,拓宽企业家的国际视野,学习马来西亚的先进管理经验,为企业管理注入新的灵感与动力。这次旅行不仅是一次身心的放松,更是一场关于企业管理、市场趋势与跨国合作的深度探索...
01 马来西亚商考之旅:打开全球视野与管理智慧升级
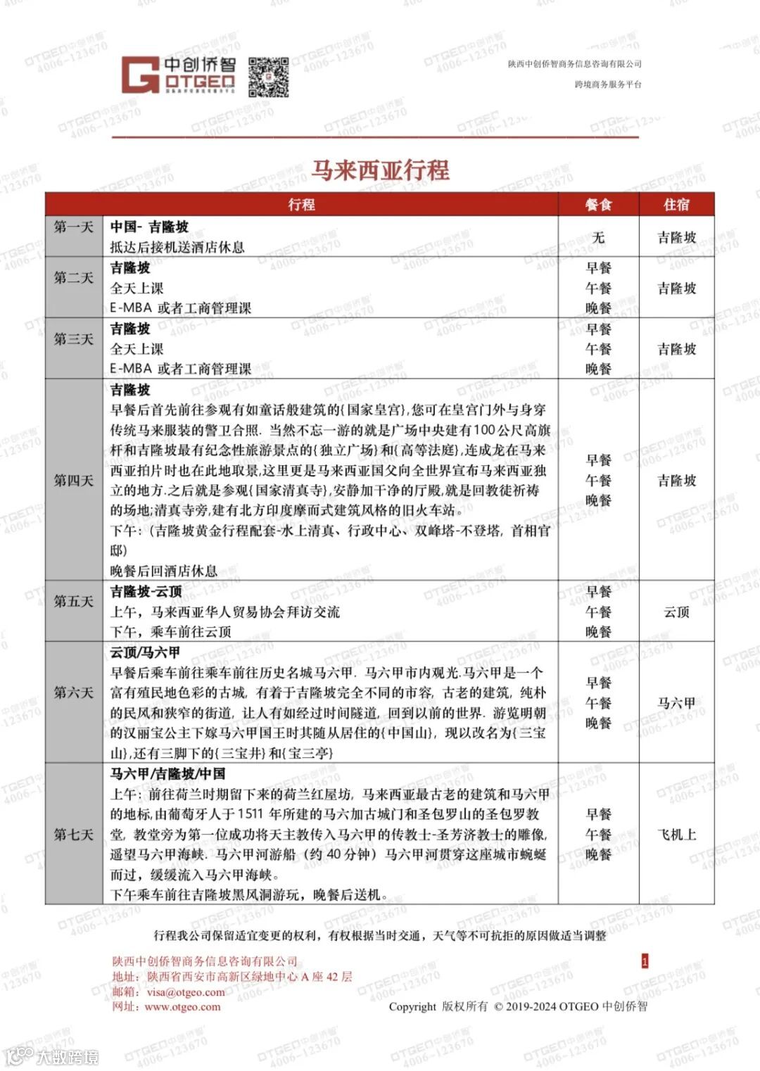
旅程的第一站,企业家们走进马来西亚知名的商学院,参与E-MBA工商管理课程。课程内容涵盖了全球市场分析、企业战略制定、财务管理、领导力培养等多个方面,通过案例分析、小组讨论等形式,将国际先进的管理理念与实践经验紧密结合。老师们不仅来自学术界,更有不少是拥有丰富实战经验的行业专家,他们的分享让企业家们受益匪浅,对如何在全球化的背景下管理企业有了更深的理解。
02 马来西亚商考之旅:打开全球视野与管理智慧升级
学习之余,游历马来西亚的多个标志性景点,感受独特魅力。国家皇宫的庄严与辉煌,独立广场的历史沉淀,高等法庭的公正与权威,国家清真寺的宁静与肃穆,水上清真寺的奇特与和谐,行政中心的现代与高效,双峰塔的巍峨与壮观,首相官邸的典雅与庄重,以及云顶的壮丽风光。特别是对那些在国际贸易、制造业、旅游业等领域有深入探索的企业来说,这些实地考察无疑为他们提供了宝贵的直观感受,让他们对马来西亚的市场潜力有了更直观的认识。
03 马来西亚商考之旅:打开全球视野与管理智慧升级
作为马来西亚多元文化的重要组成部分,华人贸易协会成为了此次行程的重要一站。在这里,企业老板们与当地的华人企业家将进行深入交流与探讨,分享各自商业经验与市场见解,不仅加深对马来西亚商业环境的理解,通过可以分享各自的企业经验、探讨行业趋势、寻找合作机会,拓宽人脉网络,收获潜在合作伙伴。这种面对面的交流方式,极大地促进了信息的流通与资源的整合,为未来的跨国合作奠定了坚实的基础。
04 马来西亚商考之旅:打开全球视野与管理智慧升级
随后前往马六甲市内观光,感受荷兰红屋坊的古老与浪漫,三宝山的传奇与神秘,马六甲古城门的沧桑与厚重,圣包罗教堂的庄严与神圣,以及马六甲河游船观光带来的悠闲与惬意,仿佛穿越时空,回到了那个繁华的古代海上丝绸之路。
05 马来西亚商考之旅:打开全球视野与管理智慧升级
旅程的尾声,来到吉隆坡黑风洞,这里被誉为马来西亚最神秘的地方之一。沿着崎岖的山路前行,欣赏沿途的热带雨林风光,最终抵达充满神秘色彩的洞穴。在这里,不仅可以领略到大自然的鬼斧神工,更在心灵深处得到一次洗礼与升华。
06 马来西亚商考之旅:打开全球视野与管理智慧升级
七天的商考旅游,不仅是一场视觉与心灵的盛宴,更是一次企业老板们管理智慧的升级之旅。经过密集学习与考察观光,商考旅游不仅可以领略马来西亚的风土人情,更重要的是,此次旅行不仅拓宽了他们的国际视野,更激发了他们对企业管理的全新思考,为企业的未来发展注入了新的动力与活力。更找到了新的发展方向与合作机会。从E-MBA课程的系统学习到实地考察的直观感受,再到贸易协会交流的深入互动,每一个环节都提供宝贵的启示。让大家意识到,在全球化的今天,只有不断学习、不断创新,才能保持企业的竞争力与生命力。
相信在未来的日子里,企业家们将带着宝贵的经历与收获,引领自己的企业在全球化的道路上走得更远、更稳。每一次的远行都是为了更好的归来,而心怀世界的企业家,必将引领企业走向更加辉煌的明天!

如需获得一对一方案建议
可以添加中创侨智顾问
进行详细评估咨询
欢迎关注公众号:中创侨智
如对相关政策有疑惑,想要了解更多的
APEC商务旅行卡的正确“打开方式”
重磅!!本月起取消外国人工作许可!
日本数字游民申请不了,那想要长居日本,到底还有哪些途径呢?
如何在欧洲开启一场既自由又充实的数字游民生活?
“为什么那么多人追求绿卡?” 从这3个点分析...

由于近期公众号规则调整,大家很可能无法第一时间收到我们的推送。所以如果你希望我们能正常出现在你的时间线,恐怕你要手动设置个星标了,阅读完后顺手点一下「在看」,记得哦~
声明:此文章乃中创侨智原创不易,杜绝任何形式的抄袭行为
图片来自网络,如有侵权请联系删除