
在全球经济一体化浪潮中,广东企业凭借雄厚实力与创新活力,勇立潮头,积极开拓海外市场。2024 年,广东省民营企业进出口额飙升至 5.8 万亿元人民币,同比增长 15.2%,占广东外贸总值的 63.6%,成为外贸领域当之无愧的 “主力军” 。从传统制造业到新兴科技产业,从珠三角到粤东西北,越来越多的广东企业踏上 “出海” 征程,将 “广东制造”“广东创造” 的名片传递到世界各个角落。
然而,在拓展 APEC 经济体市场时,繁琐的签证申请流程常成为阻碍企业商务出行效率的难题。APEC 商务旅行卡,作为助力企业突破这一障碍的 “金钥匙”,为频繁往来于 APEC 经济体间的商务人士提供了极大便利。它不仅是一张简单的卡片,更象征着高效与机遇,持卡人凭此卡与有效护照,可在 5 年内多次免签出入多个 APEC 经济体,每次停留时长可达 60 - 90 天不等,还能享受快速通关服务,大大节省了时间与精力成本。
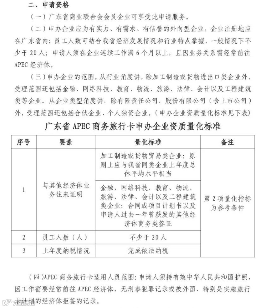
对于志在深耕 APEC 市场的广东企业而言,这无疑是提升竞争力、抢占市场先机的有力工具。接下来,我们来看看广东企业办理 APEC 商务旅行卡申办条件,助您的企业顺利解锁这一商务出行的便捷通道,在国际舞台上乘风破浪,拓展更广阔的商业版图。
|
|
|
|
|
|
|
|
|
|
|
|
|
|
|
|
|
1.因业务需要经常前往APEC经济体的企业管理人员及对外岗位技术骨干人员 2.申请时在申办企业连续工作6个月以上 3.申请人为中国公民 4.申请人无刑事犯罪记录 5.有效护照 6.无被外国特别是APEC经济体拒签记录 ... |
|
|
|
|
|
|
|
|
|
|
|
|
如需了解详细条件及办理流程,欢迎咨询中创侨智~
更多信息获取可加入中创侨智—知识星球,将为您提供全面的外国人来华相关信息、专业的政策解读与指导、实时的行业动态与资讯、互动交流与学习机会以及定制化的服务方案等多种资源和服务。这些资源和服务将帮助您更好地了解和适应中国,为您的跨境之旅提供有力支持。扫描下方二维码可付费加入。
或点击下方小程序加入
or click on the mini program below to join
可以添加中创侨智顾问
进行详细评估咨询
欢迎关注公众号:中创侨智
如对相关政策有疑惑,想要了解更多的
拥有一张APEC商旅卡,5年为你节省的签证费用可不是小数目!
由于近期公众号规则调整,大家很可能无法第一时间收到我们的推送。所以如果你希望我们能正常出现在你的时间线,恐怕你要手动设置个星标了,阅读完后顺手点一下「在看」,记得哦~
声明:此文章乃中创侨智原创不易,杜绝任何形式的抄袭行为
图片来自网络,如有侵权请联系删除

