
双重国籍必知:
户口注销流程及资产、身份后续处理
Dual nationality must-know:
Household registration cancellation procedures and subsequent handling of assets and identity
随着跨境流动日益频繁,不少人面临着双重国籍相关的身份困惑与实操难题。有人手持外国护照却未注销国内户口,收到了相关部门的限期注销通知;也有人担心双重国籍状态会影响出入境。本文中创侨智结合我国法律规定与实际办理场景,为大家梳理双重国籍的核心问题及后续处理方案,助力顺利完成身份与资产衔接。
With the increasing frequency of cross-border mobility, many people are facing identity confusion and practical difficulties related to dual nationality. Some individuals hold foreign passports but have not canceled their domestic household registration and have received notices from relevant authorities requiring them to cancel it within a specified period; others worry that their dual nationality status will affect their entry and exit. In this article, OTGEO, based on China's legal provisions and actual handling scenarios, sorts out the core issues of dual nationality and subsequent handling plans to help smoothly complete the connection of identity and assets.
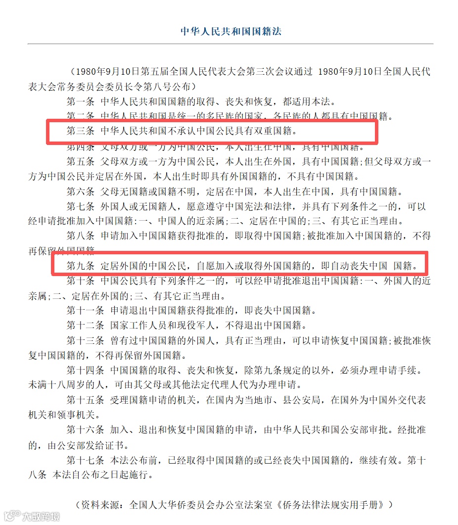
我国明确不承认双重国籍,这是《中华人民共和国国籍法》的核心原则。该法第三条规定,中华人民共和国不承认中国公民具有双重国籍;第九条进一步明确,定居外国的中国公民,自愿加入或取得外国国籍的,即自动丧失中国国籍。
China clearly does not recognize dual nationality, which is the core principle of the Nationality Law of the People's Republic of China. Article 3 of the law stipulates that the People's Republic of China does not recognize that Chinese citizens have dual nationality; Article 9 further clarifies that any Chinese citizen who settles in a foreign country and voluntarily joins or acquires foreign nationality shall automatically lose Chinese nationality.
一旦丧失中国国籍,法定要求是主动向原户籍所在地公安机关申请注销户口,并交回居民身份证。这一规定的核心目的是规范人口管理,保障国家户籍制度与出入境管理秩序的严肃性。
Once Chinese nationality is lost, the legal requirement is to proactively apply to the public security organ in the original household registration location for cancellation of household registration and return the resident identity card. The core purpose of this regulation is to standardize population management and ensure the seriousness of the national household registration system and the order of entry-exit management.
如今,我国出入境管理的核查机制不断完善。根据《中华人民共和国出境入境管理法》,会对入境外籍人士采集指纹、虹膜、面部等生物识别信息,用于身份核验比对,未来核查将更加严格。
Nowadays, the verification mechanism for entry-exit management in China is constantly improving. In accordance with the Exit and Entry Administration Law of the People's Republic of China, biometric information such as fingerprints, irises, and facial features of foreign nationals entering the country will be collected for identity verification and comparison, and the verification will be stricter in the future.
需要注意的是,中国公民持有双重国籍属于违法行为,处罚力度会结合具体情节综合判断,包括违法行为动机、是否谋取非法利益、造成的后果以及当事人的认错认罚态度等。通常情况下,相关部门会要求当事人限期注销户籍,若未按要求办理,将直接影响后续的出入境安排,甚至可能面临更严重的法律责任。
It should be noted that it is illegal for Chinese citizens to hold dual nationality. The severity of punishment will be comprehensively determined based on specific circumstances, including the motive for the illegal act, whether illegal benefits were sought, the consequences caused, and the party's attitude of admitting guilt and accepting punishment. Under normal circumstances, the relevant authorities will require the party to cancel their household registration within a time limit. If they fail to comply with the requirements, it will directly affect subsequent entry and exit arrangements, and they may even face more serious legal responsibilities.
(一)国内资产处理:关键在 “同一人公证”
Domestic asset disposal: the key lies in "notarization of the same person"
注销户籍后,处理房产、银行账户等国内资产时,核心是证明 “新旧身份为同一人”,这就需要办理 “同一人公证”。
After canceling the household registration, the core of handling domestic assets such as real estate and bank accounts is to prove that "the old and new identities belong to the same person", which requires applying for a "notarization of being the same person".
1. Applicable scenarios: After immigration, when renewing a foreign passport, it is necessary to link the information of the original Chinese ID card or passport; handling asset-related matters such as real estate transfer and bank account cancellation.
2. Application materials: Old identity documents (original passport, ID card, etc.); new identity documents (foreign passport, immigration certificate, etc.); household registration cancellation certificate or other legal documents for identity change; declaration of being the same person.
3. Application process: After preparing the materials, you can apply through a notary office or a formal agency. Online agency does not require personal presence, and you only need to submit electronic materials; after the notary office issues the notarization, if it needs to be used overseas, you can further apply for Hague Apostille; if the document is used in a country that is not a party to the Hague Convention, you need to apply for consular authentication (single authentication or double authentication) as required.
需注意,2023 年 11 月 7 日起,海牙公约已在我国内地生效,缔约国出具的涉外公证书在我国内地使用时,需办理海牙认证(附加证明书),可在公约缔约国范围内通用。
It should be noted that since November 7, 2023, the Hague Convention has come into effect in the Chinese mainland. When notarized documents from contracting states are used in the Chinese mainland, they need to undergo Hague authentication (Apostille) and can be used universally within the scope of the contracting states of the Convention.
(二)名下企业权益不受影响
The rights and interests of the enterprise under one's name are not affected.
很多人担心注销户籍后,自己在中国投资的企业会受影响。根据商务部《关于外国投资者并购境内企业的规定》第五十五条,境内公司的自然人股东变更国籍后,公司的企业性质不会改变,股东在股权持有、继承等方面的权益也保持不变。
Many people are worried that after canceling their household registration, the enterprises they have invested in China will be affected. According to Article 55 of the Ministry of Commerce's "Provisions on Mergers and Acquisitions of Domestic Enterprises by Foreign Investors", after a natural person shareholder of a domestic company changes their nationality, the nature of the company will not change, and the shareholder's rights and interests in terms of shareholding, inheritance, etc., will remain unchanged.
仅在相关部门需要核实股东身份时,企业需提交由该股东国籍国有关部门出具的证明文件,并经我国驻外使、领馆认证,或国籍国驻华使、领馆认证即可。
Only when the relevant authorities need to verify the identity of a shareholder, the enterprise is required to submit the certification documents issued by the relevant authorities of the shareholder's country of nationality, which must be authenticated by the Chinese embassy or consulate abroad, or by the embassy or consulate of the country of nationality in China.
(三)国内遗产继承:公证 + 认证是关键
Domestic inheritance: Notarization + authentication are the key points
注销户籍后,仍可依法继承中国境内的遗产,具体流程如下:
After canceling the household registration, one can still legally inherit heritage within China. The specific procedures are as follows:
1. First, apply for a notarial certificate from the notary office in the country of residence, proving one's occupation, address, and the familial relationship with the decedent. This notarial certificate must be authenticated by China's overseas embassies or consulates, or by the embassies or consulates of the country of nationality in China; if the main facts of the notarization occurred within China, one can directly apply for notarization from the relevant local notary offices in China.
2. Carry materials such as a declaration of being the same person, proof of familial relationship, and the decedent's "Death Certificate" to apply for inheritance procedures from the notary office at the location of the heritage.
3. After the notary department reviews and approves, it will issue a "Certificate of Inheritance Right". With this certificate, one can go to relevant departments such as the housing management bureau and banks to handle specific matters such as heritage transfer and withdrawal.
(四)长期居留需求:申请居留身份或永居
Long-term residence needs: applying for residence status or permanent residency
注销户籍后若需长期在中国停留,可根据实际情况申请相应居留身份,如工作居留、探亲居留等,等待相关部门审批;若有长期定居需求,可提前规划中国永久居留(绿卡)申请方案,按规定提交申请材料。
If you need to stay in China for a long time after canceling your household registration, you can apply for the corresponding residence status according to the actual situation, such as work residence, family visit residence, etc., and wait for approval from the relevant departments; if you have the need for long-term settlement, you can plan the application plan for Chinese permanent residence (green card) in advance and submit the application materials in accordance with the regulations.
双重国籍相关的身份注销与后续事务处理,涉及法律规定与实操细节较多,若在办理同一人公证、永居申请等过程中遇到困惑,可咨询专业的外籍事务服务机构,获取针对性解决方案,确保各项事务合规有序办理。
The cancellation of identity related to dual nationality and subsequent affairs handling involve many legal regulations and practical details. If you encounter confusion during the process of handling notarization for the same person, permanent residency applications, etc., you can consult professional foreign affairs service agencies to obtain targeted solutions, ensuring that all affairs are handled in a compliant and orderly manner.

更多信息获取可加入中创侨智—知识星球,将为您提供全面的外国人来华相关信息、专业的政策解读与指导、实时的行业动态与资讯、互动交流与学习机会以及定制化的服务方案等多种资源和服务。这些资源和服务将帮助您更好地了解和适应中国,为您的跨境之旅提供有力支持。扫描下方二维码可付费加入。
或点击下方小程序加入
or click on the mini program below to join
欢迎关注公众号:中创侨智
如对相关政策有疑惑,想要了解更多的
由于近期公众号规则调整,大家很可能无法第一时间收到我们的推送。所以如果你希望我们能正常出现在你的时间线,恐怕你要手动设置个星标了,阅读完后顺手点一下「在看」,记得哦~
声明:此文章乃中创侨智原创不易,杜绝任何形式的抄袭行为
图片来自网络,如有侵权请联系删除

