新公司法修订通过!
注册资本5年内实缴+资本公积补亏+利润分配……
新旧公司法7大变化对比!
新修订的公司法颁布,将从2024年7月1日起正式实施。新公司法有哪些重大变化?财税人应着重注意哪些问题?
目录
1.重磅!新修订的公司法7大变化
2.注册资本“五年实缴”,以前未实缴的公司怎么办?(附财税处理)
3.新公司法发布后,未来公司将会出现的7大变化
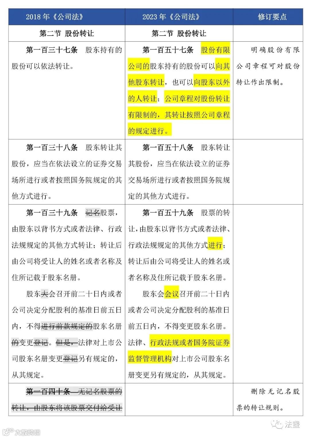
4.新旧公司法对比
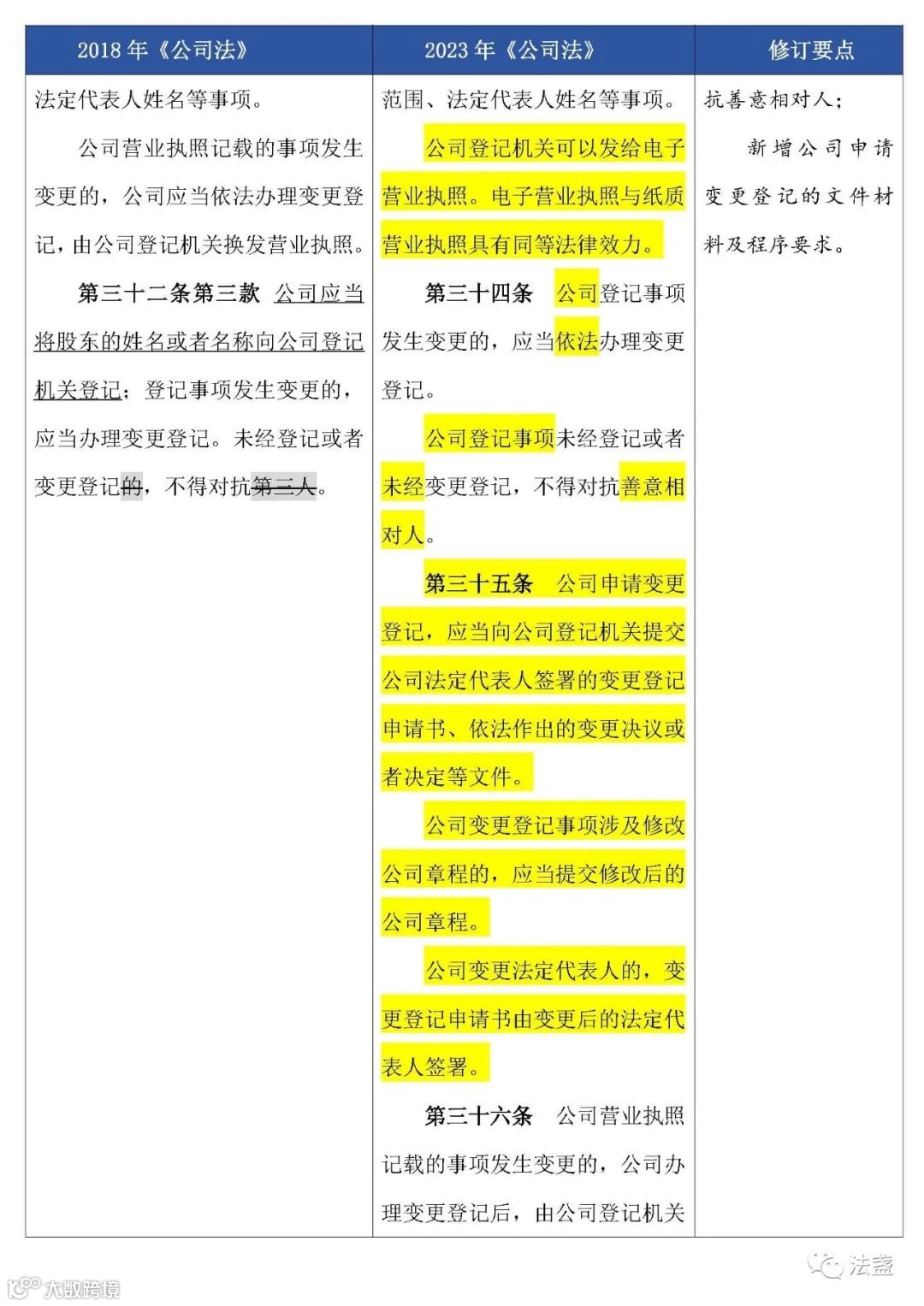
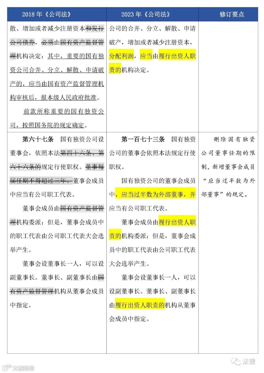
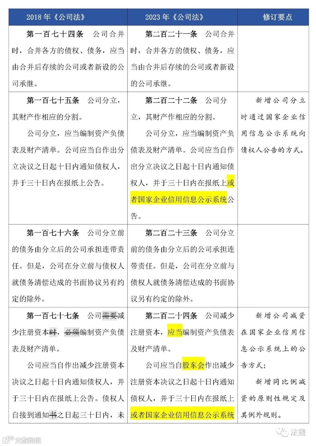
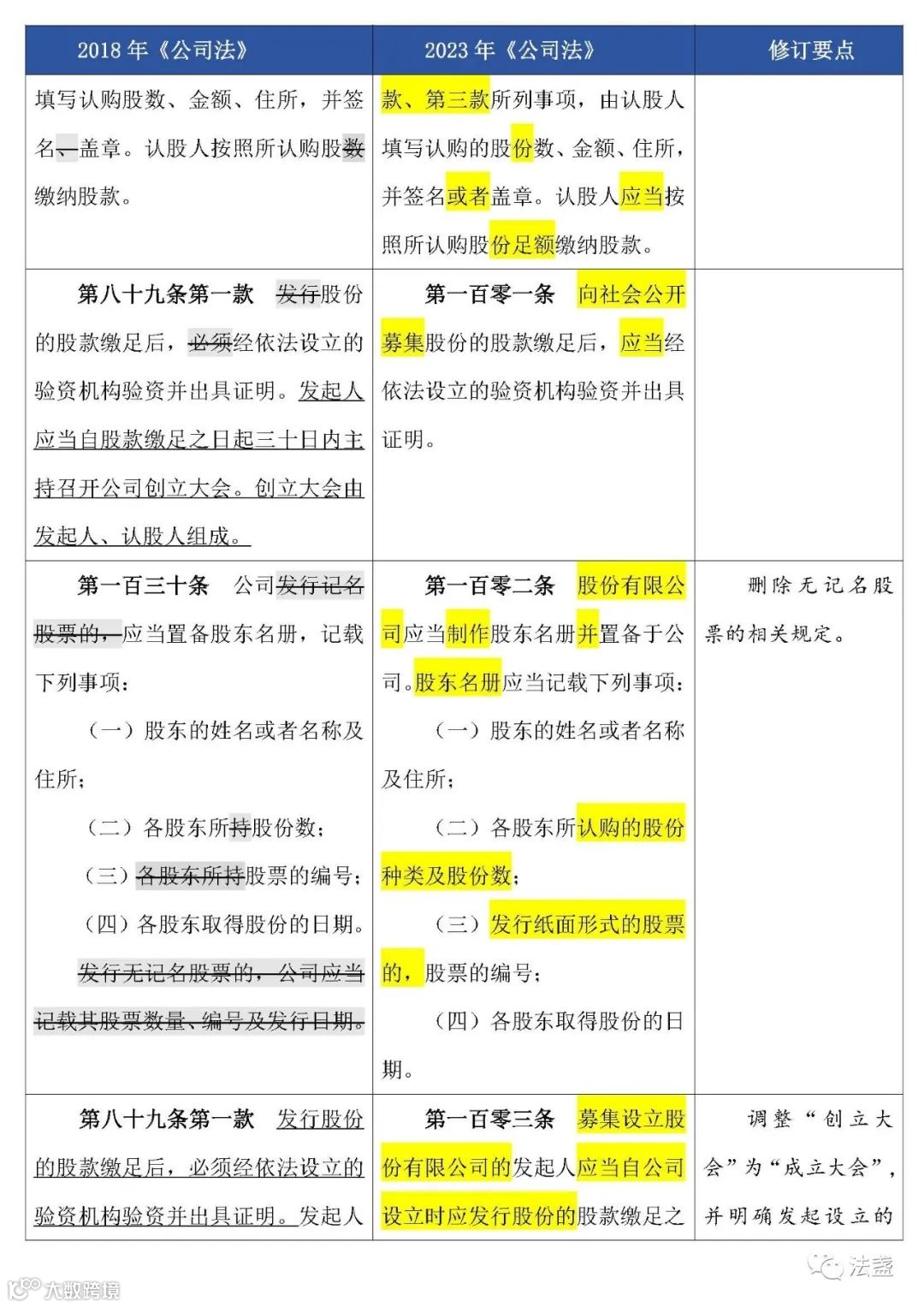
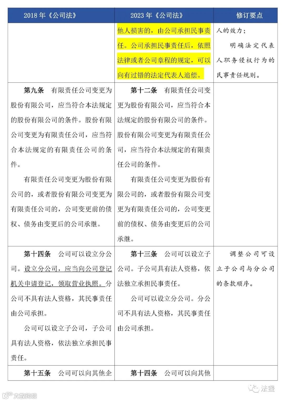
新修订的公司法已于2023年12月29日在十四届全国人民代表大会常务委员会上通过。
与旧版公司法相比,新公司法主要有以下七大重要变化:
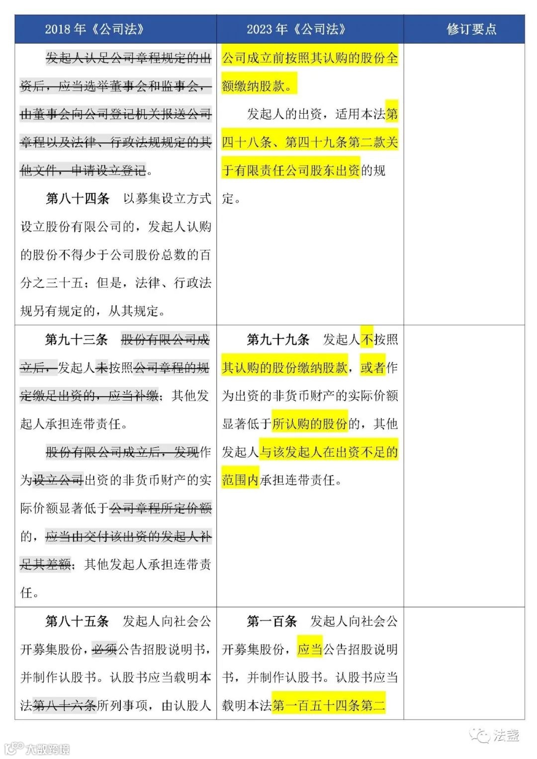
一、公司注册资本5年内缴足
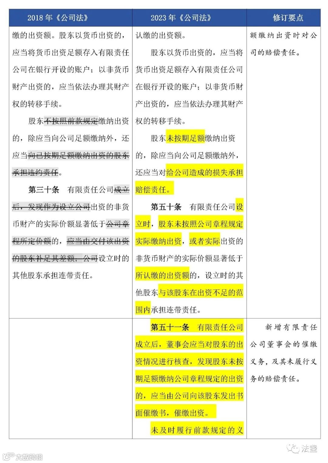
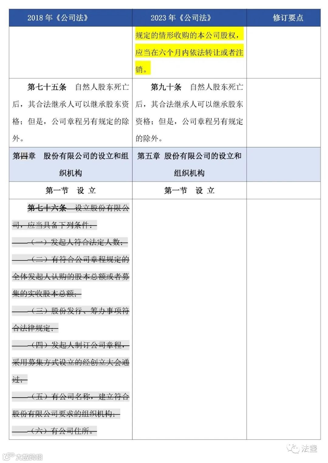
第四十七条第一款 有限责任公司的注册资本为在公司登记机关登记的全体股东认缴的出资额。全体股东认缴的出资额由股东按照公司章程的规定自公司成立之日起五年内缴足。
第二百六十六条第二款 本法施行前已登记设立的公司,出资期限超过本法规定的期限的,除法律、行政法规或者国务院另有规定外,应当逐步调整至本法规定的期限以内;对于出资期限、出资额明显异常的,公司登记机关可以依法要求其及时调整。具体实施办法由国务院规定。
划重点:
认缴制改为限期实缴制。适用范围不仅包括新成立的公司,也包括存量公司。
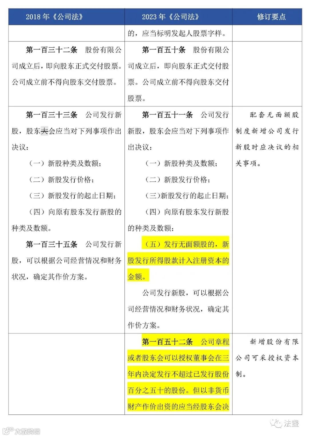
二、非货币资产出资
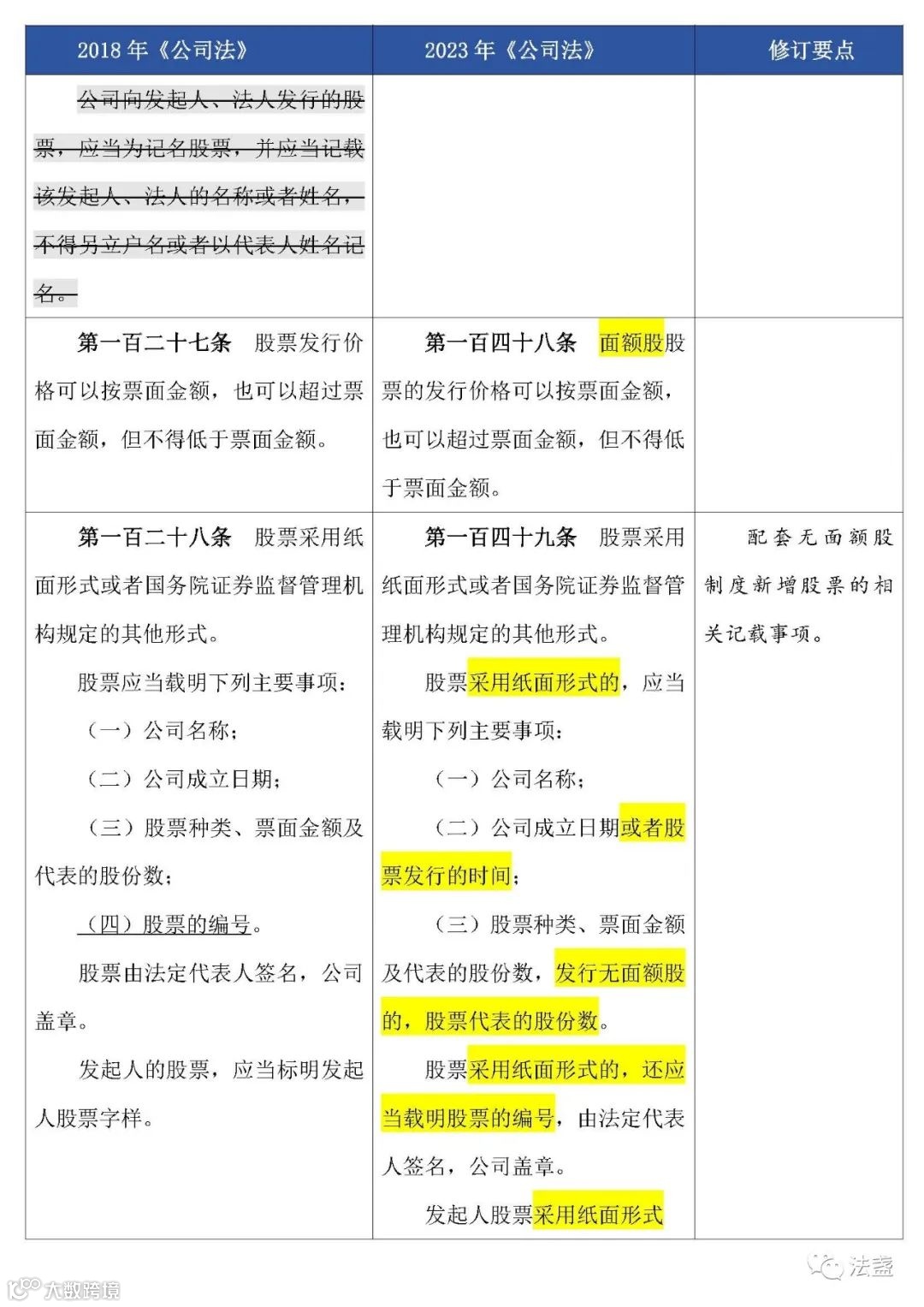
第四十八条第一款 股东可以用货币出资,也可以用实物、知识产权、土地使用权、股权、债权等可以用货币估价并可以依法转让的非货币财产作价出资;但是,法律、行政法规规定不得作为出资的财产除外。
划重点:
新增加了股权、债权可以出资的规定,财务人员要重点关注。
三、认缴出资额加速到期
第五十四条 公司不能清偿到期债务的,公司或者已到期债权的债权人有权要求已认缴出资但未届出资期限的股东提前缴纳出资。
划重点:
尽管有5年出资期限的限制,但如果公司不能清偿到期债务,为了保护债权人的利益,公司或者债权人有权要求股东提前缴纳出资。
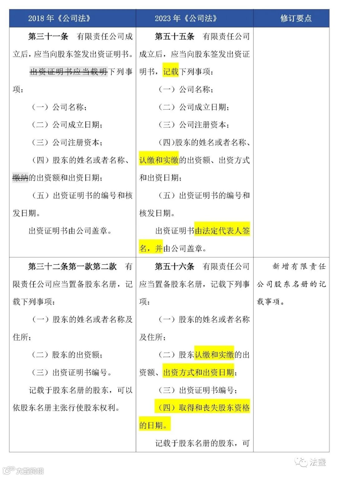
四、股东可以查阅会计凭证
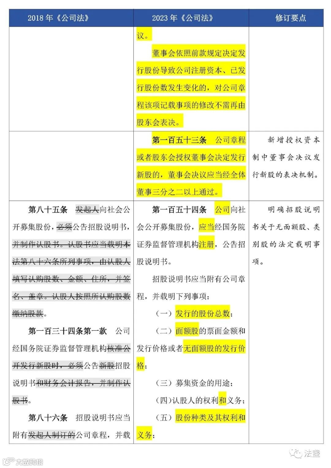
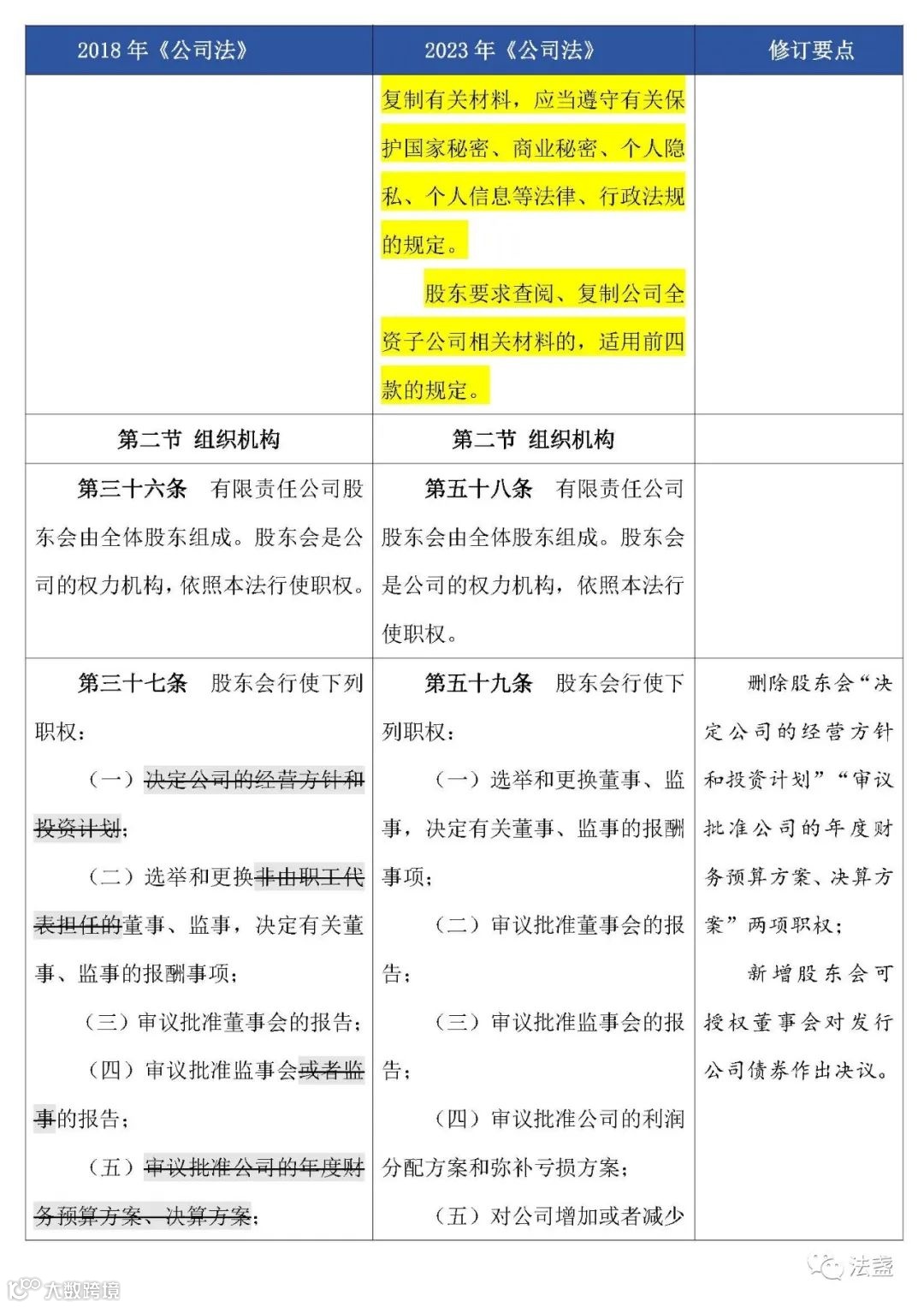
第五十七条第二款 股东可以要求查阅公司会计账簿、会计凭证。股东要求查阅公司会计账簿、会计凭证的,应当向公司提出书面请求,说明目的。公司有合理根据认为股东查阅会计账簿、会计凭证有不正当目的,可能损害公司合法利益的,可以拒绝提供查阅,并应当自股东提出书面请求之日起十五日内书面答复股东并说明理由。公司拒绝提供查阅的,股东可以向人民法院提起诉讼。
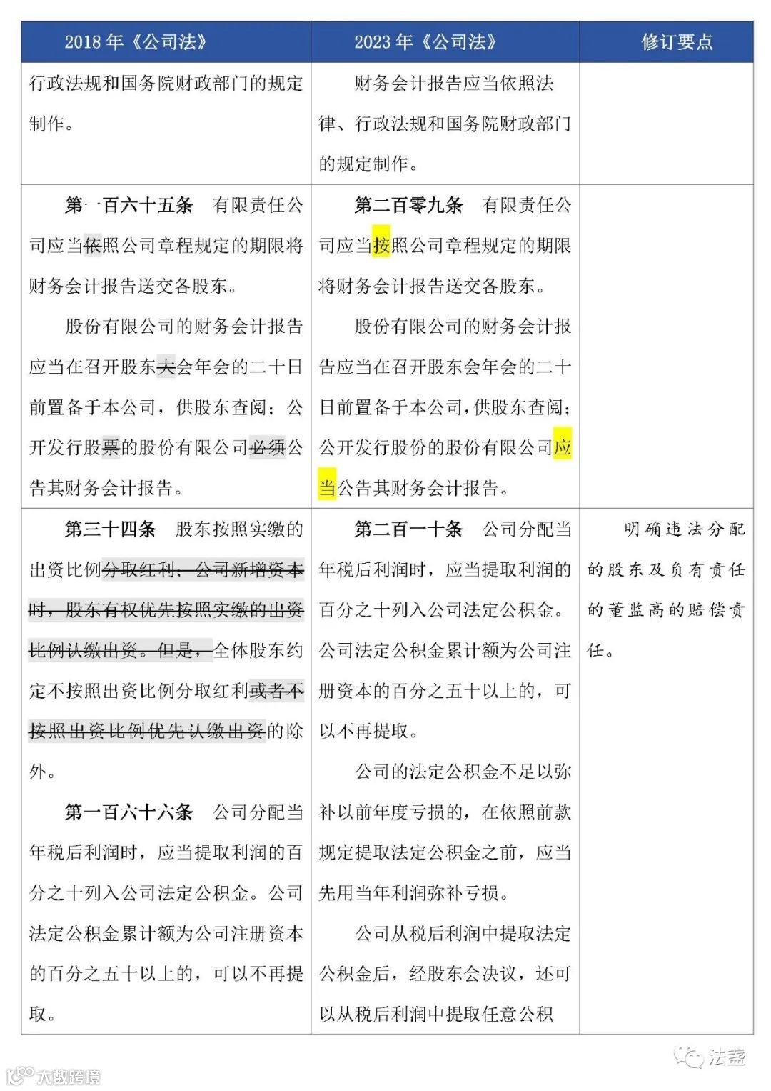
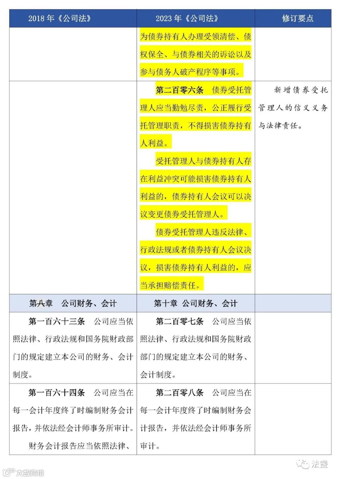
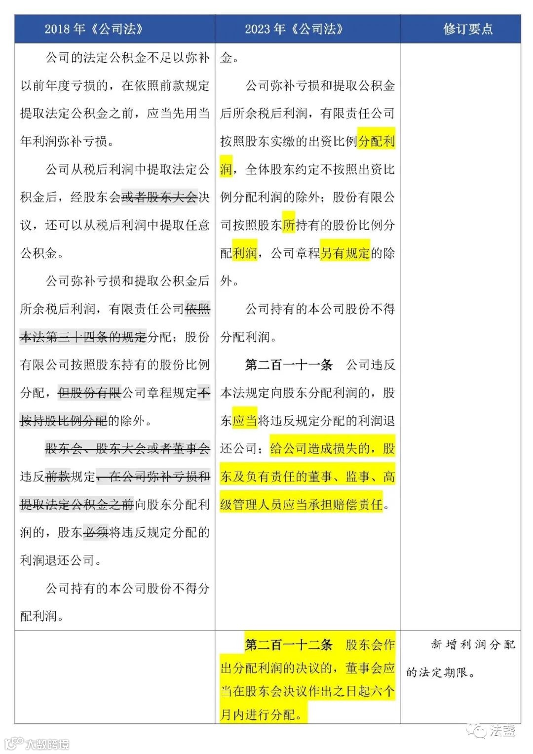
五、明确利润分配时间
第二百一十二条 股东会作出分配利润的决议的,董事会应当在股东会决议作出之日起六个月内进行分配。
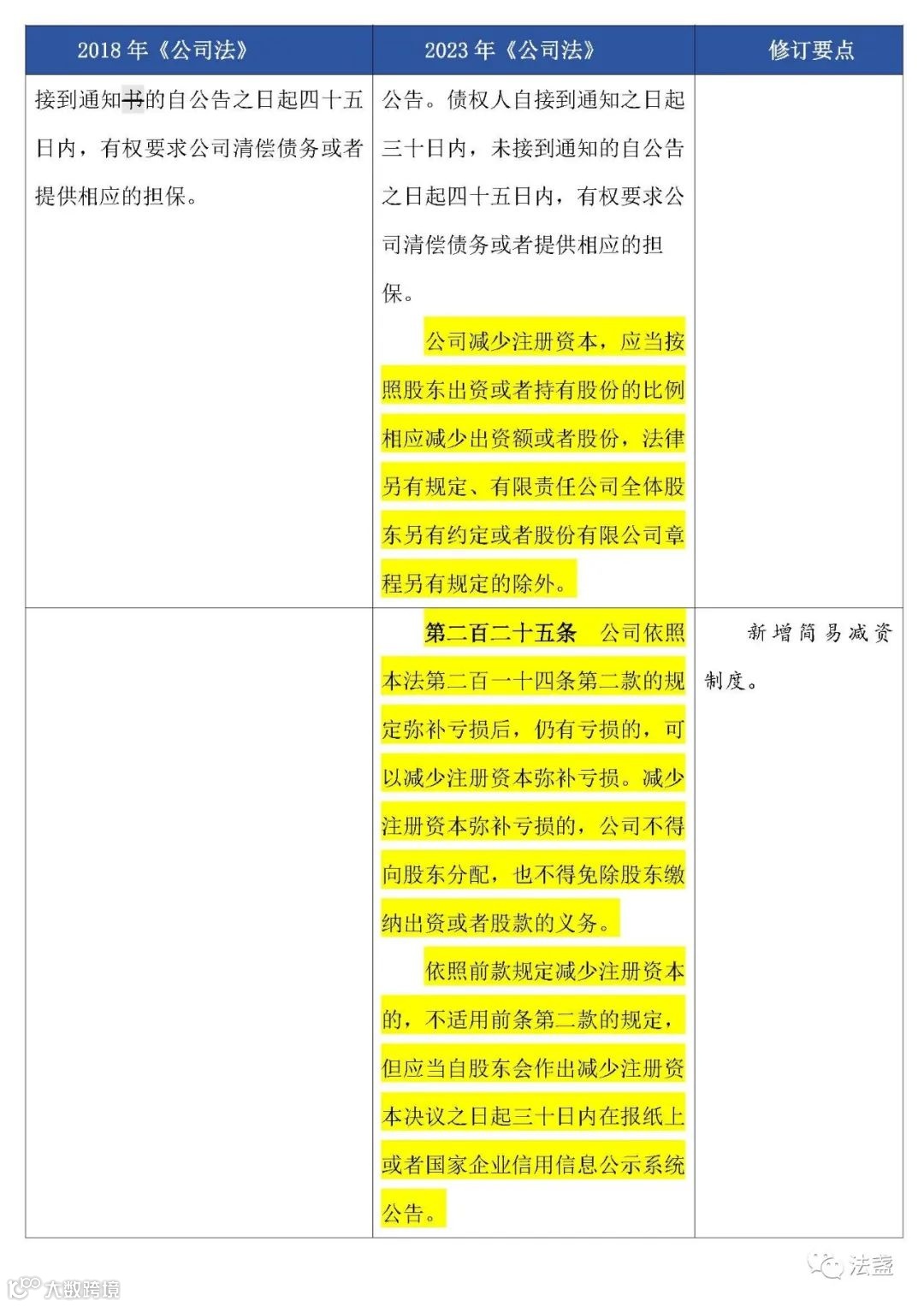
六、资本公积可以弥补亏损
第二百一十四条第二款 公积金弥补公司亏损,应当先使用任意公积金和法定公积金;仍不能弥补的,可以按照规定使用资本公积金。
划重点:
首次明确资本公积金可以用来弥补亏损,但应在盈余公积弥补亏损顺序之后。注意,此处的弥补亏损为会计概念,而非企业所得税概念。
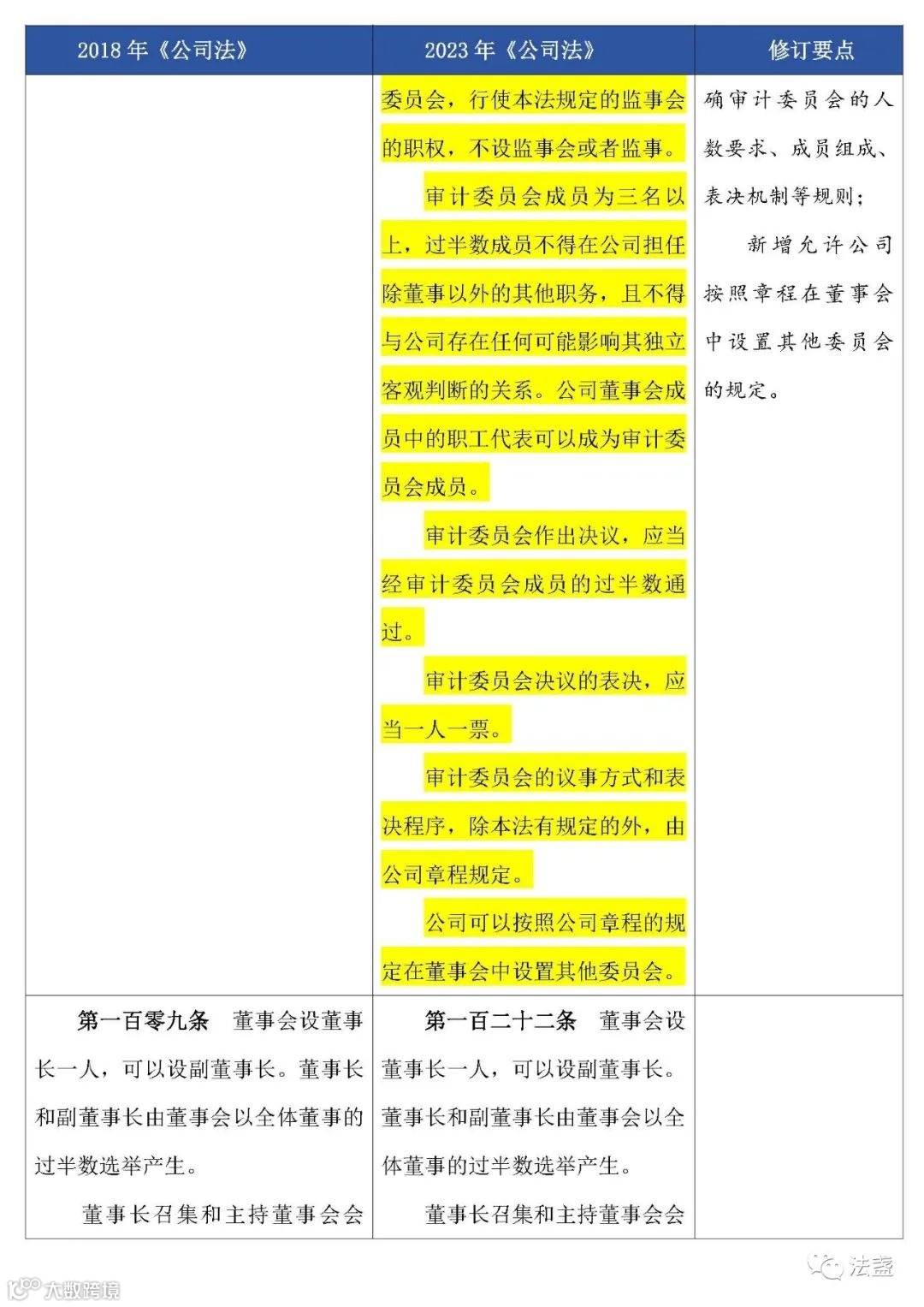
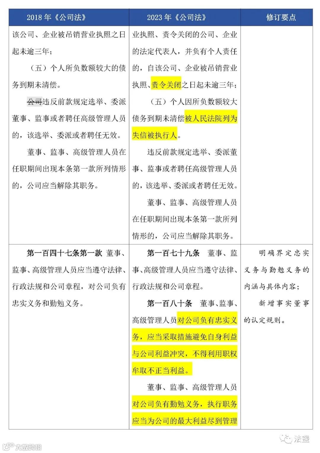
七、会计师事务所聘用解聘决定权
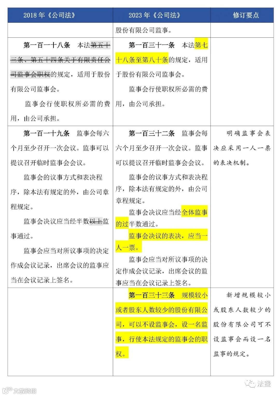
第二百一十五条 公司聘用、解聘承办公司审计业务的会计师事务所,按照公司章程的规定,由股东会、董事会或者监事会决定。
划重点:
原公司法第一百六十九条规定,只有股东会和董事会才能决定会计师事务所的聘用和解聘。新公司法赋予了监事会同样的职权。
新公司法中规定:“本法施行前已登记设立的公司,出资期限超过本法规定的期限的,除法律、行政法规或者国务院另有规定外,应当逐步调整至本法规定的期限以内。”至于如何调整,可能有以下几种方式:
一、减资或撤资
如果以前的公司有实际业务经营,但之前设立时认缴的注册资本金太高,到期不能缴纳注册资本金的,可以选择减资方案。
附:关于减资、撤资的财税处理
(一)个人股东减资撤资
1.撤资收回金额>投资成本
需要缴税,按照“财产转让所得”项目缴纳个人所得税。
应纳税所得额=个人取得的股权转让收入—原实际出资额(投入额)及相关税费
注意:
(1)股权收入是全口径收入,既包括股权转让价款,也包括赔偿金、违约金等价外收入。
(2)对非法人企业投资份额转让,比照股权转让进行个人所得税处理。
2.撤资收回金额偏低却无正当理由的
税务局有权核定股权转让收入,计算缴纳个人所得税。
3.撤资收回金额<投资成本,但有正当理由
无需缴纳个人所得税。
(二)法人股东撤资减资
注意:企业减资一般要公示45天。而新公司法从2024年7月1日起实施,所以想要减资的公司要注意期限限制。
二、股权变更转让
如果已经确认到期不能缴纳注册资本金、有其他公司收购的话,可以考虑转让,做股权变更转让。
附:股权转让财税处理
1.增值税
(1)个人股东转让股权
(2)法人股东转让股权
2.个人所得税
3.企业所得税
企业所得税的税率为25%,符合小型微利企业条件的,可享受相关优惠。
4.印花税
5.土地增值税
股权转让方式的过程中,如不动产价值占公司净资产的比例较大,税务机关可能会据此认定股权转让行为的实质为转让不动产,并征收土地增值税。
三、注销公司
如果公司没有实际业务经营,可以做公司注销。
附:企业注销6大涉税问题
变化一:公司注册资本越来越小
未来公司新注册,动辄几个亿、几十亿的注册资本可能越来越少了,几十万、一百万、几百万左右的小额注册资金的公司会越来越多。
变化二:出资方式改变
由于新公司法规定的股东出资方式比较多样,在5年内缴足注册资本的规定下,如果现金不能到位,用非货币性投资的将会越来越多,比如技术入股、实物投资的将非常普遍。
变化三:对存量公司来说,可能会引发减资、注销和转让潮
如果存量公司在规定时间内不能将注册资本实缴到位,减资、股权转让和注销就势在必行。
变化四:虚假出资、垫资可能会成为问题
由于5年出资期限的限制,很多公司可能到期依然无法实缴,可能会出现通过过桥资金实现资金到位的现象,也就是通常所说的垫资、虚假出资。
变化五:企业外部融资量可能变大
注册资金较少,会影响企业经营周转,下一步企业向外部借款融资的情形将会越来越普遍。
变化六:新注册企业数量会有所降低,空壳公司大大减少
变化七:股东滥用出资期限规避出资责任情况发生概率将大大降低
来源:中国会计报
END


