点击关注 | 星标 | 置顶 智服人力 ★
Highlight Us

◎ 文本由智服人力整理发布
◎ 综合自税政第一线、人力资源和社会保障部网站
◎ 图片来源:创客贴(已授权)

广东省人民政府印发《关于调整我省最低工资标准的通知》,决定从2025年3月1日起调整提高月最低工资标准和非全日制小时最低工资标准。
1.一类标准:广州、深圳(2520元/月,23.7元/小时)。
2.二类标准:珠海、佛山、东莞、中山(2080元/月,19.8元/小时)。
3.三类标准:汕头、惠州、江门、湛江、肇庆(1850元/月,18.3元/小时)。
自2025年4月1日起,福建省调整月最低工资标准和非全日制用工小时最低工资标准。
月最低工资标准:详见附件1。
非全日制小时最低工资标准:详见附件2。
注:非全日制小时最低工资标准包含社会保险单位和个人缴费部分。
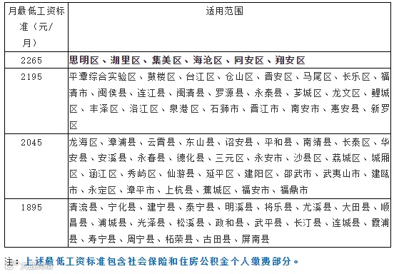
附件一:福建省月最低工资标准及适用范围表

附件2:福建省非全日制用工小时最低工资标准及适用范围表

注:上述非全日制小时最低工资标准包含社会保险单位和个人缴费部分。
自2025年2月1日起,贵州省调整最低工资标准:
1.月最低工资标准:
一类区:2130元/月
二类区:1980元/月
三类区:1890元/月
一类区:22.4元/小时
二类区:20.8元/小时
三类区:19.8元/小时
1.全日制用工月最低工资标准:
2.非全日制用工小时最低工资标准:

2025年全国最低工资标准一览
截至2025年2月23日,全国已有多个地方调整最低工资标准:
最低工资调整的影响
非全日制用工小时计酬标准不得低于当地最低小时工资标准。

4种法定情形可调整员工薪酬
-
通过书面形式确认调薪,避免法律纠纷。
-
用人单位需举证生产经营情况变化的合理性。
-
规章制度需履行民主和公示程序。
包括停工停产、员工不能胜任工作、员工违纪等情形。
希望这篇文章能帮助你更好地了解2025年最低工资标准的调整情况!如果有其他问题,欢迎留言讨论~
— END —






