搜索
首页
大数快讯
大数活动
服务超市
文章专题
出海平台
流量密码
出海蓝图
产业赛道
物流仓储
跨境支付
选品策略
实操手册
报告
跨企查
百科
导航
知识体系
工具箱
更多
找货源
跨境招聘
DeepSeek
首页
>
再生铜、铝、铅、锌工业污染物排放标准(GB 31574—2015)
>
0
0
再生铜、铝、铅、锌工业污染物排放标准(GB 31574—2015)
环保人
2015-05-06
1
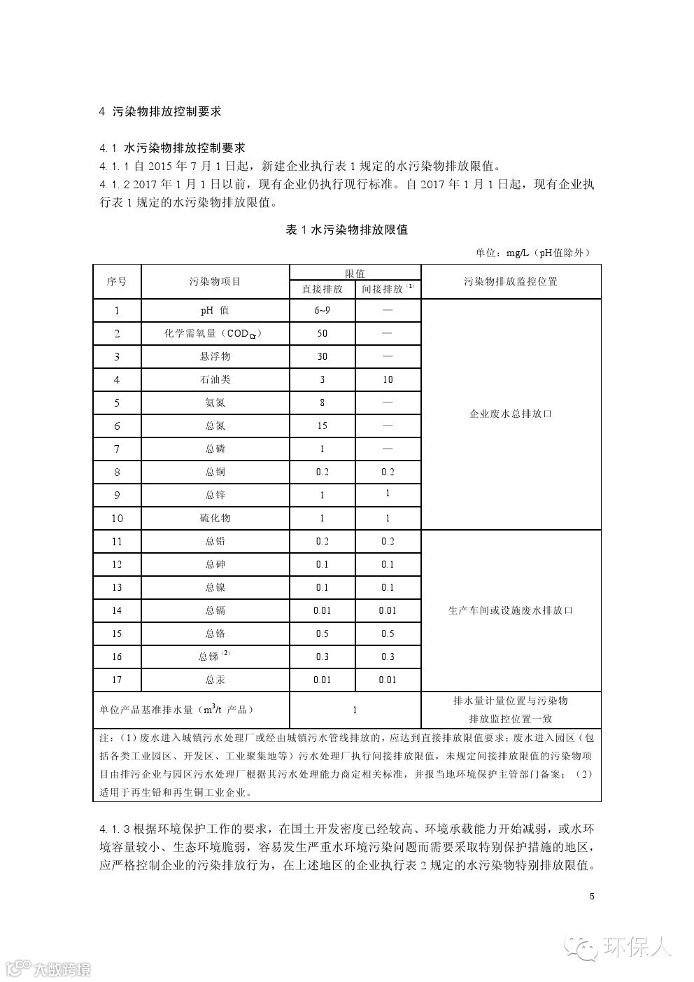
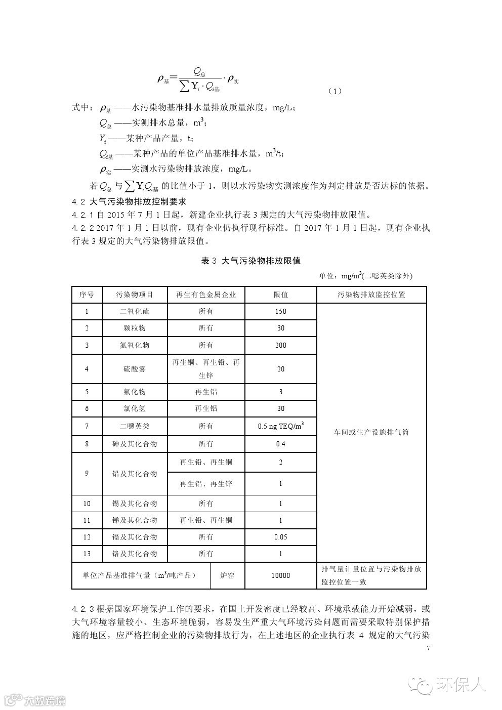
导读:看过来。
看过来。
【声明】内容源于网络
0
0
环保人
推介环保技术与资讯,工程相关,环评技术,环评考试交流等
内容
14074
粉丝
0
关注
在线咨询
环保人
推介环保技术与资讯,工程相关,环评技术,环评考试交流等
总阅读
5.7k
粉丝
0
内容
14.1k
在线咨询
关注