
【备案号】A20150813
【技术名称】挥发性有机气体(VOCs)循环脱附分流回收吸附净化技术
【技术内容】采用活性炭作为吸附剂,采用惰性气体循环加热脱附分流冷凝回收的工艺对有机气体进行净化和回收。回收液通过后续的精制工艺可实现有机物的循环利用。
该技术对有机气体成分的净化回收效率一般大于90%,也可达95%以上。单位投资大致为9~24万元/千(m3h-1),回收有机物的成本大致为700~3000元/吨。
该技术通过5年的开发示范,目前已成熟、稳定,可实现自动化运行。但由于有机气体处理设备安全设施配置要求较高等因素、投资费用相对一般的环保净化设备较高。该技术适用于石油,化工及制药工业,涂装、印刷、涂布,漆包线、金属及薄膜除油,食品,烟草,种子油萃取工业,及其他使用有机溶剂或C4-C12石油烃的工艺过程。
【适用范围】石油化工、制药、印刷、表面涂装、涂布等

图1 气体循环脱附分流回收吸附工艺原理示意图
典型案例
【案例名称】
集装箱涂装烘房有机气体净化工程
【项目概况】
本项目于2008年5月开始设计制造,2008年10月建成运行。
【主要工艺原理】
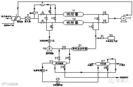
工程的废气设计流量5000m3/h,气体中主要含有二甲苯(50~60%)、100号溶剂油(20%)及丁酮和乙酸丁酯等。气体循环加热脱附回收工艺的原理示意图如图所示。整个系统由来气预处理、吸附、循环加热脱附、冷凝回收和自动控制等主要部分构成。含有机溶剂气体通过预处理后进入吸附段吸附后达标排放,吸附段通常并联设置有2座或两座以上的吸附罐并通过切换阀控制实现气体的连续吸附操作。吸附到设定程度的吸附罐通过切换阀切换形成再生循环回路。循环回路可通过充入惰性气体置换系统内气体得方式减少气相中的含氧量,从而减少再生过程中某些类型溶剂的氧化副产物的生成。通过循环风机和加热器可形成循环气流加热吸附罐进行脱附,同时通过分流冷凝系统冷凝回收溶剂。

图2 本项目工艺流程图
【关键技术或设计创新特色】l
Ø 采用热气体循环脱附分流冷凝吸附净化回收工艺。
Ø 冷凝后气体的冷量回收技术。
Ø 全系统能量回收系统有效减少烘房加热的能耗。
Ø 系统污染排放量仅为传统蒸汽直接脱附工艺的1/40。

图3 案例现场图
【主要技术指标】
本项目系统排气指标满足大气污染综合排放标准(GB16297-1996)的要求,非甲烷总烃效率达到97%以上(非甲烷总烃入口浓度为634mg/Nm3,出口浓度18.7mg/Nm3)。第三方测试结果表明,回收溶剂的纯度在99%以上,含水量0.08%。
【投资及运行效益分析】
【投资费用】
本工程总投资约125.6万元。
【运行费用】
根据2009年2~5月正常生产负荷的实际运行情况,水、电、气、管理等运行费用约为19.44万元/年,年维修费用约2.4万元。产物回收溶剂全部回用于生产过程。
【用户意见】
本项目投运至今,各项技术指标优良,无任何环保事故,系统净化效率达到设计要求,各项耗能指标达到或优于设计要求,回收的溶剂已回用于生产过程。该工程带来了显著的的经济环境效益,是值得推广应用的示范工程。
添加朋友中输入 ‘eppeople',点击“关注”

长按二维码,选择“识别图中二维码”,点击“关注”

