新朋友点“环保人”关注
摘要:针对我国城市化水平的提高所带来的小流域河流一些负面影响的问题,可以运用流域生态治理理念,采用流域治理的生态工程方法,同时重视河流的管理来达到河流的可持续性发展的目的。随着我国城市化水平的不断提高,城市化率从1993 年的28 %提高到2004 年的41.7 %,人口剧增、资源过度消耗、环境污染、生态破坏不仅引起一系列重大生态环境问题,而且严重威胁着人类的长期生存与发展[1-2]。因此,河流流域的综合治理已十分紧迫。
1 城市化对中国小流域河流的影响
河流流域不断城市化大大增加了不透水地表,使城市水体与自然的农业、林业区河流具有了完全不同的特征。美国的研究表明[3],当不透水层的比例达到10 时,即可能造成河流生态恶化,而且随着不透水层的面积增加,河流恶化的程度也在增加。
1)植被被破坏。城市化对生态环境最明显的破坏,表现在对河岸带和河流阶地上天然植被的破坏。人们为了获取最大经济回报,经常以牺牲天然植被来换取开发建设用地。在我国,往往表现在围湖造田以及对河流滩地的围垦和开发上。这样不仅改变了原有地貌,还改变了河流廊道的水文功能,从而造成水土流失,减少入渗,增加高地的地表径流和污染物的迁移,使河岸侵蚀加剧,破坏了河流生态系统的生物栖息地等[4-5]。
2)改变了水文特征。城市化的结果使得城市河流洪峰流量显著增加,地下水资源量减少,最终结果导致在降雨量少的季节,河流的基流量减少。在城区,洪水的重现频率增加,如原来为5 年一遇的洪水,可能变成2 年一遇,或时间更短,而且洪量增加[6]。
3)增加了泥沙和污染物。城市河流的泥沙主要来源于岸边冲刷、工程建设场地的水土流失。一些研究表明,城市河流的泥沙含量往往高于非城区,至少在河渠改造的初始阶段是这样。在暴雨季节,城市河流的水质总是很差,暴雨径流中往往含有较高质量浓度的泥沙、营养物、重金属、有机物、氯离子以及细菌。尽管目前对暴雨径流中的污染物是否对水生生物有害还存在争议,但河流底泥中污染物的释放对水生生物的不良影响已得到研究
者的一致认同[7]。
4)生态环境与水生生物发生变化。由于城市河流的开发改造,使生态环境的异质性降低,水域生态系统的结构与功能也随之发生变化,特别是生物群落多样性也会随之降低,进而引起淡水生态系统退化。在城市化水平越来越高的情况下,许多小流域河流持续受到胁迫,导致其污染现象越来越严重,以致于影响到河流整体的清洁性,因此小流域的治理迫在眉睫。
2 小流域生态工程治理理念
河流生态工程的目的,就是以河流生态学理论及工程方法为指导,以河流生物多样性为目标,保护、恢复或强化多样性的河流生态环境。治河之道决不在于改造,而在于“还原”。城市河流治理与美化的根本在于消除、截留污水,还河流以自然本色,并加强其生态、文化和休闲功能,使其成为城市的特色,成为城市的宣传之窗,成为城市文明的象征。因此,在城市河流的整治中应采用生态工程措施,而不要以达到“美化”、卫生和防洪目的,将城市中最灵气的自然景观元素破坏,而应以生态为主线,综合环境保护、休闲、文化及感知需求进行治理,使其成为“水安全、水环境、水景观、水文化、水经济”均达标的五小流域。综合治理应根据不同的河流状况制定相应的河流生态目标,对于不同的目标,应采取不同的措施[8]:
1)人工直接干预。通过人工栽种植被,改变植被结构,引进某些生物以达到生态恢复的目的。
2)自然恢复。主要依靠生态系统自我设计、自我组织、自我修复和自我净化的功能,达到生态恢复目的。
3)增强恢复。在初期的物质和能量的投入基础上,靠生态系统自然演替过程和河流侵蚀与泥沙输移实现恢复目的。
3 小流域综合治理
3. 1 小流域治理生态工程方法
在不同类型小流域河流生态系统治理与恢复过程中,所采用的生态工程方法往往会有所不同。对于一般的城市河流生态系统而言,基本生态工程方法从3 个方面考虑,即:河道外治理、河道内治理、滨水区治理。
1)常用的河道外治理方法主要包括:城市污水工程集中处理技术、城市雨水系统管理、人工湿地处理技术等。
2)河道内治理包括河流净化能力增强技术和内源消除与控制技术两大类。前者包括人工增氧、引水稀释、添加试剂、生物操纵、恢复水生植被、水体内生物强化等;后者主要指底泥环境疏浚与底泥污染控制。
3)滨水区域修复包括林业生态建设、水土保持建设、河岸生态整治。
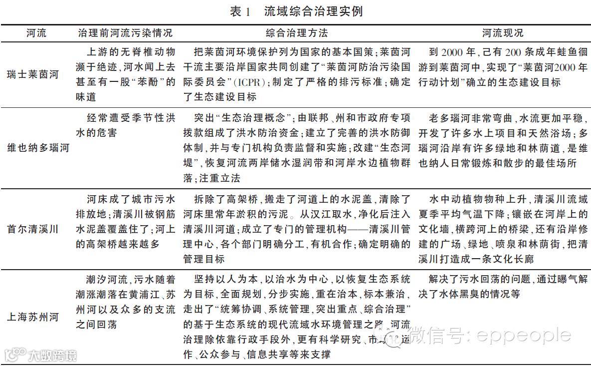
3. 2 一些国内、外较成功的流域综合治理实例(见表1)
由表1 可知,河流的综合治理应包括生态工程措施和河流流域的管理,两者都是同等重要的。在生态工程措施方面对于不同的河流以及不同的地区,应该因地制宜地采取不同的治理措施,在对流域采取生态工程措施的同时,还应该注重河流流域治理后的管理。
3. 3 小流域河流综合治理的管理
流域环境综合整治的管理包括整治工程的管理和整治工程完成后对河流或该流域的综合管理。目前,我国对流域综合整治工程的管理较为重视,但对流域整治工程完成后的管理则重视不够[9],导致河流环境依旧不佳。因此,须加强对河流流域的管理才能确保实现流域环境的综合治理。
1)小流域河流管理属于典型的公共管理项目,需要建立多部门的协作管理、居民积极配合和主动参与的社会化河流管理新模式,建立统一的管理机构[10-11]。
2)流域管理与区域管理应当处在宏观和微观2 个层面。①流域管理的定位应当是侧重于对水的规划、统一调度,制定水的规划和管理总纲,确定水的平衡管理方针,协调水资源开发、利用、保护过程中各地之间可能产生的冲突以及监督职能这一层次,而非像现行体制中主要从事水工程的管理;②区域管理的定位应当是具体的行政管理,包括执行制定的规划、用水计划、水工程管理与河道管理等的微观层次[12-13]。
3)建立流域水资源管理可持续利用的市场机制。由于水是稀缺的资源,流域水资源和水环境的承载力是有限的,要提高水资源和水环境的承载力,除了要大力建设节水型社会,还要进一步建立流域水资源管理可持续利用的市场机制。流域水资源管理可持续利用的市场机制包括2 个方面的市场:水权市场和水务市场。以水权市场调节流域水资源配置和需求之间的矛盾,通过水权市场调节水资源使用权和排污权的配置,并可进一步扩展到水能权、水运权、水域权等;通过水务市场调节水务事业的市场运作,以充分调动各方的积极性,加大对水资源基础设施的投入和维护。
4)法律保障。法律、法规是加强流域水资源统一管理的重要保障;也是调整河流相关各方面利益的依据;是河流能够按科学发展观进行可持续发展的有力保障[11]。
5)鼓励公众教育与参与。
4 结语
小流域河流综合治理是多学科的相互结合,因此,必须坚持以人为本,以治水为中心,以恢复生态系统为目标,全面规划,分步实施,共同管理的模式。小流域河流在治理过程中,应该因地制宜地对不同的河流采取不同的生态治理方法,运用生态工程学来治理,同时重视流域管理的法律法规、注重跨地区多部门合作、流域的管理行动目标要明确、采用多样化的管理模式以及多渠道的资金筹措方法和重视公众的参与,加强流域的管理,才能最终满足人们对河流功能的使用,优化生活环境,达到人与自然的和谐共处。
[1] 苏志珠. 人类活动对晋西北地区生态环境影响的初步研究.干旱区资源与环境[J]. 1998,12(4):127-131.
[2] 傅伯杰,陈利顶,刘国华. 中国生态区划的目的、任务及特点[J]. 生态学报,1999,19(5):591-595.
[3] The Federal Interagency Stream Restoration Working Group.Stream corridor restoration: prindples,processes and practices[R]. 2001.
[4] Lawrance R R,Tbdd R L,Asmussen L E. Nutrient cycling inall agricultural watershed: phreatic movement [J]. Journal ofEnvironmental Quality,1984,13:22-27.
[5] Friednlan J M,Scott M L,Lewis Jr W M. Restoration of riparianforests using irrigation,disturbance,and natural seedfall [J].En-vironmental Management,1995,19:547-557.
[6] Shieds F D Jr,Bowie A J,Cooper C M. Control of streambankerosion due to bed degradation with vegetation and structure[J].Water Resources Bulletin,1995,31(3):475-489.
[7] Davis G K R,Downs P. Identification of river channel changedue to urbanization[J]. Applied Geography,1992,12:299-318.
[8] 董哲仁. 河流生态恢复的目标[J]. 中国水利,2004,10:6-9.
[9] 付永川, 杨海蓉. 对重庆市次级河流水污染综合整治的思考[J]. 安徽农业科学,2007,35(18):5535-5536,5596.
[10] 宋庆辉,杨志峰. 对我国城市河流综合管理的思考[J]. 水科学进展,2002(5):377-382.
[11] 焦自美,张俊帆,等. 论我国城市河流科学管理. 水土保持研究[J],2005(2):178-185.
[12] 汪劲松,胡振华. 水法的修改与新水法配套立法初探[J]. 浙江水利科技,2003(1):34.
[13] 熊晶. 国际河流管理和内河流域管理比较研究[J]. 长江流域资源与环境,2005,14(12):262-266.
(第26 卷第6 期市政技术 作者:朱雷,刘琴,陈威 武汉科技大学城市建设学院)
免责声明:版权问题请与本号联系处理

