点击题目下方蓝字关注 环保人

长按图片·识别二维码关注


(该图片来源于网络)

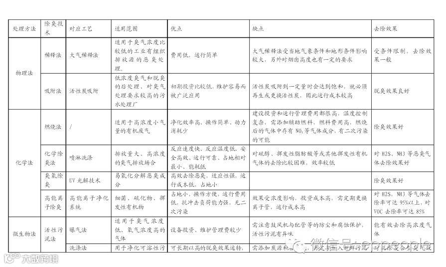
恶臭气体主要产生在污水处理过程中的排污泵站、进水格栅、曝气沉沙池,污泥处理设施以及污泥处理过程中的污泥浓缩、脱水干化、转运、热干化、堆肥等处。不同的处理设施及过程会产生各种不同的恶臭气体。常见的臭气体如下所列:

恶臭物质种类繁多,来源广泛,对人体呼吸、消化、心血管、内分泌及神经系统都会造成不同程度的毒害,其中芳香族化合物如苯、甲苯、苯乙烯等还能使人体产生畸变、癌变。所以,清除恶臭气体是一项非常重要的技术。今天小七罗列了各种除臭方法,大家看看哪种除臭技术是除臭NO.1。
一、脱臭方法:掩蔽法
脱臭原理:采用更强烈的芳香气味与臭气掺和,以掩蔽臭气,使之能被人接收
适用范围:适用于需立即地、暂时地消除低浓度恶臭气体影响的场合,恶臭强度2.5左右,无组织排放源
优点:可尽快消除恶臭影响,灵活性大,费用低
缺点:恶臭成分并没有被去除
二、脱臭方法:稀释扩散法

脱臭原理:将有臭味地气体通过烟囱排至大气,或用无臭空气稀释,降低恶臭物质浓度以减少臭味
适用范围:适用于处理中、低浓度的有组织排放的恶臭气体
优点:费用低设备简单
缺点:易受气象条件限制,恶臭物质依然存在
三、脱臭方法:热力燃烧法、催化燃烧法

脱臭原理:在高温下恶臭物质与燃料气充分混和,实现完全燃烧
适用范围:适用于处理高浓度、小气量的可燃性气体
优点:净化效率高,恶臭物质被彻底氧化分解
缺点:设备易腐蚀,消耗燃料,处理成本高,易形成二次污染
四、脱臭方法:水吸收法

脱臭原理:利用臭气中某些物质易溶于水的特性,使臭气成分直接与水接触,从而溶解于水达到脱臭目的
适用范围:水溶性、有组织排放源的恶臭气体
优点:工艺简单,管理方便,设备运转费用低
缺点:产生二次污染,需对洗涤液进行处理;净化效率低,应与其他技术联合使用,对硫醇,脂肪酸等处理效果差
五、脱臭方法:药液吸收法

脱臭原理:利用臭气中某些物质和药液产生化学反应的特性,去除某些臭气成分
适用范围:适用于处理大气量、高中浓度的臭气
优点:能够有针对性处理某些臭气成分,工艺较成熟
缺点:净化效率不高,消耗吸收剂,易形成而二次污染
六、脱臭方法:吸附法

脱臭原理:利用吸附剂的吸附功能使恶臭物质由气相转移至固相
适用范围:适用于处理低浓度,高净化要求的恶臭气体
优点:净化效率很高,可以处理多组分恶臭气体
缺点:吸附剂费用昂贵,再生较困难,要求待处理的恶臭气体有较低的温度和含尘量
七、脱臭方法:生物滤池式脱臭法

脱臭原理:恶臭气体经过去尘增湿或降温等预处理工艺后,从滤床底部由下向上穿过由滤料组成的滤床,恶臭气体由气相转移至水—微生物混和相,通过固着于滤料上的微生物代谢作用而被分解掉
适用范围:目前研究最多,工艺最成熟,在实际中也最常用的生物脱臭方法。又可细分为土壤脱臭法、堆肥脱臭法、泥炭脱臭法等。
优点:处理费用低
缺点:占地面积大,填料需定期更换,脱臭过程不易控制,运行一段时间后容易出现问题,对疏水性和难生物降解物质的处理还存在较大难度。
八、脱臭方法:生物滴滤池式

脱臭原理:原理同生物滤池式类似,不过使用的滤料是诸如聚丙烯小球、陶瓷、木炭、塑料等不能提供营养物的惰性材料。
适用范围:只有针对某些恶臭物质而降解的微生物附着在填料上,而不会出现生物滤池中混和微生物群同时消耗滤料有机质的情况
优点:池内微生物数量大,能承受比生物滤池大的污染负荷,惰性滤料可以不用更换,造成压力损失小,而且操作条件极易控制
缺点:需不断投加营养物质,而且操作复杂,使得其应用受到限制
九、脱臭方法:洗涤式活性污泥脱

脱臭原理:将恶臭物质和含悬浮物泥浆的混和液充分接触,使之在吸收器中从臭气中去除掉,洗涤液再送到反应器中,通过悬浮生长的微生物代谢活动降解溶解的恶臭物质
适用范围:有较大的适用范围
优点:可以处理大气量的臭气,同时操作条件易于控制,占地面积小
缺点:设备费用大,操作复杂而且需要投加营养物质
十、脱臭方法:曝气式活性污泥脱臭法

脱臭原理:将恶臭物质以曝气形式分散到含活性污泥的混和液中,通过悬浮生长的微生物降解恶臭物质
适用范围:适用范围广,目前日本已用于粪便处理场、污水处理厂的臭气处理
优点:活性污泥经过驯化后,对不超过极限负荷量的恶臭成分,去除率可达99.5%以上
缺点:受到曝气强度的限制,该法的应用还有一定局限
十一、脱臭方法:三相多介质催化氧化工艺

脱臭原理:反应塔内装填特制的固态复合填料,填料内部复配多介质催化剂。当恶臭气体在引风机的作用下穿过填料层,与通过特制喷嘴呈发散雾状喷出的液相复配氧化剂在固相填料表面充分接触,并在多介质催化剂的催化作用下,恶臭气体中的污染因子被充分分解。
适用范围:适用范围广,尤其适用于处理大气量、中高浓度的废气,对疏水性污染物质有很好的去除率。
优点:占地小,投资低,运行成本低;管理方便,即开即用;耐冲击负荷,不易污染物浓度及温度变化影响。
缺点:需消耗一定量的药剂
十二、脱臭方法:低温等离子体技术

脱臭原理:介质阻挡放电过程中,等离子体内部产生富含极高化学活性的粒子,如电子、离子、自由基和激发态分子等。废气中的污染物质与这些具有较高能量的活性基团发生反应,最终转化为CO2和H2O等物质,从而达到净化废气的目的。
适用范围:适用范围广,净化效率高,尤其适用于其它方法难以处理的多组分恶臭气体,如化工、医药等行业。
优点:电子能量高,几乎可以和所有的恶臭气体分子作用;运行费用低;反应快,设备启动、停止十分迅速,随用随开。
缺点:一次性投资较高。
来源:化工707 阳光

2

3 离子除臭

4TENT离子净化技术




来源: 百度文库 百度百科等
本平台对转载、分享、陈述、观点保持中立,目的仅在于传递更多信息,版权归原作者。如有版权方面不当之处,欢迎及时回消息告知我们,本号将尽快处理。谢谢!(联系QQ:1508520)。
环保人公众号:eppeople 您的鼓励、点赞、转发,我们的动力
环保之家论坛感谢您的关注!环保之家,环保人的家!做出彩环保人!
百度“环保之家论坛”(http://www.ep-home.com/),页面左上角有邀请码,注册后即可下载!手机注册论坛的二维码:



