察点击题目下方蓝字关注 环保人环保垂直管理改革

以下消息由企事业环保整理,欢迎长按图片·识别二维码关注

关于发布2016年《国家先进污染防治技术目录(VOCs防治领域)》的公告
为贯彻《中华人民共和国环境保护法》和《中华人民共和国大气污染防治法》,落实党中央、国务院对大气污染防治工作的要求,实施《大气污染防治行动计划》等文件,加快先进污染防治技术示范、应用和推广,我部组织有关单位筛选了一批挥发性有机物(VOCs)污染防治先进技术,形成2016年《国家先进污染防治技术目录(VOCs防治领域)》,现予发布。
附件:2016年国家先进污染防治技术目录(VOCs防治领域)
环境保护部
2016年12月12日
环境保护部办公厅2016年12月13日印发






来源:环保部

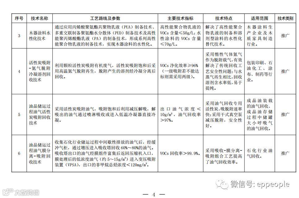
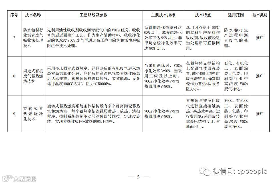
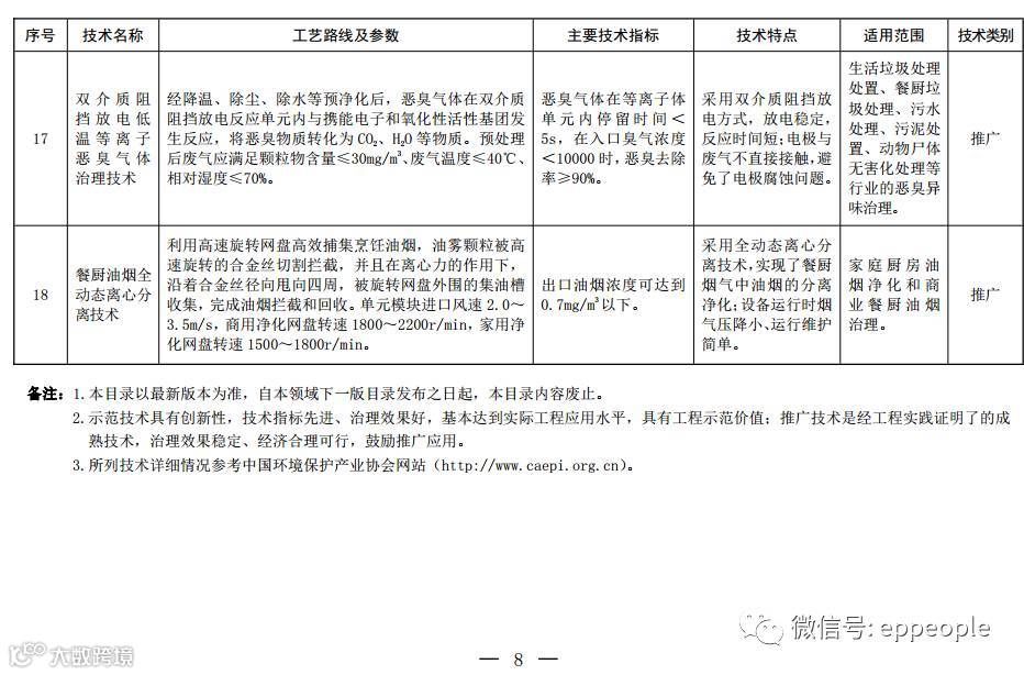
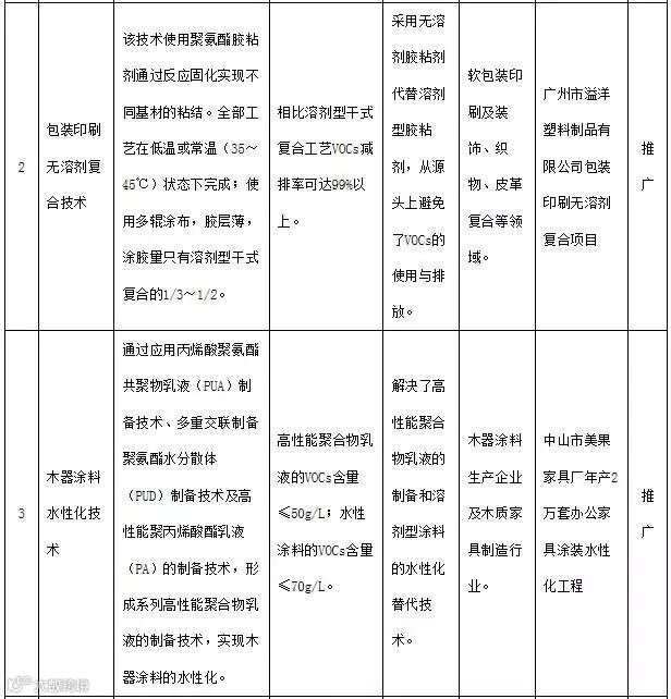
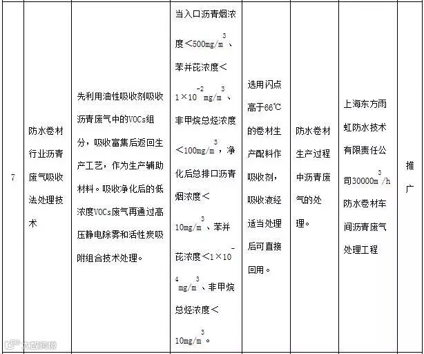
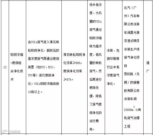
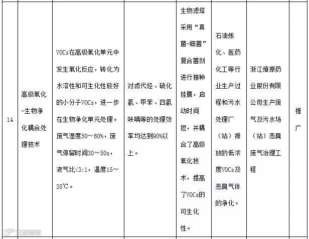
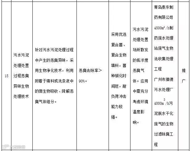
日前关于《2016年国家先进污染防治技术目录(VOCs防治领域)》的公示已经印发。技术目录共涉及18项VOCs防治技术。详情如下:
关于《2016年国家先进污染防治技术目录(VOCs防治领域)》的公示
为贯彻《中华人民共和国环境保护法》,落实党中央、国务院对大气污染防治工作的要求,实施《大气污染防治行动计划》等政策文件,按照工作计划,我部征集和筛选一批挥发性有机物(VOCs)污染防治先进技术,编写形成了《2016年国家先进污染防治技术目录(VOCs防治领域)》(公示稿)。
现对《2016年国家先进污染防治技术目录(VOCs防治领域)》(公示稿)进行公示,公示期为2016年10月27日至11月5日。
联系电话:010-66556222、66556221
传真:010-66556218
通讯地址:北京市西直门内南小街115号
邮编:100035
《2016年国家先进污染防治技术目录(VOCs防治领域)》(公示稿)

















备注:示范技术具有创新性,技术指标先进、治理效果好,基本达到实际工程应用水平,具有工程示范价值;推广技术是经工程实践证明了的成熟技术,治理效果稳定、经济合理可行,鼓励推广应用。
来源:环保部




