点击题目下方蓝字关注 环保人环保垂直管理改革

以下消息由企事业环保整理,欢迎长按图片·识别二维码关注

导读:介绍了污水处理碟管式反渗透新技术的原理、特点及其处理工艺设备的维护保养和故障排除。
》反渗透膜处理设备控制说明
》反渗透系统运行工作内容
》碟管式反渗透处理污水主要设备
》反渗透设备维护保养及有关设备故障排除
一、前言
反渗透是一种压力驱动的膜处理过程,其分离原理主要是在压力作用下水溶液能够顺利地通过,而其他的有机物和无机物则或多或少甚至完全被膜留,达到分离、净化污水目的。现在国内外常用反渗透(RO)技术对污水进行脱盐,脱除COD、BOD以及微量有机物和重金属离子,出水水质通常可达到污水处理一级排放标准。
DTRO反渗透膜具有如下特点:
1)抗污染能力强,耐冲击负荷高,膜组件易于维护管理。
2)有害物质去除率高,出水水质优,占地面积小,处理效果稳定,PLC自动化控制,操作简单。
3)动力消耗小,运行成本低。
污水一般经生化处理后(如生化性较差,可采用两级DTRO直接处理污水),进入DTRO系统原水罐,经加酸调节pH值至6.3~6.5,进入砂滤器去除粒径>50μm的颗粒,经砂滤器处理的污水进入芯式过滤器,去除粒径>10μm的微小颗粒后,通过高压泵及在线泵单元的加压,进入一级碟管式反渗透膜组件,透过液部分进入二级高压泵单元加压,进入二级碟管式反渗透膜组件再次处理,出水经过加碱调节,达到污水处理排放标准。
二、反渗透膜处理设备控制说明
控制系统分为罐控制系统和反渗透控制系统,可以进行控制运行和手动控制运行。控制系统的触摸屏可以实现对一些重要参数进行设置,以及对状态参数进行显示。
当系统出现报警值时,触摸屏会显示报警代码。通过代码可以找到报警来源,改变对系统的操作以消除报警。
当出现运行错误时,系统会自动停机并显示错误代码,防止设备受到损害。反渗透系统可按系统设定时间自动执行膜清洗程序(可以根据具体情况手动清洗)。
三、反渗透系统运行工作内容
1)严格按照操作规程,在处理负荷达到设计值的80%~100%下运行,严格控制出水标准。
2)在运行期间对设施、设备、管道系统、电气系统和控制系统的性能进行检验和调整,对控制系统的运行参数通过运行检验加以校核,发现问题及时解决。
3)对构筑物和设备进行编号和建立运转记录,定人保养。
4)对操作管理人员进行岗位培训和考核。
5)建立污水处理运行台账,包括每班操作记录、交接班记录、每日采样监测数据和运行数据汇总报表等。
6)运行期间,通过对处理水量、电耗等计量数据汇总和对日常进出水质监测的数据汇总,能够比较清楚核定出各项技术经济指标。
四、碟管式反渗透处理污水主要设备
1.系统设备
(1)DTRO系统包括砂滤器、芯式过滤器、DTRO清洗泵、RO高压泵、在线增压泵及膜柱等。
(2)DTRO罐系统包括酸添加剂量泵、原水搅拌泵及清水输送离心泵等。
(3)生化DTRO仪表包括流量计、压力表、电导率测定仪等。
2.主要设备说明
(1)砂滤器污水流经砂滤器,砂滤器中装满了各种颗粒尺寸的沙子,去除粒径>50μm的颗粒,泥土和悬浮物质被过滤出来。
(2)筒式过滤器将污水中尺寸在10μm以上的沉淀物颗粒留存在过滤器元件中。逐渐地,过滤器会因此而堵塞,造成压力损失增加。当压力损失达到一个限定值时应及时更换过滤器元件。
(3)离心泵向过滤器提供压力高于2bar(1bar=0.1MPa,下同)的进水,通过筒式过滤器到达高压泵;将罐系统的原水提供给设备;将罐系统中的透过液提供给外部透过液存储器。
(4)高压泵及排量泵以最高70bar的压力向DT组件提供给水。通过三相电动机和输送带传送提供动力。该泵的进水最小压力是0.5bar。
(5)脉动阻尼器安装在高压泵排出口上,将压力波动(柱塞泵的常见现象)转化为稳定的压力。它由一个压力容器组成,内部通过隔板分成两部分,最外面的一部分充满气压为30bar的氮气。
(6)在线增压泵用于产生高于进水的流速,增压泵除吸入柱塞泵或前部模块组件的供水外,还吸入一部分流经模块组件的供水,这样,一定量的浓缩液就一直在循环(浓缩液再循环),这可以最大限度地提高透过液的产量。
(7)电动机阀设计的最大压力为75bar。一级正常工作压力为55~65bar,二级正常工作压力25~40bar。所有电动机阀在运行过程中切勿完全关闭。运行过程中,每个阀的过水面积逐渐变小,以增大泵排水口和组件出水口之间的压力。
(8)振动排量计量泵冲程可以用调整钮和传动轴限制返回冲程的方式来调节。在处理污水前,其p H值必须要达到设定值,以避免水硬离子过早沉淀。通过剂量泵可以对原水存储槽进行初步的预调整,然后采用pH变送器来监测。
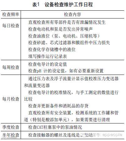
五、反渗透设备维护保养及有关设备故障排除
为了最大限度地提高反渗透设备利用率,必须对设备进行定期维护,见表1。

1.设备部件维护要求
(1)电动机约工作20000h后,更换轴承。
(2)砂滤器根据工作需要更换滤料,进行反洗。
(3)芯式过滤器根据需要更换滤芯。
(4)DT膜柱一级三组,二级两组根据需要更换膜片,每工作50~200h循环清洗;每月检查扭矩;根据需要更换O形圈。
(5)高压柱塞泵每工作1500h检查曲轴和泵体;每周检查皮带张力并根据需要更换;每1500h更换阀组及密封;每周检查油位;调试后50h,每运行500h或每月更换注油器;检查电动机、球型轴承;电动机运行约20000h,应检查滚柱轴承,如有必要应及时更换,定期对轴承进行润滑。
(6)在线泵定期检查电动机球型轴承,定期更换机械密封。
(7)减振器每三个月更换隔膜和基环,每三个月要检查气压。
(8)风机每月检查并清洗滤器,每年更换滤芯,每工作3000h检查叶片。
(9)离心泵每年更换机械密封。
(10)电动机控制阀每年更换阀座及阀针。
(11)液位开关、压力表每6个月更换。
(12)pH计每3个月更换传感器。
(13)流量计每年更换传感器。由于操作条件的原因,检查更换应提前进行,由操作维护人员根据实际运行情况而定。
2.碟管式处理设备高压柱塞泵润滑和故障维护
根据泵的技术规格选用专用的CATPUMP润滑油加注在曲轴箱中,曲轴箱中无油时不得起动泵。运行50h后,更换润滑油,此后,每三个月或500h更换一次润滑油。注油壶调节器处于垂直时开始注油,水平位置时停止注油,转动刻度盘可以调节流速。随着操作时间以及温度的增长,可能需要追加润滑。注意CATPUMPS产品属于正排量泵,必须在排放管中安装正确设计的减压阀或安全阀,避免损坏泵系统和人身伤害,见表2。

表3中所列的一种或多种情况可能会造成在线泵内出现气穴现象,进而导致设备过早磨损、系统停机和额外的运行成本。
六、结语
填埋场采用碟管式反渗透污水处理新技术运行三年来,完善各项管理制度,严格日常操作规范,及时进行设备维护保养,确保污水处理稳定达标排放,运行效果良好,经市环境监测中心监测,各项污染物均达到了污水控制标准,通过了环保验收,实现了污水达标零排放的要求。

来源:百度百科等




