

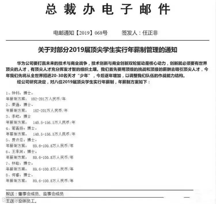
与此同时,制定了2019届顶尖员工年薪制方案,8位2019应届博士生年薪89.6万起步,最高的年薪达到了201万。
6月27日,华为心声社区发布的《任总在EMT<20分钟>的讲话》显示,华为明年还想从世界范围招进200-300名天才少年!

截图被网友广泛转发,引发了网友的评论热潮:
知识改变年薪!
华为年薪真的好高,果然还是读书有用。
华为真的很注重高科技人才。
有实力,才能拿到高薪,华为加油!
高尔基曾说:书籍是人类进步的阶梯。
而如今这些拿着高薪的博士们让我们知道,读书才是最容易的路、也是最快的路。
成功的道路从来不止一条,可是读书学习,却是其中最快的捷径。

学历,从来都是能力最好的证明
网上曾流传着这样的一张图片:

这场被称为东兴的饭局,聚集了当时各行业的顶级大佬,而且个个身价过亿。
网友纷纷调侃:这是一场上百亿的饭局,惹不起惹不起。
然而就在无数人冷嘲热讽他们是赶上了互联网的浪潮,基本坐享其成的时候,他们的毕业院校通通被搬出来,狠狠地打了无知者一巴掌。
美团创始人王兴、滴滴出行董事长程维、快手宿华均毕业于清华学府;
以小米崛起的雷军毕业于武汉大学;
而占据电商一席之地的刘强东,则毕业于著名的人民大学;
靠着今日头条一鸣惊人的张一鸣,母校则是南开。

武大、人民大学纷纷上榜,清华、厦大上海交大也不甘落后。
根据网友翻出的信息,所有的大咖毕业院校全是211、985,而且大多数是国内顶尖院校。
我们不得不承认,成功绝不是偶然,而那句“站在风口,猪都能飞起来”也不完全准确,他们光鲜亮丽的背后,是丰富的知识储备、是更广阔的大视野。
2017年,复旦大学人口与发展政策研究中心、复旦大学社会科学数据研究中心最新发布的“80后的世界——复旦大学长三角社会变迁调查”,其中学历与收入之间关的关系引人瞩目。

根据这张图片来看,学历越高、收入越高已经成为不争的事实,而所谓的读书无用论的论调,也在绝对的数据面前不攻自破。
从之前的读书无用论盛行,到如今越来越多的人渴望考进名校,进入更高学府深造,其实我们越来越明白:
学历不是目的,却是敲门砖,读书不是唯一,却是成功最快的途径。
两年前,考研名师张雪峰和企业家马丁在《超级演说家》的一番争论火爆网络,在戳中无数人痛点的同时,也让我们重新思考起了读书的意义。
节目中,面对张雪峰老师应该先考研、后就业,先努力提升自己学历、知识的言论,嘉宾马丁当场进行了反驳:
“我告诉你我的公司没一个重点的!”
面对马丁的质疑,张雪峰老师霸气回应:“所以你不是世界500强!”

一语中的,让马丁顿时语塞,赢得了阵阵掌声和喝彩。
人们总说学历不代表能力、学历根本就只是一张薄纸,然而他们不知道的是:
学历的背后,是素养、是能力、是视野、是不同的认知层次。
就像张雪峰曾说过的一句话:在中国几乎所有的500强企业都告诉你学历不重要,但是他们不会去齐齐哈尔大学招聘!

学历不代表能力,却终究可以反映能力,读书不是目的,却可以丰富你的人生。一张高校文凭,不能确保让人冲上巅峰,但是却会让大多数人免于跌落谷底。

努力读书
才是成功最快的道路
在20岁以前,做一个好学生
我大一那年,做了几份兼职,忙得不得了,钱没赚到,期末考试却开红灯。我姑姑,一名大学教授,她有一天非常严肃地对我说:“你这个年纪就应该好好读书。你要记得什么年龄做什么事。”
那时候,我完全听不懂,也听不进去。觉得读书没有用,专业不喜欢,同时担心自己毕业后找不到工作,也担心与社会脱节。
毕业后很多年,一直后悔大学时没有认真读好专业,因为书到用时方恨少。这些习惯和能力,会直接影响着一个人一生的发展。

读书的意义
是让你看到更广阔的世界
知乎上一直有一个很热门的问题:
我读了很多书,但是后来大部分都忘记了,那么读书的意义到底是什么?
下面的高赞答案是这样说的:
当我还是个孩子的时候,我吃了很多食物,大部分已经一去不复返并且被我忘掉了。
但是我可以肯定的是,它们中的一部分已经长成了我的骨头和血肉。
我想,读书对一个人的思想改变也是如此。
曾有人说,你看过的书、走过的路,从来都不会消失,而是藏在你的气质里,会伴随你一生,而读书的意义,大概也基于此。

董卿曾在一个节目中说:
我始终相信我读过的所有书都不会白读,它总会在未来日子的某一个场合帮助我表现得更出色,读书是可以给人以力量的,它更能给人快乐。
读书最好的目的在于,它能让你可以在自己构建的世界里,以体恤的温柔、消除生活的磨难,能让你在未来的日子里,看到不一样的风景、体会到不一样的世间。
读书,是成功最快的路,但是读书并不仅仅是为了得到某种利益,读书的真正意义,是可以让你看到更广阔的世界、体会不一样的人生。
01
寒假丨英国
伍德公学全真插班
深度体验英国贵族公学文化底蕴
• 全真插班:全真版插班课程,全程微留学体验;
• 百年英国贵族私立学校:有多名优秀学生,获得英女王的接见;
• 学术排名:IB 排名英国第九;A-Level排名英国 5%;
• 体育特色:英超甲级球队 切尔西球队的独家官方合作学校;
点击图片,了解伍德全真插班课程内容
02
暑假丨英国
拉格比贵族公学名校探访
英国最著名的九大贵族公学的邀请
• 九大贵族公学:英国最古老的九大贵族公学之一,建校已有 452 周年历史;
• 和首相做校友:与伊顿公学同称为英国首相及商界精英的摇篮;
• 橄榄球发源地:英式橄榄球的发源地,2015年世界杯橄榄球开幕式的拍摄地,哈利王子亲自参与拍摄表演;
点击图片,了解拉格比公学更多内容
03
暑假丨英国
拉格比公学+利物浦大学
• 高阶版游学课程:一次游学深度经历两座城:拉格比+利物浦;
• 微留学体验:利物浦是世界著名的大学城,英国第四大城市;
• 双重收获:收获两张学习证书,一次游学,加倍收获。
点击图片,了解拉格比+利物浦更多内容
04
暑假丨英国
斯卡布罗+利物浦大学
• 最具性价比:一次游学,双重体验 - 寄宿家庭+学生宿舍;
• 斯卡布罗:英国著名海滨城市,热情的寄宿家庭,库克船长航海出发地;
• 高阶探索:跨越英格兰、苏格兰和威尔士
点击图片,了解斯卡布罗+利物浦更多内容
带着你的思考,我们一起来讨论吧!
1、欢迎通过右下方写留言的方式分享您的想法;
2、如您有商务合作的意向,请联系:info@studypathway.cn


我们是高端海外游学行业领军者!
咨询电话:021-52359990
或点击 原文阅读 立即咨询研途君吧






