点击题目下方蓝字关注 环保人

长按图片·识别二维码关注
说
欢迎长按识别以下二维码进入环保智库,该智库收藏了新司法解释等,可以查阅环评分类

1500万收购8万吨/年危废处理厂的控股权,450万收购连一般报告表4个类别的环评资质,请加微信eprens
《四川省固定污染源大气挥发性有机物排放标准》已经印发。标准对四川省固定污染源大气挥发性有机物排放对VOCs排放做了详细的规定。全文如下:
四川省环境保护厅 四川省质量技术监督局关于发布
《四川省固定污染源大气挥发性有机物排放标准》的通知
各有关单位:
为减少挥发性有机物对大气环境的污染,进一步强化大气环境治理,推动改善环境空气质量,我省组织编制了强制性地方标准《四川省固定污染源大气挥发性有机物排放标准》,经省政府2017年6月30日批准同意,现予以发布。
标准编号及名称为:
DB51/2377-2017四川省固定污染源大气挥发性有机物排放标准
本标准自2017年8月1日起实施。
特此通知。
附件:四川省固定污染源大气挥发性有机物排放标准
四川省环境保护厅四川省质量技术监督局
2017年7月13日


前言
为贯彻《中华人民共和国环境保护法》和《中华人民共和国大气污染防治法》,保护和改善环境空气质量,防治大气挥发性有机物污染,保障公众健康,推进生态文明建设,促进经济社会可持续发展,制定本标准。
本标准规定了四川省固定污染源的大气挥发性有机物排放控制要求、监测要求和实施要求等内容,适用于四川省的大气挥发性有机物污染防治和管理。
本标准未做规定的控制指标,且国家或四川省有相关标准的,按相关标准要求执行。
本标准由四川省环境保护厅提出。
本标准起草单位:四川省环境监测总站、四川大学、四川省环境保护产业协会。
本标准由四川省人民政府2017年6月30日批准,2017年8月1日实施。
本标准由四川省环境保护厅解释。
四川省固定污染源大气挥发性有机物排放标准
1范围
本标准规定了四川省固定污染源的大气挥发性有机物排放限值、监测和监督管理要求。
本标准适用于四川省现有固定污染源的大气挥发性有机物排放管理,以及建设项目的环境影响评价、环境保护设施设计、竣工环境保护验收及其投产后的大气挥发性有机物排放管理。
本标准适用于法律允许的污染物排放行为。新设立污染源的选址和特殊保护区域内现有污染源的管理,按照《中华人民共和国大气污染防治法》、《中华人民共和国环境影响评价法》等法律、法规和规章的相关规定执行。
本标准未做规定的控制指标,执行《大气污染物综合排放标准》(GB16297)和《恶臭污染物排放标准》(GB14554),如有行业标准,则执行相应的行业大气污染物排放标准。
2规范性引用文件
本标准内容引用了下列文件或其中的条款。凡是不注明日期的引用文件,其有效版本适用于本标准。使用本标准的各方应使用最新版本(包括标准的修改单)。
GB3095环境空气质量标准
GB14554恶臭污染物排放标准
GB16297大气污染物综合排放标准
GBZ2.1工业场所有害因素职业接触限值化学有害因素
GBZ/T160.41工作场所空气有毒物质测定脂环烃类化合物溶剂解吸-气相色谱法
GBZ/T160.48工作场所空气有毒物质测定醇类化合物溶剂解吸-气相色谱法
GBZ/T160.56工作场所空气有毒物质测定脂环酮和芳香族酮类化合物溶剂解吸-气相色谱法
GB/T15516空气质量甲醛的测定乙酰丙酮分光光度法
GB/T16157固定污染源排气中颗粒物测定与气态污染物采样方法
HJ/T38固定污染源排气中非甲烷总烃的测定气相色谱法
HJ/T55大气污染物无组织排放监测技术导则
HJ/T75固定污染源烟气排放连续监测技术规范(试行)
HJ168环境监测分析方法标准制修订技术导则
HJ/T373固定污染源监测质量保证与质量控制技术规范(试行)
HJ/T397固定源废气监测技术规范
HJ583环境空气苯系物的测定固体吸附热脱附-气相色谱法
HJ584环境空气苯系物的测定活性炭吸附-二硫化碳解吸-气相色谱法
HJ644环境空气挥发性有机物的测定吸附管采样-热脱附/气相色谱-质谱法
HJ645环境空气挥发性卤代烃的测定活性炭吸附-二硫化碳解吸/气相色谱法
HJ646环境空气和废气气相和颗粒物中多环芳烃的测定气相色谱-质谱法
HJ647环境空气和废气气相和颗粒物中多环芳烃的测定高效液相色谱法
HJ683空气醛、酮类化合物的测定高效液相色谱法
DB51/2377—20172
HJ732固定污染源废气挥发性有机物的采样气袋法
HJ734固定污染源废气挥发性有机物的测定固相吸附-热脱附/气相色谱-质谱法
HJ759环境空气挥发性有机物的测定罐采样-气相色谱-质谱法
《污染源自动监控管理办法》(原国家环境保护总局令第28号)
《环境监测管理办法》(原国家环境保护总局令第39号)
3术语和定义
下列术语和定义适用于本标准。
3.1固定污染源stationarypollutionsource各种生产过程中产生的废气通过排气筒或建筑构造(如车间等)向空中排放的污染源。
3.2挥发性有机物volatileorganiccompounds(VOCs)在293.15K条件下蒸气压大于或等于10Pa,或者特定适用条件下具有相应挥发性的除CH4、CO、CO2、H2CO3、金属碳化物、金属碳酸盐和碳酸铵外,任何参加大气光化学反应的含碳有机化合物。主要包括具有挥发性的非甲烷烃类(烷烃、烯烃、炔烃、芳香烃)、含氧有机化合物(醛、酮、醇、醚等)、卤代烃、含氮有机化合物、含硫有机化合物等。根据行业特征和环境管理需求,按基准物质标定,检测器对混合进样中VOCs综合响应的方法测量非甲烷有机化合物(以NMOC表示,以碳计),即采用规定的监测方法,使氢火焰离子化检测器有明显响应的除甲烷以外的碳氢化合物(其中主要是C2-C8)的总量(以碳计)。待国家监测方法标准发布后,增加对主要VOCs物种进行定量加和的方法测量VOCs(以TOC表示)。
3.3标准状态standardstate温度为273.15K、压力为101325Pa时的状态。本标准规定的大气污染物排放浓度限值均以标准状态下的干气体为基准。
3.4排气筒高度stackheight指自排气筒(或其主体建筑构造)所在的地平面至排气筒出口计的高度,单位m。
3.5最高允许排放浓度maximumallowableemissionconcentration净化设施后排气筒中污染物任何1小时浓度平均值不得超过的限值,或无净化设施排气筒中污染物任何1小时浓度平均值不得超过的限值,单位mg/m3。
3.6最高允许排放速率maximumallowableemissionrate一定高度的排气筒任何1小时排放污染物的质量不得超过的限值,单位kg/h。DB51/2377—2017
3.7净化设施cleaningfacilities是指采用物理、化学或生物的方法吸附、分解或转化各种空气污染物,降低其排放浓度和排放速率的设施。包括吸收装置、吸附装置、冷凝装置、膜分离装置、燃烧(焚烧、氧化)装置、生物处理设施或其它有效的污染处理设施。
3.8最低去除效率minimumremovalefficiency经净化设施处理后,应达到的被去除的污染物与净化之前的污染物的质量的百分比。
3.9无组织排放fugitiveemission大气污染物不经过排气筒的无规则排放,例如开放式作业或者通过缝隙、通风口、敞开门窗和类似开口(孔)排放到环境中。
3.10无组织排放监控点浓度限值concentrationlimitatfugitiveemissionreferencepoint无组织排放监控点(依照HJ/T55的规定)的大气污染物浓度在任何1小时浓度平均值不得超过的值,单位mg/m3。
3.11现有企业existingfacility本标准实施之日前已建成投产或环境影响评价文件已通过审批的企业或生产设施。
3.12新建企业newfacility自本标准实施之日起环境影响评价文件通过审批的新、改、扩建建设项目。
4污染物排放控制要求
4.1排气筒大气污染物排放控制要求
4.1.1自2018年1月1日起至2018年12月31日止,全省除成都、德阳、绵阳、眉山、乐山、资阳、遂宁、雅安外的其余市(州)现有企业执行表l、表2规定的排气筒挥发性有机物排放限值;自2018年1月1日起至2018年6月30日止,德阳、绵阳、眉山、乐山、资阳、遂宁、雅安现有企业执行表l、表2规定的排气筒挥发性有机物排放限值。
4.1.2自2018年1月1日起,成都现有企业执行表3、表4规定的排气筒挥发性有机物排放限值;自2018年7月1日起,德阳、绵阳、眉山、乐山、资阳、遂宁、雅安现有企业执行表3、表4规定的排气筒挥发性有机物排放限值;自2019年1月1日起,全省除成都、德阳、绵阳、眉山、乐山、资阳、遂宁、雅安外的其余市(州)现有企业执行表3、表4规定的排气筒挥发性有机物排放限值。
4.1.3自2018年1月1日起,全省新建企业执行表3、表4规定的排气筒挥发性有机物排放限值。




4.2无组织排放控制要求
自2018年1月1日起,执行表5、表6规定的无组织排放监控浓度限值。

4.3汽车制造涂装生产线单位涂装面积VOCs排放总量限值
4.3.1自2018年1月1日起,汽车制造企业涂装生产线执行表7规定的单位面积VOCs排放总量限值。
4.3.2特种车辆制造企业的VOCs排放总量限值在同类车型(根据种类、吨位判断)基础上宽松20%。

4.4废气收集、处理与排放
4.4.1产生大气挥发性污染物的生产工艺和装置必须设立局部或整体气体收集系统和(或)净化设施,达标排放。
4.4.2净化设施应与其对应的生产工艺设备同步运转。应保证在生产工艺设备运行波动情况下净化设施仍能正常运转,实现达标排放。因净化设施故障造成非正常排放,应停止运转对应的生产工艺设备,待检修完毕后共同投入使用。
4.4.3所有排气筒高度应不低于15m。排气筒周围半径200m范围内有建筑物时,排气筒高度还应高出最高建筑物3m以上。不能达到该要求的排气筒,按其高度对应的表列排放速率标准限值严格50%执行。
4.4.4两个排放相同污染物的排气筒,若其距离小于其几何高度之和,应合并视为一根等效排气筒。若有三根以上的近距排气筒,且排放同一种污染物,应以前两根的等效排气筒,依次与第三、第四根排气筒取等效值。等效排气筒的有关参数计算方法参照GB16297的规定执行。
4.4.5对进入VOCs燃烧(焚烧、氧化)装置的废气需要补充氧气(空气)进行燃烧、氧化反应,此时排气筒中实测大气污染物排放浓度,应按公式(1)换算为基准含氧量为3%的大气污染物基准排放浓度,并与排放限值比较判定排放是否达标;如进入VOCs燃烧(焚烧、氧化)装置的废气中含氧量可满足自身燃烧、氧化反应需要,则按排气筒中实测大气污染物浓度判定排放是否达标,此时装置出口烟气含氧量不应高于装置进口废气含氧量。

5污染物监测要求
5.1污染物监测的一般要求
5.1.1对企业排放废气的采样,应根据监测污染物的种类,在规定的污染物排放监控位置进行,有废气净化设施的,应在该设施后监控。在污染物排放监控位置须设置规范的永久性测试孔、采样平台和排污口标志。
5.1.2新建企业和现有企业安装污染物排放自动监控设备的要求,应按有关法律和《污染源自动监控管理办法》的规定执行。
5.1.3对企业污染物排放情况进行监测的频次、采样时间等要求,按国家有关污染源监测技术规范的规定执行。
5.1.4企业应按照有关法律和法规的规定,建立企业自行监测制度,制定监测方案,对污染物排放状况及其周边环境质量的影响开展监测,保存原始监测记录,并公布监测结果。
5.2污染物监测要求
5.2.1采样点的设置与采样方法按GB/T16157、HJ732、HJ/T397和HJ/T75的规定执行。
5.2.2在有敏感建筑物方位、必要的情况下进行无组织排放监控,具体要求按HJ/T55进行监测。
5.2.3监测的质量保证和质量控制要求按HJ/T373的规定执行。
5.2.4对企业排放污染物浓度的测定采用表8所列的方法,其他监测分析方法经适应性检验后也可采用。


6实施与监督
6.1本标准由县级以上人民政府环境保护行政主管部门负责监督实施。
6.2在任何情况下,企业均应遵守本标准规定的大气挥发性有机物排放控制要求,采取必要措施保证污染防治设施正常运行。各级环保部门在对企业进行监督性检查时,可以现场即时采样或监测的结果,作为判定排污行为是否符合排放标准以及实施相关环境保护管理措施的依据。
6.3本标准实施后,新制定或新修订的国家或四川省污染物排放标准严于本标准的,按照从严要求的原则,按其适用范围执行相应的污染物排放标准。













解读:
是我省组织编制的强制性地方标准
对VOCs排放做了详细的规定

1
为什么要控制VOCs,标准的主要控制特点是什么?
挥发性有机物(VOCs)在大气化学过程中扮演了极其重要的角色,对大气的氧化能力、二次有机污染形成、人体健康等方面都有重要影响。城市地区高浓度臭氧和二次细颗粒物(PM2.5)的形成都是围绕VOCs的光化学反应过程。
近年来,北京、天津、河北、广东、上海、重庆等省市均开展了VOCs排放标准制订和污染治理的研究工作,并发布了专门的VOCs排放标准。为解决当前突出的环境问题,保障我省国民经济又好又快发展,落实绿色发展建设美丽四川的要求,对VOCs进行更加有效的控制和管理显得非常重要。
环境保护厅以当前突出的大气污染问题(PM2.5和O3)为导向,以空气质量改善为目标,提出开展我省固定污染源大气挥发性有机物排放标准编制研究。
本标准与国家排放标准相比,主要的控制特点体现为两个词“收严”和“增加”——排放限值上的“收严”和污染物控制项目的“增加”:
一是收严了排放限值,比国家排放标准收严了50%及以上;
二是针对重点行业排放的特征VOCs污染物,较国家排放标准增加了20项污染物控制项目。
2
标准是如何编制的?标准控制了哪些重点行业?标准控制了哪些污染物?标准限值是如何确定的?
标准编制主要采用调研、实地监测及数据统计相结合的方法。通过分析国内外及各省市的VOCs排放标准,结合四川省产业发展、各行业有机废气排放及污染控制技术等特点;筛选出重点行业作为控制对象;对重点行业的部分企业进行实地监测和调研,筛选特征污染物作为控制指标;根据国家关于地方排放标准排放限值设定的技术规范要求,通过与国内外相关标准限值的对比,进行环境效益和经济效益评估,并分析标准的可达性,最终设定各项污染物的排放标准限值。
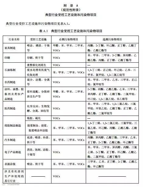
本标准规定了10个重点行业的VOCs排放限值和控制要求,包括家具制造、印刷、石油炼制、涂料、油墨、胶黏剂及类似产品制造、橡胶制品制造、汽车制造、表面涂装、农药制造、医药制造、电子产品制造行业,涵盖了全省工业企业80%以上的VOCs排放总量。同时还对涉及有机溶剂生产和使用的其它行业提出了控制要求。
考虑到各行业排放的差异,本标准首先针对不同行业,分别制订了苯、甲苯、二甲苯、非甲烷总烃四项常规控制指标的标准限值。标准限值的确定是根据污染物毒性及获取的实测数据,在严于国家相关排放标准的基础上,遵从科学的标准限值确定技术规范要求计算得出的。同时,为了控制稀释排放,本标准对排放风量较大的排放源提出了非甲烷总烃最低去除效率的要求。
本标准除了对苯、甲苯、二甲苯和非甲烷总烃四项常规控制指标进行了加严控制外,还新增了国家排放标准中没有的20项污染物控制项目,包括苯系物、烷烃、烯烃、卤代烃、酯类、醇类、酮类等。
污染物筛选遵循的原则为:
重点行业的特征污染物、毒性较大、臭氧前驱物(PAMS)、恶臭物质、具备配套的监测方法等。为便于标准的实施和监测,又根据各行业的特征污染物分为必测污染物和选测污染物,使标准更具有可操作性。新增污染物的标准限值根据其毒性的不同确定分等级的排放标准限值,处于同一等级的具有相同的排放浓度限值。

3
确定的标准限值在国内是什么控制水平?
本标准控制的主要行业中甲醛、苯、甲苯、二甲苯、非甲烷总烃的有组织排放浓度限值在国家综合排放标准的基础上分别收严了80%、92%、88-93%、71-83%、50%。甲醛、苯、甲苯、二甲苯、非甲烷总烃的无组织排放浓度限值在国家综合排放标准的基础上分别收严了50%、75%、92%、83%、50%。
本标准较国家排放标准新增污染物控制项目的排放浓度限值也相对较严,总体控制水平为较国外基本相当、较国内较严。例如:
本标准中涂料、油墨、胶黏剂及类似产品制造、医药制造和橡胶制品制造等行业排放的特征污染物1,2-二氯乙烷有组织排放浓度限值为5毫克每立方米,德国、世界银行、北京市、上海市排放标准的限值分别为1、5、5、5毫克每立方米;
家具制造、印刷、橡胶制品制造、电子产品制造等行业排放的特征污染物丙酮有组织排放浓度限值为40毫克每立方米,世界银行、厦门市、河北省排放标准的限值分别为80、150、60毫克每立方米。
4
标准在执行时间上有什么考虑?
本标准根据大气污染防治形势的要求充分考虑了执行时间上的区域间差异。
本标准将成都市作为特别控制区域,将成都平原城市群的德阳、绵阳、眉山、乐山、资阳、遂宁、雅安7市作为重点控制区域,将除上述8城市外的其余13个市(州)作为其它控制区域。对于成都市这一特别控制区域内的所有企业(包括现有企业和新建企业),从2018年1月1日起执行第二阶段的更严标准要求。
对于德阳、绵阳、眉山、乐山、资阳、遂宁、雅安等重点控制区域的现有企业,留有近一年的提标改造时间,从2018年7月1日起执行第二阶段的更严标准要求。对于其它控制区域的现有企业,留有近一年半的提标改造时间,从2019年1月1日起执行第二阶段的更严标准要求。

5
我省检测机构在VOCs监测方面的能力如何?能否实现对标准中多种污染物的有效监测?
通过对全省21个市(州)环境监测站和10余家社会检测机构的调研,目前我省的大部分大、中型检测机构均已配置可以开展VOCs监测的相关仪器设备,并已经具备部分VOCs污染物控制项目的监测能力,后续可以通过VOCs监测培训进一步提升和完善监测能力。
同时,标准配套的大部分监测方法可以通过适用性检验将原来适用于环境空气或车间空气的测定方法,用到废气排放监测中。所以,我省的环境监测系统和社会检测机构能够实现对标准中多种污染物的有效监测,以支撑监管的要求。
6
标准严格执行后会有多大的减排效果?
根据“十三五”规划纲要的要求,我省在考虑增量的基础上需要减排63万吨VOCs,相对于2015年的131万吨污染总量基数要削减48%以上。
本标准加严了我省重点行业VOCs的排放要求,可以通过升级减排工程、加强监管要求和上大压小或上大关小等办法实现重点行业VOCs的大幅度减排,预计可减排50万吨VOCs,其带来的臭氧生成潜势将至少减少100万吨以上。故在严格执行本标准的前提下,能够在固定污染源减排方面完成79%的“十三五”VOCs减排总量,这将对大气氧化性的减弱、PM2.5和臭氧浓度的下降起到明显的作用。
同时,本标准的实施还可以促进企业加强对VOCs排放的治理,引导其采用先进的生产工艺,提高污染防治技术水平,选用环保型原辅材料,增加产品的环保性,提高重点行业整体的生产、管理水平和VOCs防控水平。
7
标准具有哪些优点和特点?
本标准的特点和优点体现在以下七个方面:
1
本标准的编制是以大气污染问题为导向,以空气质量改善为目标。
2
本标准既与国家标准体系进行了衔接,又体现出地方排放标准加严排放限值和新增污染物控制项目这两方面的特点。
3
本标准既针对10个重点行业对VOCs排放限值进行了不同程度地加严,还对涉及有机溶剂生产和使用的其它行业进行了普适性地兜底加严要求。
4
本标准既紧紧抓住非甲烷总烃这一VOCs的综合表征指标进行控制,又针对不同行业的产排污特点新增了污染物控制项目。污染控制更为全面。
5
本标准既控制了有毒有害污染物,又针对臭氧前趋物进行了拓展。
6
本标准既充分分析了VOC减排的管理需求,又兼顾了企业的经济承受能力。标准与我省目前的经济社会发展现状和污染控制水平相适应,实施本标准能够切实起到控制管理的作用。
7
本标准既考虑了现有监测方法体系的适用性,又通过监测方法的适用性检验要求低成本地提出了相关的污染源监测方法,实现了从环境质量监测方法到污染源监测方法的快速、顺利过渡。
来源:四川环保厅 微信公众号 四川环保




