点击上方
蓝字
关注我们

区老师年中收到很多小伙伴们问到:
区老师,在香港要怎么办理香港银行帐户?
区老师,在香港怎么办理香港电话号码?
有什么性价比较高的推荐?
区老师,香港有美团点外卖吗?
内地学生到香港留学的话,最短也要留学一年时间(研究生课程),长则可能要在香港待个五年(4年本科+1年研究生)。在香港那么长的时间,肯定要办理好香港的必需品: 电话卡、银行帐户等。
今天区老师就来弄一个开立香港银行户口全攻略给各位到港留学的小伙伴吧!
首先,香港各大银行开设开户账户基本都需要如下资料:
1.香港个人身份证(正反面复印件);
2.港澳通行证(正反面复印件);
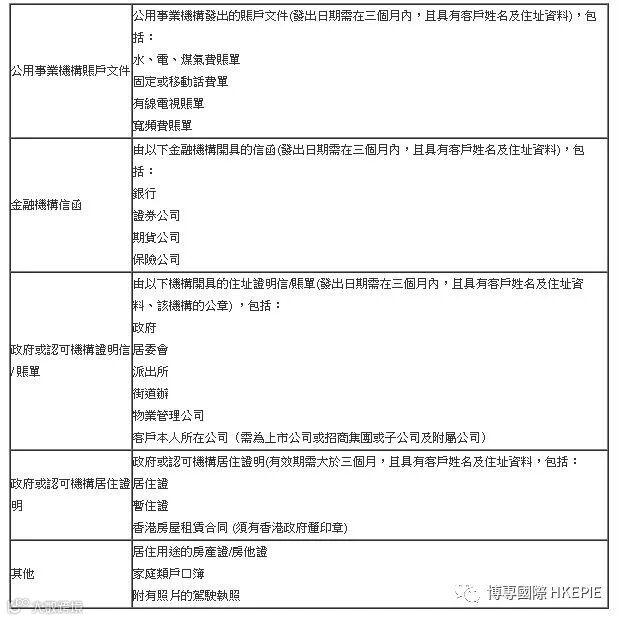
3.近三个月的个人地址证明。

香港是国际金融中心,在银行选择方面也有很多,区老师在这边为各位小伙伴们推荐五家在香港比较知名的银行的开户类型跟方法吧!這几家银行基本上垄断了香港99%的自动柜员机服务,開戶后的小伙伴们可以到香港大部分ATM机作提存港币之用!
1.中国银行

开户所需金额:
自在理财户口:平均每日最低结余1万港币,不足者收取60港币/月
智盈理财户口:平均每日最低结余20万港币,不足者收取120港币/月
领取银行卡:
一个星期后寄出,可直接去分行领取。
注意:2年内无任何交易会被冻结
2. 汇丰银行

开户所需金额:
普通储蓄户口:平均每日最低结余5000港币,不足者月费50元
明智综合理财户口:(港元储蓄、港元支票、人民币等)平均每日最低结余1万港币,不足者收取60港币/月
运筹综合理财户口:平均每日最低结余20万港币,不足者收取120港币/月
领取银行卡:
约4个工作天后可自行去香港分行领卡。
注意:普通港币账户8个月、综合理财账户2年不使用,该账户就会被冻结。
3. 恒生银行

开户所需金额:
普通港币账户:开户资金500,没有最低结余的要求。不过只能使用柜员机存取款。如果在分行柜台存取的话要收取20港币的手续费。
简化版综合账户(包括港币户口、外币户口、投资户口等,无支票户口):平均每日最低结余5000港币,不足者收取50港币/月
综合账户(含支票户口):平均每日最低结余10000港币,不足者收取60港币/月
约7个工作天后可自行去香港分行领卡,或寄送到你香港的住址。
注意:2年不使用该账户则会被冻结
4. 花旗银行

开户所需金额:
普通港币账户:平均每日最低结余1万港币,不足者收取400港币/月
贵宾理财账户:最低结余100万,不足者500港币/月
约10个工作天后寄送到你香港的住址。
注意:一年没有交易记录就会被冻结,不过打电话到银行客服就可以解冻了
5. 渣打银行

开户所需金额:
普通港币账户:平均每日最低结余1万港币,低于1万的,收取100港币/月的费用
快越理财综合户口:平均每日最低结余1万港币,不足者收取120港币/季度
创智理财综合户口:平均每日最低结余20万港币,不足者收取360港币/季度
约10个工作天后寄送到你香港的住址。
注意:10月会出信件提醒户主,12个月不使用的话会冻结
美元作为全球货币的龙头,加上最近不断升值,人民币贬值的形势下,很多小伙伴纷纷询问区老师如何在香港开立银行账户,做境外资产配置,以防范人民币进一步贬值的风险。
那么,大陆居民到香港开立银行账户的好处是什么?为什么要去香港办银行卡?大家都想在香港开立银行户口,那香港银行户口有啥好处呢?区老师带你们一起来了解一下吧。
香港开户好处多多
1、香港本地开设的账户有现金卡和支票本,可以在香港取现。国内一天可以取两万港币的等值人民币。
2、香港本地账户开户速度方面,本地帐号较快,顺利的话当天可以拿到银行账户,慢的话7到10天左右。
3、香港本地帐户资金进出不受管制,而香港银行只是受香港金融管理局监管,内地机构无法作监管及查核。因此,内地的小伙伴们很多在香港开立户口之后把某部分资产转入香港,分散风险。
4、本地账户:可以收汇、转帐、电汇,存取自由
5、从费用上来比较,香港本地户较离岸帐户手续费低些,而且开户时没有最低存款额的要求,但是国内的离岸帐户,很多的银行都有最低存款额的要求,如果未能达到每月需缴纳USD30-40的帐户管理费,此要求不同的银行都不同。
成功案例
想对博专的实力了解更多吗?
欢迎戳戳以下链接 !!


博专服务的终极意义在于获得更多学生的成功录取!


早咨询+早规划+早准备+早申请=成功录取!


把握机会 拥抱希望 !


把握机会 拥抱希望 欢迎咨询 敬请预约!
详询香港博专国际教育
留学、移民:+852 5398-7472
微信: Johnau618
扫描二维码获取
更多专家意见
博专区老师


点个
在看
你最好看

