点击题目下方蓝字关注 环保人

长按图片·识别二维码关注

欢迎长按识别以下二维码进入环保智库,该智库收藏了新司法解释等,可以查阅环评分类


环境保护部办公厅函
环办政法函[2017]1488号
关于生态环境损害鉴定评估虚拟治理成本法运用有关问题的复函
江苏省环境保护厅:
你厅《关于生态环境损害评估虚拟治理成本法运用问题的请示》(苏环办〔2017〕29号,以下简称《请示》)收悉。经研究,函复如下:
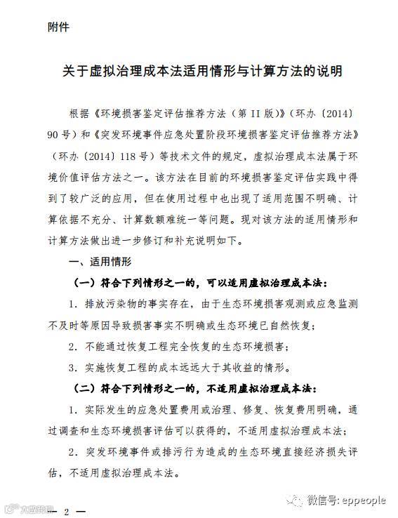
该《请示》主要反映,在生态环境损害鉴定评估中得到广泛运用的虚拟治理成本法存在适用条件不够明确、治理成本不确定性等问题。对此,我部组织有关单位和专家进行了研究论证,结合生态环境损害鉴定评估实践情况,编制形成《关于虚拟治理成本法适用情形与计算方法的说明》(见附件),供你厅在开展有关生态环境损害鉴定评估工作时参考。
特此函复。
附件:关于虚拟治理成本法适用情形与计算方法的说明
环境保护部办公厅
2017年9月15日
抄送:其他各省、自治区、直辖市环境保护厅(局),各环境损害鉴定评估试点单位和推荐机构。







关于发布《湖(库)富营养化防治技术政策》的公告
为贯彻《中华人民共和国环境保护法》,完善环境技术管理体系,保障人体健康和生态安全,指导和推动我国湖(库)富营养化防治工作,环境保护部组织制定了《湖(库)富营养化防治技术政策》,现予公布。
附件:湖(库)富营养化防治技术政策
环境保护部
2017年9月15日
抄送:各省、自治区、直辖市环境保护厅(局),新疆生产建设兵团环境保护局。
环境保护部办公厅2017年9月20日印发
附件
湖(库)富营养化防治技术政策
一、总则
(一)为贯彻《中华人民共和国环境保护法》等法律法规,防治湖(库)富营养化,改善水环境质量,恢复水生态系统功能,保障水生态环境安全,规范污染治理和管理行为,指导富营养化湖(库)分类防治、湖(库)生态环境保护与流域综合管理,促进湖(库)富营养化防治技术进步,制定本技术政策。
(二)本技术政策适用于我国境内所有的湖泊、水库及其流域地区。
(三)本技术政策为指导性文件,主要包括污染源治理、生态修复、监控预警等内容,可为制定流域水环境保护规划、环境影响评价、水源地保护、重点水环境功能区保护等提供技术支持。
(四)湖(库)富营养化防治应按照“节水优先、空间均衡、系统治理、两手发力”原则,贯彻“安全、清洁、健康”方针,严守生态红线,强化源头控制,水陆统筹、防治并举,分流域、分区域、分阶段科学治理,系统推进湖(库)富营养化防治。
(五)针对不同类型湖(库)分类治理,其中:人类扰动少、处于贫营养状态、水生态系统健康的湖(库),以预防和保育为主,合理布局流域产业,控制经济和人口规模,保障饮用水源地水质安全和生态功能健康;人类扰动较大、处于中营养或轻度富营养化、水生态系统基本健康的湖(库),以生态修复和综合管理为主,限制人类活动干扰,维护生态功能;污染负荷重、处于富营养化、水生态系统破坏严重的湖(库),以流域综合治理和产业结构调整为主,控源减排,逐步恢复湖(库)生态功能。
(六)湖(库)富营养化防治,应采取综合性措施,减排与增容相结合。在确定湖(库)富营养化防治目标的基础上,制订湖(库)富营养化防治方案,并纳入限期达标规划;核算水环境承载能力,实施氮、磷总量控制,进行污染源综合治理;以水生态系统健康为目标,根据湖(库)及流域生态系统受损状况,开展陆域、入湖河流、湖滨带及水体生态修复;加强重点湖(库)监控预警,保障饮用水安全。
二、污染源治理
(一)湖(库)流域水环境承载能力核算及污染物总量控制。
1. 核算湖(库)水环境承载能力,科学确定生态流量,鼓励确定满足湖(库)水环境承载能力约束条件下的流域经济可持续发展模式。
2. 根据湖(库)水生态功能、流域经济条件和技术水平,制定湖(库)及入湖(库)河流氮、磷分期质量标准和控制目标。
3. 依据水环境承载能力和分期控制目标,合理调控城镇发展规模,优化湖(库)流域的土地利用格局、产业结构布局,加强江河湖(库)水量科学调度。
(二)点源污染治理
1. 城镇生活污水采取集中处理方式。完善雨污分流系统,鼓励采用脱氮除磷工艺,城镇污水处理厂出水达到一级A标准,出水口下游因地制宜建设人工湿地净化工程。鼓励城镇污水处理厂尾水深度处理并回用,加大剩余污泥无害化处置力度,杜绝二次污染。
2. 鼓励工业企业向工业园区集中,在达到预期处理要求条件下,加强工业园区废水集中处理。坚决淘汰落后产能,大力推进深度处理和提标改造工程建设。
3. 强化畜禽养殖污染源头控制,调整养殖布局,建设治污设施,促进清洁养殖,加强种养结合;鼓励畜禽养殖场生态化改造,畜禽粪便及废水无害化处理和资源化利用。
4. 严格控制临湖(库)宾馆、饭店建设,已建宾馆、饭店的污水应纳入市政管网或就地处理回用,不得直接排放。
5. 集中式饮用水源地严格执行保护区制度,保护区内禁止建设各类畜禽养殖场,已有养殖场应关闭或搬迁。
(三)面源污染治理
1. 人口密集、经济发达、并且建有污水排放基础设施的农村,宜集中处理;人口相对分散、经济欠发达地区的农村,可采用分散处理。集中处理宜采用生物强化为主的处理技术;分散处理可采用生物和生态相结合的处理技术。
2. 农村固体废物应妥善收集和处理处置;秸秆和畜禽粪便宜采用堆肥、厌氧发酵等无害化处理与资源化利用技术。
3. 鼓励发展生态农业,从源头上减少农田污染物排放;宜采取生态沟渠或湿地处理等技术控制农田径流污染,加强农田初期暴雨径流的截流和净化。
4. 鼓励采用增大城镇透水面积、生态蓄水能力等加强城镇地表径流的污染控制,建设初期雨水收集和净化设施。北方地区建立有效的城镇道路积雪清理与处理系统,降低融雪径流对地表水的污染。
5. 坚持以防为主、防治结合的原则,工程治理与自然恢复相结合,加快治理湖(库)流域强侵蚀区水土流失。
6. 控制工业企业含氮、磷大气污染物的排放,鼓励采取有效措施,减少氨逃逸等无组织排放大气干湿沉降污染湖(库)。
(四)内源污染治理
1. 限制湖(库)围网、网箱养殖;饮用水源地一级保护区内禁止围网、网箱、鱼塘养鱼。
2. 鼓励因地制宜采用环保疏浚技术疏浚湖(库)重污染底泥,杜绝二次污染,鼓励疏浚底泥资源化利用。
3. 宜采用高效、低耗的物理导流、打捞等技术控制湖(库)堆积藻类污染;安全处置收集藻类,鼓励资源化利用。
4. 应对湖(库)过度繁殖的水生植物定期收割并资源化利用,防止沼泽化。
5. 限制湖(库)内船舶进入与通行。船舶产生的生活污水、含油污水、化学品洗舱水及废物应按规定妥善收集、贮存并处理。
三、生态修复
(一)湖(库)生态修复应以水生态系统健康为目标,修复水生态系统,恢复生物多样性,增加系统稳定性。
(二)受损的湖(库)水生态系统,以人工生态修复为主;尚健康的湖(库)水生态系统,以生态保育和养护为主。
(三)湖(库)水体生态修复
1. 恢复湖(库)体周边的湿地系统,筛选确定水生植被修复先锋物种,优化配置生物群落,防止外来物种入侵;增强修复系统的稳定性、多样性及净化功能,加强日常管理与维护,预防水生植物二次污染。
2. 优化湖(库)鱼类种群和渔业结构,控制外来鱼种,加大增殖放流力度,逐步恢复土著鱼类群落。
(四)入湖河流及河口生态修复
在入湖河流、支流入干流、干流入湖口等位置因地制宜建设人工湿地水质净化工程;鼓励利用水库、湿地及坑塘等建设前置库、塘坝及功能湿地等,截留与削减入河污染负荷;实施河湖湿地水系连通和河口生态修复等,保障河湖水质改善。
(五)湖滨带生态修复
1. 应综合考虑地质、地形、地貌等物理基底设计及水质改善与生物种类选择、生物群落结构设计、节律匹配设计和景观结构设计等,保持过渡带规模,充分发挥拦截、过滤和净化功能。
2. 调控湖滨带水生植物群落,清除暴发性物种,打捞植物残体,维持生物多样性和群落稳定性,鼓励水生植物资源化利用。
(六)缓冲带生态修复
1. 因地制宜划定缓冲带,最大程度降低人为干扰,恢复缓冲带结构、功能与景观,发挥湖滨带外围生态屏障作用。
2. 缓冲带可分为内圈和外圈,内圈为严格控制污染的生态保护带,外圈为经济与环境协调发展的绿色经济带。对缓冲带内圈的农田、房屋、鱼塘、景点等实施清退,构建多自然型生态缓冲带;对缓冲带外圈,实施清洁田园、绿色村庄及生态农业建设,形成环湖污染控制带。根据地形地貌、土地利用、生态类型等,分区分段采取相适宜的技术与工艺,因地制宜的构建生态缓冲带。
(七)陆域生态修复
应采用自然或人工措施修复山地侵蚀区;做好表土管理,控制水土流失,修复矿山生态;加大水源涵养林保护力度,控制水土流失;加强修复流域湖荡湿地、水库坑塘等,发挥截留与净化作用。
四、监控预警
(一)加强湖(库)流域大数据平台建设,推进湖(库)流域数字化管理,实现湖(库)流域水资源、水环境、水生态综合监测与调控;加强湖(库)流域信息公开,正确引导社会舆论。
(二)构建湖(库)蓝藻水华监测预警体系,实现实时、精确监测与预警蓝藻水华的发生;综合利用卫星遥感、自动在线和人工监测以及计算机模拟等技术,构建监测、监控预警系统;建立备用水源地和应急饮水点取水预案。
五、鼓励研发的污染防治技术
(一)源头减排的产业结构优化与调整技术、农田种植结构调整与控氮减磷技术、畜禽养殖清洁生产技术。
(二)湖(库)流域低污染水深度净化技术、入湖河流水质强化净化技术。
(三)湖(库)污染底泥原位处理技术、有毒有害与高氮磷污染底泥环保疏浚技术及装备、湖(库)污染底泥资源化利用技术。
(四)水华蓝藻收集、浓缩、处理处置技术及装备,中低浓度水华蓝藻浓聚与处理处置技术。
(五)湖(库)感知系统构建技术。
(六)湖(库)富营养化与蓝藻水华发生机理,湖(库)生态修复原理,污染治理技术评估、验证、筛选与集成。

来源:环保部




