搜索
首页
大数快讯
大数活动
服务超市
文章专题
出海平台
流量密码
出海蓝图
产业赛道
物流仓储
跨境支付
选品策略
实操手册
报告
跨企查
百科
导航
知识体系
工具箱
更多
找货源
跨境招聘
DeepSeek
首页
>
环保部新规:重点排污单位名录管理规定,水气固废外,增土壤、噪声等!
>
0
0
环保部新规:重点排污单位名录管理规定,水气固废外,增土壤、噪声等!
环保人
2017-09-25
2
导读:9月20日的国务院常务会议决定,将跨境电商零售进口监管过渡期政策再延长一年至2018年底。这可视为对新业态、
点击题目下方蓝字关注
环保人
长按图片·识别二维码关注
欢
迎
长按识别
以下二维码进入
环
保智
库
,
该
智
库
收藏了新司法
解释等,可以查阅环评分类
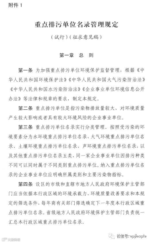
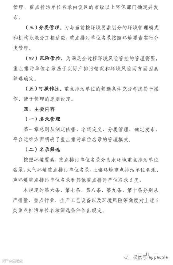
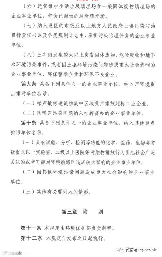
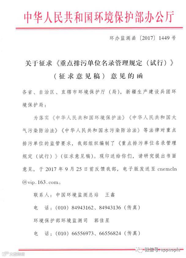
关于征求《重点排污单位名录管理规定(试行)》(征求意见稿)意见的函
来源:环保部青海环保厅
【声明】内容源于网络
0
0
环保人
推介环保技术与资讯,工程相关,环评技术,环评考试交流等
内容
10867
粉丝
0
关注
在线咨询
环保人
推介环保技术与资讯,工程相关,环评技术,环评考试交流等
总阅读
44
粉丝
0
内容
10.9k
在线咨询
关注