大数跨境
0
0

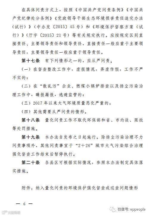
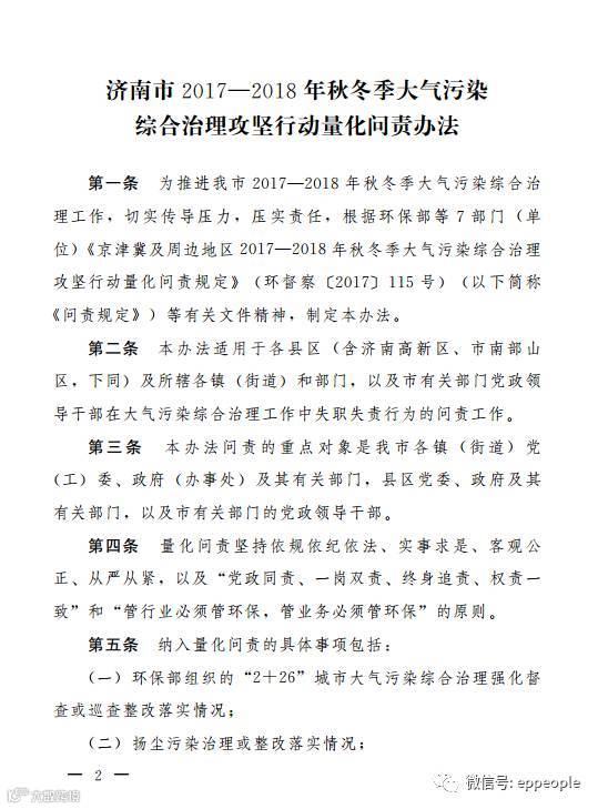
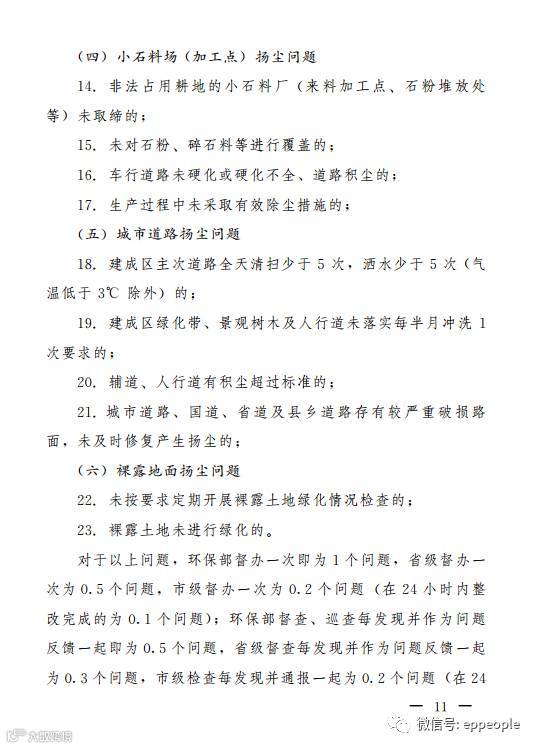
新办法出台:散乱污、环评、验收有问题,问责区县书记、区县长、乡镇长、街道领导等,这32方面不能有问题

新办法出台:散乱污、环评、验收有问题,问责区县书记、区县长、乡镇长、街道领导等,这32方面不能有问题 环保人
2017-11-25
2
导读:点击题目下方蓝字关注 环保人长按图片·识别二维码关注欢迎长按识别以下二维码进入环保智库,该智库收藏了新司法解

点击题目下方蓝字关注 环保人

长按图片·识别二维码关注

长按识别以下二维码进入保智收藏了新司法解释等,可以查阅环评分类

危废处置去向不好找?超低排放和脱硫废水零排放太贵?VOCs治理咋弄?高浓废水咋处理?环评手续繁琐?自主验收怎么办?请加微信eprens

济南市人民政府网





【声明】内容源于网络
0
0
环保人
推介环保技术与资讯,工程相关,环评技术,环评考试交流等
内容 14074
粉丝 0
环保人 推介环保技术与资讯,工程相关,环评技术,环评考试交流等
总阅读2.6k
粉丝0
内容14.1k