点击题目下方蓝字关注 环保人

长按图片·识别二维码关注

请您顶置本公众号,更易得到环保相关的内容(如何顶置本号见后)
欢迎长按识别以下二维码进入环保智库,该智库收藏了新司法解释等,可以查阅环评分类

危废处置去向不好找?超低排放和脱硫废水零排放太贵?VOCs治理咋弄?高浓废水咋处理?环评手续繁琐?自主验收怎么办?请加微信eprens
为进一步规范建设项目环境影响评价文件审批,统一管理尺度,环境保护部于2018年1月5日发布机场、港口、水利建设项目环境影响评价文件审批原则 正式稿。
2016年12月组织编制了水泥制造、煤炭采选、汽车整车制造、铁路、制药、水利(引调水工程)、航道等7个行业建设项目环境影响评价文件审批原则(试行)。
2015年12月环保部组织编制了火电、水电、钢铁、铜铅锌冶炼、石化、制浆造纸、高速公路等7个行业建设项目环境影响评价文件审批原则(试行)。

网址:http://www.mep.gov.cn/gkml/hbb/bgt/201801/t20180115_429712.htm
环境保护部办公厅文件
环办环评[2018]2号
关于印发机场、港口、水利(河湖整治与防洪除涝工程)三个行业建设项目环境影响评价文件审批原则的通知
各省、自治区、直辖市环境保护厅(局),新疆生产建设兵团环境保护局:
为进一步规范建设项目环境影响评价文件审批,统一管理尺度,我部组织编制了机场、港口、水利(河湖整治与防洪除涝工程)三个行业建设项目环境影响评价文件审批原则(试行)。现印发给你们,请参照执行。国家环境保护政策和环境管理要求如有调整,建设项目环境影响评价文件审批按新的规定执行。
附件:1.机场建设项目环境影响评价文件审批原则(试行)
2.港口建设项目环境影响评价文件审批原则(试行)
3.水利建设项目(河湖整治与防洪除涝工程)环境影响评价文件审批原则(试行)
环境保护部办公厅
2018年1月4日
环境保护部办公厅2018年1月5日印发
附件1
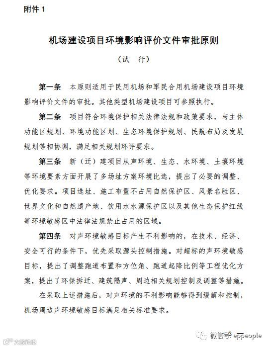
机场建设项目环境影响评价文件审批原则
(试行)
第一条 本原则适用于民用机场和军民合用机场建设项目环境影响评价文件的审批。其他类型机场建设项目可参照执行。
第二条 项目符合环境保护相关法律法规和政策要求,与主体功能区规划、环境功能区划、生态环境保护规划、民航布局及发展规划等相协调,满足相关规划环评要求。
三条 新(迁)建项目从声环境、生态、水环境、土壤环境等环要素方面开展了多场址方案环境比选,提出了必要的调整、优化要求。
项目选址、施工布置不占用自然保护区、风景名胜区、世界文化和自然遗产地、饮用水水源保护区以及其他生态保护红线等环境敏感区中法律法规禁止占用的区域。
第四条 对声环境敏感目标产生不利影响的,在技术、经济、安全可行的条件下,优先采取源头控制措施。
对超标的声环境敏感目标,提出了调整跑道布置和方位角、跑道起降比例等工程优化方案,提出了环保拆迁、建筑隔声、周边相关规划控制及调整等措施。
在采取上述措施后,对声环境的不利影响能够得到缓解和控制,机场周边声环境敏感目标满足相关标准要求。
第五条 对重点保护及珍稀濒危野生动物重要栖息地、保护鸟类迁徙造成不利影响的,提出了调整跑道布置和方位角、优化飞行程序和跑道及起降比例等工程优化方案,提出了运营期灯光和噪声控制、生态修复等措施;对古树名木、重点保护及珍稀濒危野生植物造成不利影响的,采取了避让、工程防护、移栽等措施。
在采取上述措施后,对重点保护及珍稀濒危野生动植物及其重要生境的不利影响能够得到缓解和控制。
第六条 针对生活污水、油库区初期雨水、机修废水等污(废)水,提出了收集、处置措施和应满足的相应标准要求,明确了回用、综合利用或排放的具体方式。针对油库及油品输送设施、污水处理设施等,提出了分区防渗、泄漏监测等防止土壤和地下水污染的措施,并提出了土壤和地下水环境监控要求。
在采取上述措施后,对水环境和土壤环境的不利影响能够得到缓解和控制,各项污染物达标排放。
第七条 针对油库及油品输送设施,提出了按照有关规定设置必要的油气回收措施。有场区供暖设施的,提出了大气污染防治措施和要求。针对年旅客吞吐量(近期或远期)超千万人次机场,结合飞机尾气影响预测,提出了必要的对策建议。
在采取上述措施后,对环境空气的不利影响能够得到缓解和控制,各项污染物达标排放。
第八条 按照“减量化、资源化、无害化”的原则,提出了固体废物分类收集、贮存、运输、处理处置的相应措施。其中,危险废物的收集、贮存、运输和处置符合国家相关规定。变电站、空管系统、导航系统等工程的电磁环境影响符合相关标准要求。
第九条 项目施工组织方案具有环境合理性,对取、弃土(渣)场、施工场地等提出了防治水土流失和生态修复等措施。对施工期各类废(污)水、噪声、废气、固体废物等提出了防治或处置措施,符合环境保护相关标准和要求。
其中,针对涉及净空区处理和高填深挖的项目,结合施工方案设计、地貌条 件和区域生态类型,提出了合理平衡土石方尽量减少弃渣、植被恢复等措施。
在采取上述措施后,施工过程环境影响得到缓解和控制,不对周围生态环境和敏感目标产生重大不利影响。
第十条 针对油库及油品输送设施等可能引发的环境风险,提出了调整平面布局、优化设计、设置应急事故池等风险防范措施,以及储备应急物资、编制环境应急预案、与当地人民政府及相关部门、有关单位建立应急联动机制等要求。
第十一条 改、扩建项目全面梳理了既有相关工程存在的环保问题,提出了“以新带老”措施。
第十二条 按相关导则及规定要求制定了声环境、生态、水环境、大气环境等监测计划,明确了监测网点、因子、频次等有关要求,提出了开展环境影响后评价、根据监测评估结果优化环境保护措施的要求。根据需要和相关规定,提出了环境保护设计、开展相关科学研究、环境管理等要求。
针对年旅客吞吐量(近期或远期)超千万人次机场,提出了设置机场环境空气质量自动监测系统,以及在机场和主要声环境敏感区设置噪声实时监测系统的要求。
第十三条 对环境保护措施进行了深入论证,建设单位主体责任、投资估算、时间节点、预期效果明确,确保科学有效、安全可行、绿色协调。
第十四条 按相关规定开展了信息公开和公众参与。
第十五条 环境影响评价文件编制规范,符合相关管理规定和环评技术标准的要求。




港口建设项目环境影响评价文件审批原则(试行)
第一条 本原则适用于沿海、内河港口建设项目环境影响评价文件的审批。
第二条 项目符合环境保护相关法律法规和政策要求,与主体功能区规划、近岸海域环境功能区划、水环境功能区划、生态功能区划、海洋功能区划、生态环境保护规划、港口总体规划、流域规划等相协调,满足相关规划环评要求。
第三条 项目选址、施工布置不占用自然保护区、风景名胜区、世界文化和自然遗产地、饮用水水源保护区以及其他生态保护红线等环境敏感区中法律法规禁止占用的区域。
通过优化项目主要污染源和风险源的平面布置,与居民集中区等环境敏感区的距离科学合理。
第四条 项目对鱼类等水生生物的洄游通道及“三场”等重要生境、物种多样性及资源量产生不利影响的,提出了工程设计和施工方案优化、施工噪声及振动控制、施工期监控驱赶救助、迁地保护、增殖放流、人工鱼礁及其他生态修复措施。对湿地生态系统结构和功能、河湖生态缓冲带造成不利影响的,提出了优化工程设计、生态修复等措施。
对陆域生态造成不利影响的,提出了避让环境敏感区、生态修复等对策。在采取上述措施后,对水生生物的不利影响能够得到缓解和控制,不会造成原有珍稀濒危保护或重要经济水生生物在相关河段、湖泊或海域消失,不会对区域生态系统造成重大不利影响。
第五条 项目布置及水工构筑物改变水文情势,造成水体交换、水污染物扩散能力降低且影响水质的,提出了工程优化调整措施。针对冲洗污水、初期雨污水、含尘废水、含油污水、洗箱(罐)废水、生活污水等,提出了收集、处置措施。
在采取上述措施后,废(污)水能够得到妥善处置,排放、回用或综合利用均符合相关标准,排污口设置符合相关要求。
第六条 煤炭、矿石等干散货码头项目,综合考虑建设性质、运营方式、货种等特点,针对物料装卸、输送和堆场储存提出了必要可行的封闭工艺优化方案,以及防风抑尘网、喷淋湿式抑尘等措施。油气、化工等液体散货码头项目,提出了必要可行的挥发性气体控制、油气回收处理等措施。散装粮食、木材及其制品等采用熏蒸工艺的,提出了采用符合国家相关规定的工艺、药剂的要求以及控制气体挥发强度的措施。根据国家相关规划或政策规定,提出了配备岸电设施要求。
在采取上述措施后,粉尘、挥发性气体等排放符合相关标准,不会对周边环境敏感目标造成重大不利影响。
第七条 对声环境敏感目标产生不利影响的,提出了优化平面布置、选用低噪声设备、隔声减振等措施。按照国家相关规定,提出了一般固体废物、危险废物的收集、贮存、运输及处置要求。
在采取上述措施后,噪声排放、固体废物处置等符合相关标准,不会对周边居民集中区等环境敏感目标造成重大不利影响。
第八条 根据相关规划和政策要求,提出了船舶污水、船舶垃圾、船舶压载水及沉积物等接收处置措施。
第九条 项目施工组织方案具有环境合理性,对取、弃土(渣)场、施工场地(道路)等提出了水土流失防治和生态修复等措施。根据环境保护相关标准和要求,对施工期各类废(污)水、废气、噪声、固体废物等提出防治或处置措施。其中,涉水施工对水质造成不利影响的,提出了施工方案优化及悬浮物控制等措施;针对施工产生的疏浚物,提出了符合相关规定的处置或综合利用方案。
第十条 针对码头、港区航道等存在的溢油或危险化学品泄漏等环境风险,提出了工程防控、应急资源配备、事故池、事故污水处置等风险防范措施,以及环境应急预案编制、与地方人民政府及相关部门、有关单位建立应急联动机制等要求。
第十一条 改、扩建项目在全面梳理了与项目有关的现有工程环境问题基础上,提出了“以新带老”措施。
第十二条 按相关导则及规定要求,制定了水生生态、水环境、大气环境、噪声等环境监测计划,明确了监测网点、因子、频次等有关要求,提出了开展环境影响后评价、根据监测评估结果优化环境保护措施的要求。根据需要和相关规定,提出了环境保护设计、开展相关科学研究、环境管理等要求。
第十三条 对环境保护措施进行了深入论证,建设单位主体责任、投资估算、时间节点、预期效果明确,确保科学有效、安全可行、绿色协调。
第十四条 按相关规定开展了信息公开和公众参与。
第十五条 环境影响评价文件编制规范,符合相关管理规定和环评技术标准要求。




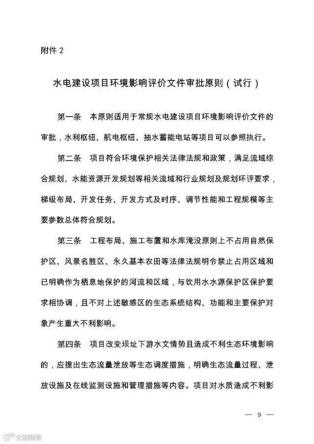
水利建设项目(河湖整治与防洪除涝工程)环境影响评价文件审批原则(试行)
第一条 本原则适用于河湖整治与防洪除涝工程环境影响评价文件的审批,工程建设内容包括疏浚、堤防建设、闸坝闸站建设、岸线治理、水系连通、蓄(滞)洪区建设、排涝治理等(引调水、防洪水库等水利枢纽工程除外)。其他类似工程可参照执行。
第二条 项目符合环境保护相关法律法规和政策要求,与主体功能区规划、生态功能区划、水环境功能区划、水功能区划、生态环境保护规划、流域综合规划、防洪规划等相协调,满足相关规划环评要求。
工程涉及岸线调整(治导线变化)、裁弯取直、围垦水面和占用河湖滩地等建设内容的,充分论证了方案环境可行性,最大程度保持了河湖自然形态,最大限度维护了河湖健康、生态系统功能和生物多样性。
第三条 工程选址选线、施工布置原则上不占用自然保护区、风景名胜区、世界文化和自然遗产地以及其他生态保护红线等环境敏感区中法律法规禁止占用的区域,并与饮用水水源保护区的保护要求相协调。法律法规、政策另有规定的从其规定。
第四条 项目实施改变水动力条 件或水文过程且对水质产生不利影响的,提出了工程优化调整、科学调度、实施区域流域水污染防治等措施。
对地下水环境产生不利影响或次生环境影响的,提出了优化工程设计、导排、防护等针对性的防治措施。
在采取上述措施后,对水环境的不利影响能够得到缓解和控制,居民用水安全能够得到保障,相关区域不会出现显著的土壤潜育化、沼泽化、盐碱化等次生环境问题。
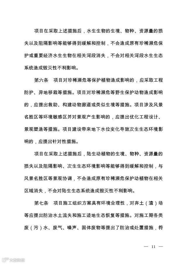
第五条 项目对鱼类等水生生物的洄游通道及“三场”等重要生境、物种多样性及资源量等产生不利影响的,提出了下泄生态流量、恢复鱼类洄游通道、采用生态友好型护岸(坡、底)、生态修复、增殖放流等措施。
在采取上述措施后,对水生生物的不利影响能够得到缓解和控制,不会造成原有珍稀濒危保护、区域特有或重要经济水生生物在相关河段消失,不会对相关河段水生生态系统造成重大不利影响。
第六条 项目对湿地生态系统结构和功能、河湖生态缓冲带造成不利影响的,提出了优化工程设计及调度运行方案、生态修复等措施。
对珍稀濒危保护植物造成不利影响的,提出了避让、原位防护、移栽等措施。对陆生珍稀濒危保护动物及其生境造成不利影响的,提出了避让、救护、迁徙廊道构建、生境再造等措施。
对景观产生不利影响的,提出了避让、优化设计、景观塑造等措施。
在采取上述措施后,对湿地以及陆生动植物的不利影响能够得到缓解和控制,与区域景观相协调,不会造成原有珍稀濒危保护动植物在相关区域消失,不会对陆生生态系统造成重大不利影响。
第七条 项目施工组织方案具有环境合理性,对料场、弃土(渣)场等施工场地提出了水土流失防治和生态修复等措施。根据环境保护相关标准和要求,对施工期各类废(污)水、扬尘、废气、噪声、固体废物等提出了防治或处置措施。
其中,涉水施工涉及饮用水水源保护区或取水口并可能对水质造成不利影响的,提出了避让、施工方案优化、污染物控制等措施;涉水施工对鱼类等水生生物及其重要生境造成不利影响的,提出了避让、施工方案优化、控制施工噪声等措施;针对清淤、疏浚等产生的淤泥,提出了符合相关规定的处置或综合利用方案。
在采取上述措施后,施工期的不利环境影响能够得到缓解和控制,不会对周围环境和敏感保护目标造成重大不利影响。
第八条 项目移民安置的选址和建设方式具有环境合理性,提出了生态保护、污水处理、固体废物处置等措施。
针对蓄滞洪区的环境污染、新增占地涉及污染场地等,提出了环境管理对策建议。
第九条 项目存在河湖水质污染、富营养化或外来物种入侵等环境风险的,提出了针对性的风险防范措施以及环境应急预案编制、建立必要的应急联动机制等要求。
第十条 改、扩建项目在全面梳理了与项目有关的现有工程环境问题基础上,提出了与项目相适应的“以新带老”措施。
第十一条 按相关导则及规定要求,制定了水环境、生态等环境监测计划,明确了监测网点、因子、频次等有关要求。根据需要和相关规定,提出了环境保护设计、开展相关科学研究、环境管理等要求。
第十二条 对环境保护措施进行了深入论证,建设单位主体责任、投资估算、时间节点、预期效果明确,确保科学有效、安全可行、绿色协调。
第十三条 按相关规定开展了信息公开和公众参与。
第十四条 环境影响评价文件编制规范,符合相关管理规定和环评技术标准要求




环境保护部办公厅文件
环办[2015]112号
关于规范火电等七个行业建设项目环境影响评价文件审批的通知
各省、自治区、直辖市环境保护厅(局),新疆生产建设兵团环境保护局:
为进一步规范建设项目环境影响评价文件审批,统一管理尺度,我部组织编制了火电、水电、钢铁、铜铅锌冶炼、石化、制浆造纸、高速公路等七个行业建设项目环境影响评价文件审批原则(试行)。现印发给你们,请参照执行。国家环境保护政策和环境管理要求如有调整,建设项目环境影响评价文件审批按新的规定执行。
地方各级环保部门应切实加强建设项目环境影响评价管理,严格落实国家相关环境保护政策、规划及规划环评的要求,优化项目选址选线,提出有效的环境保护措施和风险防范措施,强化总量控制、区域削减、以新带老等污染减排要求,有效预防环境污染和生态破坏,促进区域环境质量改善,推动绿色发展。
附件:
1.火电建设项目环境影响评价文件审批原则(试行)
2.水电建设项目环境影响评价文件审批原则(试行)
3.钢铁建设项目环境影响评价文件审批原则(试行)
4.铜铅锌冶炼建设项目环境影响评价文件审批原则(试行)
5.石化建设项目环境影响评价文件审批原则(试行)
6.制浆造纸建设项目环境影响评价文件审批原则(试行)
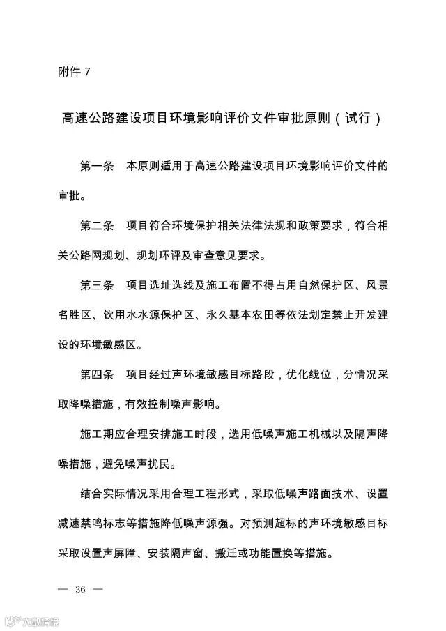
7.高速公路建设项目环境影响评价文件审批原则(试行)
环境保护部办公厅
2015年12月18日





































环境保护部办公厅文件
环办环评[2016]114号
关于印发水泥制造等七个行业建设项目环境影响评价文件审批原则的通知
各省、自治区、直辖市环境保护厅(局),新疆生产建设兵团环境保护局:
为进一步规范建设项目环境影响评价文件审批,统一管理尺度,我部组织编制了水泥制造、煤炭采选、汽车整车制造、铁路、制药、水利(引调水工程)、航道等七个行业建设项目环境影响评价文件审批原则(试行)。现印发给你们,请参照执行。国家环境保护政策和环境管理要求如有调整,建设项目环境影响评价文件审批按新的规定执行。
附件:
1.水泥制造建设项目环境影响评价文件审批原则(试行)
2.煤炭采选建设项目环境影响评价文件审批原则(试行)
3.汽车整车制造建设项目环境影响评价文件审批原则(试行)
4.铁路建设项目环境影响评价文件审批原则(试行)
5.制药建设项目环境影响评价文件审批原则(试行)
6.水利建设项目(引调水工程)环境影响评价文件审批原则(试行)
7.航道建设项目环境影响评价文件审批原则(试行)
环境保护部办公厅
2016年12月24日
附件 1
水泥制造建设项目环境影响评价文件审批原则
(试 行)
第一条 本原则适用于水泥制造(包括水泥熟料制造以及配套石灰岩矿山开采)建设项目环境影响评价文件的审批。对不增加水泥熟料产能的节能减排、环保升级改造建设项目可参照执行,相关要求可适当简化。
第二条 项目符合环境保护相关法律法规和政策要求,符合落后产能淘汰、产能等量或减量置换以及煤炭减量替代等相关要求,不予批准未按期完成淘汰任务地区的项目。不予批准新建 2000吨/日以下熟料新型干法水泥生产线和 60 万吨/年以下水泥粉磨站。
新建、扩建水泥熟料制造建设项目应配套设计开采年限不低于 30 年的石灰岩资源,利用工业废渣等替代石灰岩资源项目应说明替代资源的可行性、可靠性。
第三条 项目符合国家和地方的主体功能区规划、环境保护规划、产业发展规划、城市总体规划、土地利用规划、环境功能区划、生态保护红线、生物多样性保护优先区域规划等的相关要求,符合相关区域或产业规划环评要求。水泥熟料建设项目配套的石灰岩矿应符合区域矿产资源开发利用规划。
不予批准选址在自然保护区、风景名胜区、饮用水水源保护区、永久基本农田等法律法规禁止建设区域的项目,不予批准选址在城市建成区、地级及以上城市市辖区内的新建、扩建项目(规划工业区除外)。新建、扩建项目不得位于城镇和集中居民区全年最大频率风向的上风侧。
水泥窑协同处置固体废物项目规划选址及设施、运行技术要求还应符合《水泥窑协同处置固体废物污染控制标准》(GB30485)、《水泥窑协同处置工业废物设计规范》(GB50634)、《水泥窑协同处置固体废物环境保护技术规范》(HJ662)等要求。
第四条 新建、扩建水泥熟料建设项目应采用清洁生产技术、工艺和设备,单位产品水泥(熟料)综合能耗、物耗、水耗、资源综合利用和污染物产生量等指标应符合清洁生产领先企业要求。水泥熟料生产建设项目应配置余热回收利用装置。
第五条 主要污染物排放总量满足国家和地方相关要求。暂停审批未完成环境质量改善目标地区新增重点污染物排放的项目。
第六条 对有组织、无组织废气进行控制与治理。产尘物料贮存、输送采取封闭措施;矿石破碎、原料烘干、原料均化、生料粉磨、煤粉制备、水泥粉磨、包装等工序及原料库、燃料库、熟料库、
水泥库等各产尘环节配套建设除尘设施;水泥窑及窑尾余热利用系统(窑尾)、冷却机(窑头)同步建设先进高效的除尘设施;水泥窑采用低氮氧化物燃烧、分解炉分级燃烧、烟气脱硝装置等一种或多种组合技术降氮。对二氧化硫排放超标的,应采取污染防治措施。
水泥窑协同处置固体废物项目的固体废物贮存、预处理等设施产生的废气以及旁路放风废气应进行有效控制与治理,符合《水泥窑协同处置固体废物污染控制标准》(GB30485)、《水泥窑协同处置固体废物环境保护技术规范》(HJ662)要求。
第七条 按照“清污分流、雨污分流、分类收集、分质处理”原则,设立完善的废水收集、处理、回用系统,提高水循环利用率,减少废水外排量。水泥窑协同处置固体废物项目产生的渗滤液、车辆清洗废水以及其他废水等应进行收集处理,外排废水应达标排放。根据环境保护目标敏感程度、水文地质条件等,采取分区防渗等措施有效防范地下水污染。
第八条 按照“减量化、资源化、无害化”原则,对窑灰、灰渣、收集的粉尘、滤袋、废旧耐火砖、废石等固体废物立足综合利用,采取有效措施提高综合利用率。一般工业固体废物和危险废物贮存和处理处置应符合相关污染控制技术规范、标准及环境管理要求。
水泥窑协同处置固体废物项目窑灰排放等还应满足《水泥窑协同处置固体废物污染控制标准》(GB30485)、《水泥窑协同处置固体废物环境保护技术规范》(HJ662)要求。
第九条 生料磨、煤磨、水泥磨、破碎机、风机、空压机等应优先选用低噪声设备,优化厂区平面布置,采取隔声、消声、减振等措施有效控制噪声影响。矿山开采应优先采用低噪声、低振动的爆破技术。
第十条 废气排放符合《水泥工业大气污染物排放标准》(GB4915)、《水泥窑协同处置固体废物污染控制标准》(GB30485)、《恶臭污染物排放标准》(GB14554)等要求。废水排放符合《污水综合排放标准》(GB8978)要求。厂界噪声符合《工业企业厂界环境噪声排放标准》(GB12348)要求。固体废物贮存、处置的设施、场所满足《一般工业固体废物贮存、处置场污染控制标准》(GB18599)和《危险废物贮存污染控制标准》(GB18597)及其修改单要求。大气污染防治重点区域的项目,满足污染物特别排放限值要求。所在地区有地方污染物排放标准的,按其规定从严执行。
第十一条 结合当地生态功能区划要求,按照“边开采、边恢复”的原则,分施工期、运行期和闭矿期制定石灰岩矿山、废石场等生态环境保护方案,明确生态恢复目标,提出合理可行的生态保护、恢复、补偿与重建措施,控制和减缓对生态环境的影响。
第十二条 提出了有效的环境风险防范措施及突发环境事件应急预案编制要求,纳入区域突发环境事件应急联动机制。水泥窑协同处置危险废物项目应对危险废物暂存、预处理等风险源进行识别、评价并提出有效的风险防范措施。
第十三条 改、扩建项目应全面梳理现有工程存在的环保问题并明确限期整改要求,相关依托工程需进一步优化的,应提出“以新带老”方案。
第十四条 关注细颗粒物及其主要前体物、氟化物、汞的环境影响,水泥窑协同处置固体废物项目还应关注正常排放和非正常排放下的氯化氢、氟化氢、重金属、二噁英等的环境影响。实行错峰生产的地区,在环境影响分析预测中应予以考虑。新建、扩建项目选址布局应满足环境防护距离要求,并提出环境防护距离内禁止布局新建环境敏感目标等规划控制要求;改建项目应进一步采取措施,降低环境影响。
第十五条 提出了项目实施后的环境管理要求,制定施工期和运行期废气、废水、噪声、生态以及周边环境质量的自行监测计划,明确网点布设、监测因子、监测频次和信息公开等要求。按照环境监测管理规定和技术规范要求设置永久采样口、采样测试平台,按规范设置污染物排放口、固体废物贮存(处置)场,安装污染物排放自动监测系统并与环保部门联网。水泥窑协同处置固体废物项目的污染源监测要求还应符合《水泥窑协同处置固体废物污染控制标准》(GB30485)要求,并开展环境空气、地表水、地下水、土壤中重金属、二噁英等的背景值监测及后续跟踪监测。
第十六条 按相关规定开展了信息公开和公众参与。
第十七条 环境影响评价文件编制规范,符合资质管理规定和环评技术标准要求。
附件 2
煤炭采选建设项目环境影响评价文件审批原则
(试 行)
第一条 本原则适用于煤炭采选工程建设项目环境影响评价文件的审批。
第二条 项目符合环境保护相关法律法规和政策要求,符合煤炭行业化解过剩产能相关要求,新建煤矿应同步建设配套的煤炭洗选设施。特殊和稀缺煤开发利用应符合《特殊和稀缺煤类开发利用管理暂行规定》要求。
第三条 项目符合所在煤炭矿区总体规划、规划环评及其审查意见的相关要求,符合项目所在区域生态保护红线要求。井(矿)田开采范围、各类占地范围不得涉及自然保护区、风景名胜区、饮用水水源保护区等法律法规明令禁止采矿和占用的区域。
第四条 新建、改扩建项目应满足《清洁生产标准 煤炭采选业》(HJ446)要求。主要污染物排放总量满足国家和地方相关要求。
第五条 对井工开采项目的沉陷区及临时排矸场、露天开采项目的采掘场及排土场,应明确生态恢复目标,提出施工期、运行期、闭矿期合理可行的生态保护与恢复措施。对受煤炭开采影响的居民住宅、地面重要基础设施等环境保护目标,应提出相应的保护措施。
第六条 煤炭开采可能对自然保护区、风景名胜区、饮用水水源保护区的重要环境敏感目标造成不利影响的,应提出禁止开采、限制开采、充填开采等保护措施;涉及其他敏感区域保护目标的,应明确提出设置禁采区、限采区、限高开采、充填开采、条带开采等措施。
煤炭开采对具有供水意义的含水层、集中式与分散式供水水源的地下水资源可能造成影响的,应提出保水采煤等措施并制定长期供水替代方案;对地下水水质可能造成污染影响的应提出防渗等污染防治措施。
第七条 项目应配套建设矿井(坑)水、生活污水、生产废水处理设施,处理后的废水应立足综合利用,生活污水、生产废水等原则上不得外排。选煤厂煤泥水应实现闭路循环,工业场地初期雨水应收集处理。无法全部综合利用的废水,应满足相关排放标准要求后排放。
第八条 煤矸石等固体废物应优先综合利用,明确煤矸石综合利用途径和处置方式,满足《煤矸石综合利用管理办法》相关要求。暂不具备综合利用条件的,排至临时矸石堆放场(库)储存,储存规模不超过 3 年储矸量,且必须有后续综合利用方案。临时矸石堆放场(库)选址、建设和运行应满足《一般工业固体废物贮存、处置场污染控制标准》(GB18599)要求。
第九条 煤矿地面储、装、运及生产系统各产尘环节应采取有效抑尘措施。涉及环境敏感区或区域颗粒物超标地区的项目,应封闭储煤,厂界无组织排放满足相关标准要求。优先采用依托热源、水源热泵、气源热泵、清洁能源等供热形式,确需建设燃煤锅炉的,应符合《大气污染防治行动计划》等相关要求,采取高效烟气脱硫、脱硝和除尘措施,并安装烟气在线监测系统,污染物排放应满足相关排放标准要求。高浓度瓦斯禁止排放,应配套建设瓦斯利用设施或提出瓦斯综合利用方案;积极开展低浓度瓦斯综合利用工作,鼓励风排瓦斯综
合利用。瓦斯排放应满足《煤层气(煤矿瓦斯)排放标准(暂行)》要求。
第十条 选择低噪声设备、优化场地布局并采取隔声、消声、减振等措施有效控制噪声影响,厂界噪声应满足《工业企业厂界环境噪声排放标准》GB12348)要求。
第十一条 改、扩建(兼并重组)项目应全面梳理现有工程存在的环保问题,提出“以新带老”整改方案。
第十二条 制定了生态、地下水、地表水等环境要素的跟踪监测计划,明确监测网点的布设、监测因子、监测频次和信息公开等要求,提出了采煤沉陷区长期地表岩移观测要求,提出了有效的环境风险防范措施及突发环境事件应急预案编制要求,纳入区域突发环境事件应急联动机制。
第十三条 涉及放射性污染影响的煤炭采选项目,参照《矿产资源开发利用辐射环境监督管理名录》(第一批)中石煤行业相关要求,原煤、产品煤、矸石或其他残留物铀(钍)系单个核素含量超过 1 贝可/克(1Bq/g)的项目,应开展辐射环境污染评价。开采高砷、高铝煤矿等项目,提出了产品煤去向及环境管理要求。
第十四条 按相关规定开展了信息公开和公众参与。
第十五条 环境影响评价文件编制规范,符合资质管理规定和环评技术标准要求。
附件 3
汽车整车制造建设项目环境影响评价文件审批原则
(试 行)
第一条 本原则适用于汽车整车制造及电动汽车除电池生产之外的建设项目环境影响评价文件的审批。具有完整涂装工艺(含前处理、喷漆、烘干等)的改装汽车、车身零部件建设项目可参照执行。
第二条 项目符合环境保护相关法律法规和政策要求。原则上不再审批传统燃油汽车生产新设企业的项目。
第三条 项目符合国家和地方的主体功能区规划、环境保护规划、产业发展规划、城市总体规划、土地利用规划、环境功能区划、生态保护红线、生物多样性保护优先区域规划等的相关要求。新建项目原则上应位于产业园区内,并符合园区规划及规划环评要求。
不予批准选址在自然保护区、风景名胜区、饮用水水源保护区、永久基本农田等法律法规明令禁止建设区域的项目。
第四条 采用资源回收率高、污染物产生量小的清洁生产技术、工艺和设备,原材料指标及单位产品的物耗、能耗、水耗、资源综合利用和污染物产生量等指标达到国内清洁生产先进水平。大气污染防治重点区域内新建、扩建汽车项,水性涂料等低挥发性有机物含量涂料占总涂料使用量比例不低于80%;改建项目水性、高固份、粉末、紫外光固化涂料等低挥发性有机物含量涂料的使用比例达到50%以上。项目生产过程中使用涂料的有害物质含量应符合《汽车涂料中有害物质限量》(GB24409)和《环境标志产品技术要求 水性涂料》(HJ2537)等要求。
第五条 主要污染物排放总量满足国家和地方相关要求。暂停审批未完成环境质量改善目标地区新增重点污染物排放的项目。
第六条 对废气进行收集、控制与处理,减少无组织排放。有机溶剂等液态化学品的储存、运输采取密闭措施。焊接车间弧焊设备采用焊接烟尘收集净化装。涂装车间采用集中自动输调漆系统并密闭作业,喷漆室、流平室及烘干室采取封闭措施控制无组织排放;喷漆室配备高效漆雾净化装置,流平室、烘干室以及使用溶剂型涂料的喷漆室、调漆间等应配备高效有机废气净化装置。总装车间补漆室配套有机废气净化设施,整车检测下线工位设汽车尾气收集装置。发动机缸体、缸盖等铸件毛坯生产车间,熔化、制芯、造型、砂处理和清理等工部产生烟(粉)尘的设备或工位均应配套烟(粉)尘收集净化措施,制芯工部制芯设备、选型工部浇注工位、铝件压铸设备均应配套有机废气净化措施,发动机缸体、缸盖等零部件机械加工车间产生油雾的设备采取油雾收集净化措,喷漆工位配套有机废气净化装置,发动机试验车间(工位)配套尾气净化设施。燃油供应系统配备油气回收装置。各燃烧类处理设施采用天然气等清洁能源作为燃料。
第七条 按照“清污分流、雨污分流、分类收集、分质处理”原则,设立完善的废水分类收集、处理和回用系统,提高水循环利用率,最大限度减少废水外排量。涂装车间含重金属废水(液)应单独收集处理,第一类污染物排放浓度在车间或车间处理设施排放口达标;涂装车间脱脂等表面处理废液、电泳槽清洗废液、喷漆废水和机械加工车间废切削液、废清洗液应进行预处理。根据环境保护目标敏感程度、水文地质条件等,采取分区防渗等措施有效防范地下水污染。
第八条 按照“减量化、资源化、无害化”原则,对固体废物进行处理处置。磷化渣、废漆渣、废溶剂、生产废水(液)物化处理产生的污泥及废油等危险废物的收集、贮存及运输应执行《危险废物收集、贮存、运输技术规范》。机械加工车间应配套废切屑沥干设施。冲压废料、废动力电池等一般工业固体废物应回收或综合利用。
第九条 选用低噪声工艺和设备,优化厂区总平面布置,对冲压车间、发动机试验间、空压站等高噪声污染源采取减振、隔声降噪措施有效控制噪声、振动影响。必要时试车跑道应采取隔声降噪措施。
第十条 废气排放符合《大气污染物综合排放标准》(GB16297)和《恶臭污染物排放标准》(GB14554)要求;废水排放符合《污水综合排放标准》(GB8978)和《污水排入城镇下水道水质标准》(GB/T31962)要求;厂界噪声符合《工业企业厂界环境噪声排放标准》(GB12348)要求;固体废物贮存、处置的设施、场所满足《一般工业固体废物贮存、处置场污染控制标准》(GB18599)和《危险废物贮存污染控制标准》(GB18597)及其修改单要求。地方另有严格要求的按其规定执行。
第十一条 提出了有效的环境风险防范措施及突发环境事件应急预案编制要求,纳入区域突发环境事件应急联动机制。关注油库、化学品库泄漏的环境风险。
第十二条 改、扩建项目应全面梳理现有工程存在的环保问题并明确限期整改要求,相关依托工程需进一步优化的,应提出“以新带老”方案。
第十三条 关注苯系物、挥发性有机物的环境影响。新建、扩建项目选址布局应满足环境防护距离要求,并提出环境防护距离内禁止布局新建环境敏感目标等规划控制要求;改建项目应进一步采取措施,降低环境影响。
第十四条 提出了项目实施后的环境管理要求,制定施工期和运行期废气、废水、噪声以及周边环境质量的自行监测计划,明确网点布设、监测因子、监测频次和信息公开要求。按照环境监测管理规定和技术规范要求设置永久采样口、采样测试平台和排污口标志,提出污染物排放自动监测并与环保部门联网的要求。
第十五条 按相关规定开展了信息公开和公众参与。
第十六条 环境影响评价文件编制规范,符合资质管理规定和环评技术标准要求。
附件 4
铁路建设项目环境影响评价文件审批原则
(试 行)
第一条 本原则适用于标准轨距的Ⅱ级及以上新建、改建铁路建设项目环境影响评价文件的审批。其他类型铁路建设项目可参照执行。
第二条 项目符合环境保护相关法律法规和政策要求,符合国家和地方铁路发展规划、铁路网规划、相关规划环评及其审查意见要求。
第三条 坚持“保护优先”原则,选址选线符合国家和地方的环境保护规划、环境功能区划、生态保护红线、生物多样性保护优先区域规划等的相关要求,与沿线城镇总体规划等相协调。
项目选址选线及施工布置不得占用自然保护区、风景名胜区、饮用水水源保护区、永久基本农田等法律法规禁止开发建设的区域。项目经过环境敏感区路段应优化选线选址,采取有效措施,降低不利环境影响。
第四条 坚持预防为主原则,优先考虑对噪声源、振动源和传播途径采取工程技术措施,有效降低噪声和振动对环境的不利影响。应结合项目沿线受影响情况采取优化线位和工程形式、设置声屏障、搬迁或功能置换等措施,有效防治噪声污染。建筑隔声措施可作为辅助手段保障敏感目标满足室内声环境质量要求。
运营期铁路边界噪声排放限值需满足标准要求。现状声环境质量达标的,项目实施后沿线声环境敏感目标仍满足声环境质量标准要求。现状声环境质量不达标的,须强化噪声防治措施,项目实施后敏感目标满足声环境质量标准要求或不恶化。运营期铁路沿线振动环境敏感目标满足相应环境振动标准要求。
项目经过城乡规划的医院、学校、科研单位、住宅等噪声和振动敏感建筑物用地路段,应明确噪声和振动防护距离要求,对后续城市规划控制和建设布局提出调整优化建议,同时预留声屏障等隔声降噪措施和振动污染防治措施的实施条件。
施工期应合理安排施工时段,优选低噪声施工机械和施工工艺,临近敏感目标施工时,采取合理的隔声降噪与减振措施,避免噪声和振动污染扰民。
第五条 项目涉及自然保护区、世界文化和自然遗产地等特殊和重要生态敏感区的,应专题论证对敏感区的环境影响。结合涉及保护目标的类型、保护对象及保护要求,从优化设计线位、工程形式和施工方案等方面采取有针对性的保护措施,减轻不利生态影响。
重视对野生动、植物的保护。对重点保护及珍稀濒危野生动物重要生境、迁徙行为造成不利影响的,应优先采取避让措施,采取优化设计和施工方案、合理安排工期、设置野生动物通道、运营期灯光和噪声控制以及栖息地恢复和补偿等保护措施;对古树名木、重点保护及珍稀濒危植物造成影响的,应采取避让、工程防护、异地移栽等保护措施。
项目经过耕地、天然林地集中路段,结合工程技术条件采取增加桥隧比、降低路基高度、优化临时用地选址等措施,减少占地和植被破坏。对施工临时用地采取防止水土流失和生态恢复措施。
对于实际环境影响程度和范围较大,且主要环境影响在项目建成运行一定时期后逐步显现的项目,以及穿越重要生态环境敏感区的项目,按照相关规定提出了开展后评价工作的要求。
第六条 项目涉及饮用水水源保护区或Ⅰ类、Ⅱ类敏感水体时,在满足水污染防治相关法律法规要求前提下,应优化工程设计和施工方案,废水、污水尽量回收利用,废渣妥善处置,不得向上述敏感水体排污。落实《水污染防治行动计划》等国家和地方水环境管理及污染防治相关要求。
隧道工程涉及生态敏感目标、居民饮用水取水井、泉和暗河的,采取优化设计和施工工艺、控制辅助坑道设置数量和位置、开展地下水环境监控、制定应急预案等措施,减轻对地表植被、居民饮用水水质的不利影响。桥梁工程涉及水环境敏感目标的,应优化设计和施工工艺,合理设置桥面径流收集系统和事故应急池,统筹安排施工工期,控制桩基施工及桥面径流污染。
第七条 根据项目特点提出针对性的施工期大气污染防范措施。沿线供暖设备的建设应满足《大气污染防治行动计划》等国家和地方大气环境管理及污染防治相关要求,排放大气污染物的,应采取污染防治措施,确保各项污染物达标排放。
运煤铁路沿线涉及有煤炭集运站或煤堆场的,应强化防风抑尘等大气污染防治措施,煤炭装卸及煤堆场应尽量封闭设置,并结合环境防护距离的要求提出场址周围规划控制建议。对装运煤炭的列车,转运、卸载、储存等易产尘环节应有抑尘等措施,减轻运营过程中的扬尘影响。隧道进出口临近居民区或其他环境空气敏感区,应优化布局或采取大气污染治理措施,减轻不利环境影响。
第八条 牵引变电所、基站合理选址,确保周围环境敏感目标满足有关电磁环境标准要求。采取有效措施并加强监测,妥善解决列车运行电磁干扰影响沿线无线电视用户接收信号的问题。
第九条 按照“减量化、资源化、无害化”的原则,对固体废物进行分类收集和处理处置。涉及危险废物的,按照相关规定提出了贮存、运输和处理处置要求。
第十条 对可能存在环境风险的项目,应强化风险污染路段和站场的环境风险防范措施,提出了突发环境事件应急预案编制要求,建立与当地人民政府相关部门和受影响单位的应急联动机制。
第十一条 改、扩建项目应全面梳理现有工程存在的环保问题,提出“以新带老”整改方案。
第十二条 按环境影响评价技术导则及相关规定制定了环境监测计划,明确监测的网点布设、监测因子、监测频次和信息公开等有关要求。提出了项目施工期和运营期的环境管理要求。
第十三条 对环境保护措施技术、经济、环境可行性等进行深入论证,合理估算环保投资并纳入投资概算,明确措施实施的责任主体、实施时间、实施效果等,确保其科学有效、安全可行、绿色协调。
第十四条 按相关规定开展了信息公开和公众参与。
第十五条 环境影响评价文件编制规范,符合资质管理规定和环评技术标准要求。
附件 5
制药建设项目环境影响评价文件审批原则
(试 行)
第一条 本原则适用于化学药品(包括医药中间体)、生物生化制品、有提取工艺的中成药制造、中药饮片加工、医药制剂建设项目环境影响评价文件的审批。
第二条 项目符合环境保护相关法律法规和政策要求,符合医药行业产业结构调整、落后产能淘汰等相关要求。
第三条 项目符合国家和地方的主体功能区规划、环境保护规划、产业发展规划、环境功能区划、生态保护红线、生物多样性保护优先区域规划等的相关要求。新建、扩建、搬迁的化学原料药和生物生化制品建设项目应位于产业园区,并符合园区产业定位、园区规划、规划环评及审查意见要求。不予批准选址在自然保护区、风景名胜区、饮用水水源保护区等法律法规禁止建设区域的项目。
第四条 采用先进适用的技术、工艺和装备,单位产品物耗、能耗、水耗和污染物产生情况等清洁生产指标满足国内清洁生产先进水平。
第五条 主要污染物排放总量满足国家和地方相关要求。暂停审批未完成环境质量改善目标地区新增重点污染物排放的项目。
第六条 强化节水措施,减少新鲜水用量。严格控制取用地下水。取用地表水不得挤占生态用水、生活用水和农业用水。按照“清污分流、雨污分流、分类收集、分质处理”原则,设立完善的废水收集、处理系统。第一类污染物排放浓度在车间或车间处理设施排放口达标;实验室废水、动物房废水等含有药物活性
成份的废水,应单独收集并进行灭菌、灭活预处理;毒性大、难降解及高含盐等废水应单独收集、处理后,再与其他废水一并进入污水处理系统处理。
依托公共污水处理系统的项目,在厂内进行预处理,常规污染物和特征污染物排放应满足相应排放标准和公共污水处理系统纳管要求。直排外环境的废水须满足国家和地方相关排放标准要求。
第七条 优化生产设备选型,密闭输送物料,采取有效措施收集并处理车间产生的无组织废气。发酵和消毒尾气、干燥废气、反应釜(罐)排气等有组织废气经处理后,污染物排放须满足相应国家和地方排放标准要求。对于挥发性有机物(VOCs)排放量较大的项目,应根据国家 VOCs 治理技术及管理要求,采取有效措施减少 VOCs 排放。动物房应封闭,设置集中通风、除臭设施。产生恶臭的生产车间应设置除臭设施,恶臭污染物满足《恶臭污染物排放标准》(GB14554)要求。
第八条 按照“减量化、资源化、无害化”的原则,对固体废物进行处理处置。固体废物贮存、处置设施、场所须满足《一般工业固体废物贮存、处置场污染控制标准》(GB18599)、《危险废物贮存污染控制标准》(GB18597)及其修改单和《危险废物焚烧污染控制标准》(GB18484)的有关要求。含有药物活性成份的污泥,须进行灭活预处理。中药渣按一般工业固体废物处置。对未明确是否具有危险特性的动植物提取残渣、制药污水处理产生的污泥等,应进行危险废物鉴别,在鉴别结论出来之前暂按危险废物管理。
第九条 有效防范对土壤和地下水环境的不利影响。根据环境保护目标的敏感程度、水文地质条件采取分区防渗措施,制定有效的地下水监控和应急方案。在厂区与下游饮用水水源地之间设置观测井,并定期实施监测、及时预警,保障饮用水水源地安全。
第十条 优化厂区平面布置,优先选用低噪声设备,高噪声设备采取隔声、消声、减振等降噪措施,厂界噪声满足《工业企业厂界环境噪声排放标准》(GB12348)要求。
第十一条 重大环境风险源合理布局,提出了合理有效的环境风险防范措施。车间、罐区、库房等区域因地制宜地设置容积合理的事故池,确保事故废水有效收集和妥善处理。提出了突发环境事件应急预案编制要求,制定有效的环境风险管理制度,合理配置环境风险防控及应对处置能力,与当地人民政府和相关部门以及周边企业、园区相衔接,建立区域突发环境事件应急联动机制。
第十二条 对生物生化制品类企业,废水、废气及固体废物的处置应考虑生物安全性因素。
存在生物安全性风险的抗生素制药废水,应进行预处理以破坏抗生素分子结构。通过高效过滤器控制颗粒物排放,减少生物气溶胶可能带来的风险。涉及生物安全性风险的固体废物应按照危险废物进行无害化处置。
第十三条 改、扩建项目应全面梳理现有工程存在的环保问题并明确限期整改要求,相关依托工程需进一步优化的,应提出“以新带老”方案。对搬迁项目的原厂址土壤和地下水进行污染识别,提出开展污染调查、风险评估及环境修复建议。
第十四条 关注特征污染物的累积环境影响。环境质量现状满足环境功能区要求的区域,项目实施后环境质量仍满足功能区要求。
环境质量现状不能满足环境功能区要求的区域,进一步强化项目污染防治措施,提出有效的区域污染物削减措施,改善区域环境质量。
合理设置环境防护距离,环境防护距离内不得设置居民区、学校、医院等环境敏感目标。
第十五条 提出了项目实施后的环境管理要求,制定施工期和运营期污染物排放状况及其对周边环境质量的自行监测计划,明确网点布设、监测因子、监测频次和信息公开等要求。按照环境监测管理规定和技术规范要求设置永久采样口、采样测试平台,按规范设置污染物排放口、固体废物贮存(处置)场,安装污染物排放连续自动监控设备并与环保部门联网。
第十六条 按相关规定开展了信息公开和公众参与。
第十七条 环境影响评价文件编制规范,符合资质管理规定和环评技术标准要求。
附件 6
水利建设项目(引调水工程)环境影响评价文件审 批 原 则
(试 行)
第一条 本原则适用于引调水工程环境影响评价文件的审批,其他供水工程及灌溉工程等可参照执行。引调水工程一般由取水枢纽、输水建筑物、控制建筑物、交叉建筑物、调蓄水库以及末端配套工程等组成,空间上一般分为调出区、输水线路区和受水区。
第二条 项目符合资源与环境保护相关法律法规和政策,与主体功能区规划、生态功能区划等相协调,开发任务、供水范围及对象、调水规模、选址选线等工程主要内容总体满足流域综合规划、水资源综合规划、水资源开发利用(含供水)规划、工程规划、流域水污染防治规划、流域生态保护规划等相关规划、规划环评及审查意见要求。
项目符合“先节水后调水、先治污后通水、先环保后用水”原则,与水资源开发利用及区域用水总量控制、用水效率控制、水(环境)功能区限制纳污控制等相协调。充分考虑调出区经济社会发展和生态环境用水需求,调水量不得超出调出区水资源利用上限,受水区水资源配置与区域水资源水环境承载能力相适应。
第三条 工程选址选线、施工布置和水库淹没原则上不得占用自然保护区、风景名胜区、生态保护红线等敏感区内法律法规禁止占用的区域和已明确作为栖息地保护区域,并与饮用水水源保护区的有关保护要求相协调。
第四条 项目调水和水库调蓄造成调出区取水枢纽下游水量减少和水文情势改变且带来不利影响的,在统筹考虑满足下游河道水生生态、水环境、景观、湿地等生态环境用水及生产、生活用水需求的基础上,提出了调水总量和过程控、输水线路或末端调蓄能力保障、生态流量泄放、生态(联合)调度等措,明确了生态流量泄放和在线监测设施以及管理措施等内容。针对水库下泄或调出低温水、泄洪造成的气体过饱和等导致的不利生态环境影响,提出了分层取水、优化泄洪形式或调度方式、管理等措施。根据水质管理目标要求,提出了水源区污染源治理、库底环境清理、污水处理等水质保障措施;兼顾城乡生活供水任务的,还提出了划定饮用水水源保护区、设置隔离防护带等措施。
第五条 根据输水线路水环境保护需求,提出了划定饮用水水源保护区、源头治理、截污导流、河道清淤或建设隔离带等措施,保障输水水质达标。输水河湖具有航运、旅游等其他功能且可能对水质安全带来不利影响的,提出了不得影响输水水质的港口码头选址建设要求、制定限制或禁止运输的货物种类目录、船舶污染防治等水污染防范措施。
第六条 受水区水污染治理以改善水环境质量为目标,遵循“增水不增污”或“增水减污”原则,并有经相关地方人民政府认可的水污染防治相关规划作为支撑。
第七条 项目建设可能造成水库和输水沿线周边地下水位变化,引起土壤潜育化、沼泽化、盐碱化、沙化或植被退化演替等次生生态影响的,提出了封堵、导排、防护等针对性措施。
第八条 项目对鱼类等水生生物的生境、物种多样性及资源量等造成不利影响的,提出了优化工程设计及调度、栖息地保护、水生生物通道恢复、增殖放流、拦鱼等措施。栖息地保护措施包括干(支)流生境保留、生境修复(或重建)等,采用生境保留的应明确河段范围及保护措施。水生生物通道恢复措施包括鱼道、升鱼机、集运鱼系统等,在必要的水工模型试验基础上,明确了过鱼对象、主要参数、运行要求等,且满足可研阶段设计深度要求。鱼类增殖
放流措施应明确增殖站地点、增殖放流对象、放流规模、放流地点等。
第九条 项目对珍稀濒危和重点保护野生动、植物及其生境造成影响的,提出了优化工程布置和调度运行方案、合理安排工期、应急救护、建设或保留动物通道、移栽、就地保护或再造类似生境等避让、减缓和补偿措施。项目涉及风景名胜区等环境敏感区并对景观产生影响的,提出了工程方案优化、景观塑造等措施。
第十条 项目施工组织方案具有环境合理性,对料场、弃土(渣)场等施工场地提出了水土流失防治和施工迹地生态恢复等措施。根据环境保护相关标准和要求,对施工期各类废(污)水、废气、噪声、固体废物等提出防治或处置措施。
第十一条 项目移民安置涉及的农业土地开垦、移民安置区建设、企业迁建、专业项目改复建工程等,其建设方式和选址具有环境合理性,对环境造成不利影响的,提出了生态保护、污水处理与垃圾处置等措施。针对城(集)镇迁建及配套的重大环保基础设施建设、重要交通和水利工程改复建、污染型企业迁建等重大移民安置专项工程,依法提出了单独开展环境影响评价要求。
第十二条 项目存在水污染、富营养化或外来物种入侵等环境风险的,提出了针对性风险防范措施和环境应急预案编制、与地方人民政府及其相关部门和受影响单位建立应急联动机制的要求。
第十三条 改、扩建项目应在全面梳理与项目有关的现有工程环境问题基础上,提出了“以新带老”措施。
第十四条 按相关导则及规定要求,制定了水环境、生态、土壤、大气、噪声等环境监测计划,明确了监测网点、因子、频次等有关要求,提出了根据监测评估结果开展环境影响后评价或优化环境保护措施的要求。根据需要和相关规定,提出了环境保护设计、环境监理、开展科学研究等环境管理要求和相关保障措施。
第十五条 对环境保护措施进行了深入论证,具有明确的责任主体、投资、时间节点和预期效果等,确保科学有效、安全可行、绿色协调。
第十六条 按相关规定开展了信息公开和公众参与。
第十七条 环境影响评价文件编制规范,符合资质管理规定和环评技术标准要求。
附件 7
航道建设项目环境影响评价文件审批原则
(试 行)
第一条 本原则适用于江河(含人工运河)、湖泊、沿海港区航道疏浚、整治等建设项目环境影响评价文件的审批,不包括航运(电)枢纽及通航建筑物。
第二条 项目符合环境保护相关法律法规和政策要求,与流域生态保护规划、航道规划或港口总体规划等相关规划、规划环评及审查意见要求相协调。
第三条 工程布局、施工布置原则上不占用自然保护区、风景名胜区、生态保护红线等敏感区内法律法规明令禁止占用区域,与饮用水水源保护区要求相协调。开放水域现有航道与相关保护区域重叠的,在统筹考虑工程实施与环境保护关系的基础上,严格按照生态环境保护要求,依法科学论证。
第四条 项目疏浚、抛石、沉排、吹填、切滩、抛泥等涉水作业对水质造成不利影响的,提出了优化工程施工方案、工艺或时序及各施工环节悬浮物控制措施。内河航道整治、沿海港区航道导堤等工程构筑物改变水文情势、冲淤条件,影响取水功能或造成水体交换、水污染物扩散能力降低且明显影响区域水质的,提出了工程优化调整措施。疏浚物优先用于陆域吹填或综合利用,属危险废物的,提出安全有效处置方案。施工船舶污水交有资质单位处置,不得直接排入水体。
第五条 按照“避让、减缓、补偿”原则提出了生态保护措施。
项目实施丁坝、顺坝、锁坝、切滩、炸礁等工程,对鱼类等水生生物的重要洄游通道及“三场”等生境、物种多样性及资源量等造成不利影响的,提出了优化工程设计和施工方案、施工爆破噪声控制、施工期监测、驱赶、救助及科学研究等水生生物保护措施。造成生境破坏和水生生物资源损失的,提出了明确的生境修复或再造、生态护坡(滩)、增殖放流等生态保护和恢复措施。对于涉及水生哺乳动物、中华鲟等水生保护动物重要栖息水域的,提出了加强船舶航行控制、减小航速等措施。
第六条 项目施工布置具有环境合理性,对施工场地提出了防治水土流失和施工迹地生态恢复等措施。对施工期各类废(污)水、废气、噪声、固体废物等,提出了符合环境保护相关标准和要求的防治或处置措施。
第七条 项目存在船舶溢油等环境风险的,提出了针对性风险防范措施和环境应急预案编制、与地方人民政府相关部门和受影响单位建立应急联动机制的要求。
第八条 改、扩建项目应在全面梳理与项目有关的现有工程环境问题基础上,提出“以新带老”措施。
第九条 制定了施工期和运营期水生生态、水环境等环境监测计划,明确了监测网点、因子、频次等有关要求,重点监测珍稀保护鱼类、水生哺乳动物和水质等。提出了根据监测评估结果开展环境影响后评价或优化环境保护措施的要求。根据需要和相关规定,提出了环境保护设计、开展相关科学研究等环境管理要求和相关保障措施。
第十条 对环境保护措施进行了深入论证,有明确的责任主体、投资、时间节点和预期效果等,确保科学有效、安全可行、绿色协调。
第十一条 按相关规定开展了信息公开和公众参与。
第十二条 环境影响评价文件编制规范,符合资质管理规定和环评技术标准要求。
来源:环保部 中介之家

顶置环保人微信公众号的方法:
1打开环保人:点击右上角那个头像,如下图

2打开之后,你点击右边灰色置顶公众号这个标志(Android和iOS都可以),如下图:

3成功置顶环保人公众号之后,灰色标志会变成绿色,如下图:

4好处
不必再去满屏的小红点中寻找环保人,可以节约时间



