点击上方蓝字关注我们

想对博专的实力了解更多吗?
欢迎戳戳以下链接 !!
内地学生报考香港高考DSE
将于2021年10月7日截止!
欢迎点击以下文章喔!


看到标题的小伙伴们不用怀疑你的眼睛,香港真的推出了「免公开考试直接保录八大」这个计划!只要你有香港身份,而且在香港的中学里面就读就有机会做那两位「被选中的小孩」!

今天区老师就来介绍一下这个最新的「学校推荐直接录取计划」是什么东西吧!

教育局最近官宣,将于2022/23学年推出「学校推荐直接录取计划」,让具特殊才华而未能在香港中学文凭试(HKDSE)全面评核的学生,透过中学推荐,获本地八间教资会资助大学考虑直接录取。计划完全不考虑文凭试成绩,但各院校会自订学术或非学术要求。有意参与的学生必须为2022年应考文凭试的中六学生,并获得学校推荐。提名期为今年10月6日至12月8日。

本地学生是什么概念?
区老师,“本地学生”是不是要拥有香港永居身份的学生才算“本地学生”呢?
有以上想法的学生家长们就错了哦。实际上,按教育局就「本地学生的定义」,持有以下证件的学生均被视为「本地学生」:

简单而言,父母通过读书移民 - 【就读(获准在香港颁授学位的院校修读全日制本地学士学位或研究生课程)】、专才移民、优才移民等方式获得香港身份后,子女以受养人身份来港入读香港本地院校均被视为香港“本地学生”。
所以家长们,不妨趁早为孩子规划一个香港身份。在孩子上小学六年级之前就给孩子把香港身份拿到手,那孩子之后参加DSE考试,还可以凭港籍生身份参加内地免试招生计划,以DSE成绩直接申请入读内地127所高校,当中不乏清华、北大、上海交大、复旦等985/211高校。关键是内地高校招收DSE港籍考生的门槛比较低,且还特别设有「校长推荐计划」,该计划名额是每间中学8个。

共141课程参与 包括抢手神科

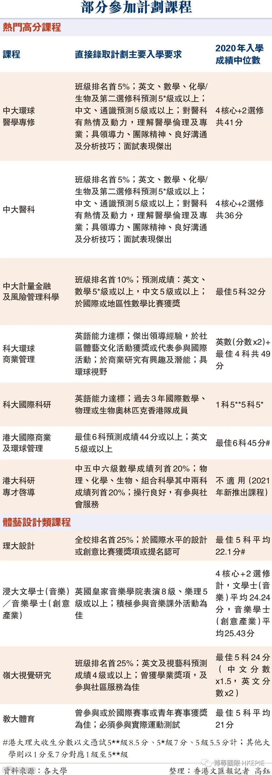
教育局表示,计划是回应学校课程检讨专责小组的建议,透过全新的直接录取计划,提高大学收生的灵活度。八大合共提供141个资助课程予首届直接录取计划,并为个别课程订下与文凭试成绩无关的收生准则,各课程都不设直接录取的名额上限。

在141个课程中,以中大、港大、理大占最多,其中不乏医科、计量金融、环球商业管理等状元抢手「神科」,也有文科、社会科学、教育、体育等。不过,城大、教大、浸大都只提供约5个课程。
收生准则方面,虽然没有文凭试成绩要求,但部分课程对考生的「预计文凭试成绩」有要求。
以中大医科为例,就要求学生中五及中六上学期的班级名次为顶尖5%;英文、化学、生物成绩出色;预料于英文、化学、数学等科目的文凭试取得5*或以上的成绩;以及有领导才能等。

每中学两名额 仍须如期应试
资格方面,学生必须修读本地中学课程,并应考2022年文凭试,同时通过大学联合招生办法(JUPAS)报读大学。学生必须获得就读中学的推荐,并只可报读一个学士学位课程,而每所中学只能推荐两名学生。换言之,每年约有1,000名中六学生合乎资格参与计划。
学校提交提名后,相关大学为所有获推荐的学生安排面试,并于明年文凭试完成后,成绩公布前,向成功申请的学生发出「直接录取」通知。
学生必须在DSE成绩公布前,决定是否接受录取。如获直接录取,其JUPAS申请会被删除,也不会获其他课程录取。至于未能成功申请的学生,其JUPAS申请将获保留并继续处理。

100%保录,
签约保障,
一人读书,
全家拿香港身份


从申请到成功录取不足一个月


最省钱省时的香港移民

常见问题
1. 修读非本地中学课程,例如国际文凭课程(IB)或普通教育高级程度证书(GCE A Level)的本地学生,是否符合资格参与直接录取计划?
否。只有修读本地中学课程并参加文凭试的本地学生可获推荐参与直接录取计划。
2. 如获推荐参与直接录取计划的学生没有将所选取的直接录取计划指定课程包括在其JUPAS申请的 20 项课程选择之内,有关提名会否被处理?
否。部分大学亦可能要求学生将课程包括在Band A课程选择之内,视乎个别直接录取计划指定课程的具体入读要求。
3. 未获校长推荐的学生能否参与直接录取计划?
否。学生必须获校长推荐参加直接录取计划。
4. 计划有否为校长的提名设限制?
每间本地中学可推荐2名在个别学科/范畴具有特殊才华及兴趣的学生参与直接录取计划。每名获推荐的学生可报读一个参与计划的指定大学教育资助委员会资助学士学位课程。
5. 如何评估直接录取计划的申请?
大学已制定具体入学要求,亦会为所有获推荐的学生安排面试,以评估他们是否适合入读个别课程。大学亦会按需要安排笔试或应用评核。
6. 学生能否在文凭试成绩公布后才接受「直接录取」?
否。成功申请的学生必须在文凭试成绩公布前决定是否接受录取。学生一旦接受「直接录取」即具有约束力,不论其文凭试成绩如何,他将不会获其他课程考虑或录取;其 JUPAS 申请亦会自动从 JUPAS 系统中删除。
7. 若获推荐的学生拒绝接受「直接录取」,他们能否在文凭试成绩公布后提出重新接受录取?
否。获推荐的学生必须在文凭试成绩公布前决定是否接受「直接录取」。学生不能在拒绝后重新接受「直接录取」,而他们的 JUPAS 申请将获保留并继续处理。
欢迎点击以下文章
1. 公布!2022年内地研究生考生人数将突破400万 !来香港读研是你最好的选择!
2. 2021年香港留学内地生人数倍增!为什么会有这个现象?
3. 内地生升读香港本科五大方案,除了内地高考还有其他方法升读大学?
4. 2022春季入学研究生:周末上课,无需英文成绩,普通话教学,一年时间就能拿到研究生学位+香港身份,7月31日截止申請!
6. 全港唯一春季入学副学士课程,错过了就要多等半年了!香港伍伦贡学院了解一下!

成功案例


博专留学一条龙服务的终极意义在于
获得更多学生的成功录取!


早咨询+早规划+早准备+早申请=成功录取!


港澳及海外留学移民一条龙服务!


把握机会 拥抱希望 欢迎咨询 敬请预约!
扫描二维码获取
更多专家意见
博专区老师
点个在看你最好看

