点击上方蓝字关注我们

想对博专的实力了解更多吗?
欢迎戳戳以下链接 !!








香港都会大学
中国环保研究理学硕士(MSCCESF)
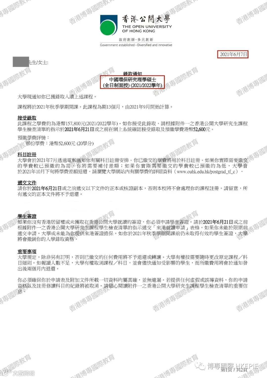
部分录取offer 展示
区老师已经为多名学生拿到中国环保研究理学硕士的录取通知。
修毕一年课程之后就可以留在香港发展,拿取香港身份了!
2022秋季入学截止报名时间
2022年2月28日

课程目标

职业前景
中国环保研究理学硕士课程的毕业生将可在大中华地区,尤其是在大湾区的政府机构,环保团体,顾问和私营机构等中找到各种就业机会。

香港这个地方,很多人都会说,香港有什么好,同属于中国去香港还要移民?究竟这个地方有什么福利,有什么值得吸引的地方。
现在就给大家讲解,究竟拥有一张香港永居居民身份,可以为你带来什么好处。

一、可申请香港护照
(含金量很高喔)
截止2021年11月,中国香港护照位列全球护照含金量排行榜第19名,免签或落地签国家及地区共170个。

获得香港永居身份证后即可申领香港护照。全世界一共233个国家和地区,香港护照可免签或落地签170个国家或地区,其中包括加拿大、芬兰、日本、法国、德国、冰岛、意大利、瑞典等多个国家,随时来一场说走就走的旅行!

二、拥有选举权

三、考香港公务员
公务员职位在香港少有的“钱多事少福利好”的工作,根据《基本法》第99条,只有永久居民才能受聘成为公务员。

四、15年免费义务教育
和世界承认的学历
香港实行12年义务教育(幼稚园3年+小学6年+初中3年+高中3年),学生每学期仅需缴纳书杂费便可就读香港公立中小学。
香港的学校一直沿用西方的教育模式,学校实施中英文双语教育。各大学府林立,其中香港大学、香港理工大学、香港中文大学等学府教育素质均得到世界公认。

五、国内名牌学校免试就读
相关链接:

六、医疗等社会福利

七、房屋权益

香港永居身份福利那么多,
你真的不心动吗?
想知道如何读书轻松移民香港吗?
心动不如行动,有兴趣的伙伴们快点扫码免费咨询区老师吧!

扫描二维码获取
更多专家意见
博专区老师
猜你喜欢以下文章
1. 公布!2022年内地研究生考生人数将突破400万 !来香港读研是你最好的选择!
2. 2021年香港留学内地生人数倍增!为什么会有这个现象?
3. 内地生升读香港本科五大方案,除了内地高考还有其他方法升读大学?
5. 剩最后一个月的时间申请了,全港唯一春季入学副学士课程了解一下!错过了就要多等半年了!
6. 国际生香港本科入学申请正式开始!别再拖拖拉拉了,快点申请吧!
7. 新生聚会完满结束!区老师再次欢迎各位初到港的小伙伴们!

成功案例


博专留学一条龙服务的终极意义在于
获得更多学生的成功录取!


早咨询+早规划+早准备+早申请=成功录取!


港澳及海外留学移民一条龙服务!


把握机会 拥抱希望 欢迎咨询 敬请预约!

