点击题目下方蓝字关注 环保人

长按图片·识别二维码关注

请您顶置本公众号,更易得到环保相关的内容(如何顶置本号见后)
欢迎长按识别以下二维码进入环保智库,该智库收藏了新司法解释等,可以查阅环评分类

危废处置去向不好找?超低排放和脱硫废水零排放太贵?VOCs治理咋弄?高浓废水咋处理?环评手续繁琐?自主验收怎么办?请加微信eprens

关于发布《排污许可证申请与核发技术规范 有色金属工业-汞冶炼》等七项国家环境保护标准的公告
为贯彻落实《中华人民共和国环境保护法》《中华人民共和国大气污染防治法》《中华人民共和国水污染防治法》等法律法规和《国务院办公厅关于印发控制污染物排放许可制实施方案的通知》(国办发〔2016〕81号),完善排污许可技术支撑体系,指导和规范有色金属工业-汞、镁、镍、钛、锡、钴、锑冶炼7个行业排污单位排污许可证申请与核发工作,现批准《排污许可证申请与核发技术规范 有色金属工业-汞冶炼》《排污许可证申请与核发技术规范 有色金属工业-镁冶炼》《排污许可证申请与核发技术规范 有色金属工业-镍冶炼》《排污许可证申请与核发技术规范 有色金属工业-钛冶炼》《排污许可证申请与核发技术规范 有色金属工业-锡冶炼》《排污许可证申请与核发技术规范 有色金属工业-钴冶炼》和《排污许可证申请与核发技术规范 有色金属工业-锑冶炼》为国家环境保护标准,并予发布。
标准名称、编号如下:
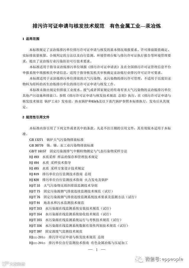
《排污许可证申请与核发技术规范 有色金属工业-汞冶炼》(HJ931-2017)
《排污许可证申请与核发技术规范 有色金属工业-镁冶炼》(HJ933-2017)
《排污许可证申请与核发技术规范 有色金属工业-镍冶炼》(HJ934-2017)
《排污许可证申请与核发技术规范 有色金属工业-钛冶炼》(HJ935-2017)
《排污许可证申请与核发技术规范 有色金属工业-锡冶炼》(HJ936-2017)
《排污许可证申请与核发技术规范 有色金属工业-钴冶炼》(HJ937-2017)
《排污许可证申请与核发技术规范 有色金属工业-锑冶炼》(HJ938-2017)
以上标准自发布之日起实施,由中国环境出版社出版,标准内容可在环境保护部网站(kjs.mep.gov.cn/hjbhbz/)查询。
特此公告。
环境保护部
2017年12月27日
抄送:各省、自治区、直辖市环境保护厅(局),新疆生产建设兵团环境保护局,环境保护部环境工程评估中心、环境标准研究所。
环境保护部办公厅2017年12月28日印发



请点击此处输入图片描述

请点击此处输入图片描述

请点击此处输入图片描述

请点击此处输入图片描述

请点击此处输入图片描述

请点击此处输入图片描述

请点击此处输入图片描述

请点击此处输入图片描述

请点击此处输入图片描述

请点击此处输入图片描述

请点击此处输入图片描述

请点击此处输入图片描述

请点击此处输入图片描述

请点击此处输入图片描述

请点击此处输入图片描述

请点击此处输入图片描述

请点击此处输入图片描述

请点击此处输入图片描述

请点击此处输入图片描述

请点击此处输入图片描述

请点击此处输入图片描述

请点击此处输入图片描述

请点击此处输入图片描述

请点击此处输入图片描述

请点击此处输入图片描述

请点击此处输入图片描述

请点击此处输入图片描述

请点击此处输入图片描述

请点击此处输入图片描述

请点击此处输入图片描述

请点击此处输入图片描述

请点击此处输入图片描述

请点击此处输入图片描述

请点击此处输入图片描述

请点击此处输入图片描述

请点击此处输入图片描述

请点击此处输入图片描述

请点击此处输入图片描述

请点击此处输入图片描述

请点击此处输入图片描述

请点击此处输入图片描述

请点击此处输入图片描述

请点击此处输入图片描述

请点击此处输入图片描述

请点击此处输入图片描述

请点击此处输入图片描述

请点击此处输入图片描述

请点击此处输入图片描述

请点击此处输入图片描述

其他详解阅读原文
来源:环保部

顶置环保人微信公众号的方法:
1打开环保人:点击右上角那个头像,如下图

2打开之后,你点击右边灰色置顶公众号这个标志(Android和iOS都可以),如下图:

3成功置顶环保人公众号之后,灰色标志会变成绿色,如下图:

4好处
不必再去满屏的小红点中寻找环保人,可以节约时间



