点击题目下方蓝字关注 环保人

长按图片·识别二维码关注

请您顶置本公众号,更易得到环保相关的内容(如何顶置本号见后)
欢迎长按识别以下二维码进入环保智库,该智库收藏了新司法解释等,可以查阅环评分类

危废处置去向不好找?超低排放和脱硫废水零排放太贵?VOCs治理咋弄?高浓废水咋处理?环评手续繁琐?自主验收怎么办?请加微信eprens
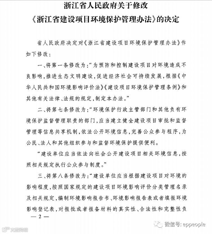
浙江省人民政府令 第364号
浙江省建设项目环境保护管理办法































来源:浙江人民政府

顶置环保人微信公众号的方法:
1打开环保人:点击右上角那个头像,如下图

2打开之后,你点击右边灰色置顶公众号这个标志(Android和iOS都可以),如下图:

3成功置顶环保人公众号之后,灰色标志会变成绿色,如下图:

4好处
不必再去满屏的小红点中寻找环保人,可以节约时间



