点击上方蓝字关注我们
HKEPIE
博专移民,全球服务;
成就未来,如此简单。
点击下方“文字链接”,查看更多博专移民获批个案
点击下方“二维码” 为您匹配 最适合您的移民方案

香港大学商学院2025年秋季入学的
申请程序已于近期开放!!
第一轮申请的截止日期为:
2024年8月24日, 中午12:00

港大商学院提前开放了这8个项目
申请时间:2024年8月16日~8月24日
-
会计学硕士 Master of Accounting -
气候治理与风险管理硕士 Master of Climate Governance and Risk Management -
经济学硕士 Master of Economics -
金融学硕士 Master of Finance -
金融科技金融学硕士 Master of Finance in Financial Technology -
环球管理学硕士 Master of Global Management -
商业分析理学硕士 MSc Business Analytics -
市场营销学理学硕士 MSc Marketing
1.会计学硕士

学制:全日制1年
学费:360,000港币/年
语言要求:雅思6.0(5.5)/ 托福80
申请要求:具有认可的学士学位或同等学历;
不强制要求提供GMAT/GRE,但具备良好GMAT/GRE成绩者优先。
2.经济学硕士

学制:全日制1年
学费:360,000港币/年
语言要求:雅思6.0(5.5)/ 托福80
申请要求:具有认可的学士学位或同等学历;
不强制要求提供GMAT/GRE,但具备良好GMAT/GRE成绩者优先。
3.金融学硕士

4.环球管理学硕士

学制:全日制1年
学费:390,000港币/年
语言要求:雅思6.0(5.5)/托福80
申请要求:具有认可的学士学位或同等学历;
不强制要求提供GMAT/GRE,但具备良好GMAT/GRE成绩者优先。
5.商业分析理学硕士

6.市场营销传理学硕士

7.气候治理与风险管理硕士

8.金融科技金融学硕士

目前申请香港身份最重要的是什么?
就是快!
所有红利和风口都是时效性的,
申请政策也在不断调整。
上一秒你还能申请,
下一秒增加细则后就失去了申请资格。

再读几篇
2、港府将检讨高才通计划,预计政策会有所收紧?有需要的客户要尽快申请!
3、香港商才计划|内地企业主/股东高管来港开公司就可以拿到香港身份!
5、香港投资者入境计划申请全攻略!申请资格及获许投资资产类别一览
6、香港身份对于不同持分者都有什么优势?如何透过香港优才计划申请香港身份?
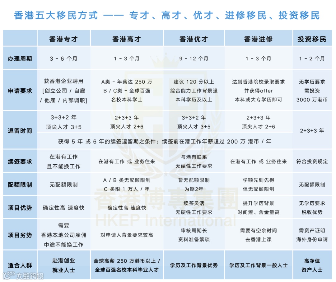
移民香港五大方式



看了这么多香港移民项目的资讯
想进一步身份规划的朋友,
可以添加区老师微信。
区老师、香港团队老师
为您提供最专业的移民服务!

博专区老师
微信号:Johnau618
扫码获取更多专业建议

可提供国内人士移民香港七年的服务
香港高才、优才、香港进修移民、
专才、创业计划、IANG 签证续签、
受养人签证、7 年永居身份规划
专注港澳海外名校升学
预科、副学士 2+2、本科、硕士、博士
中小幼教育、香港国际名校、
香港高考 DSE、OSSD 课程开设
英语或专业课一对一辅导、住宿安排
详情请扫码关注我们的公众号
也可以微信扫码咨询香港区老师



