点击上方蓝字关注我们

HKEPIE
欢迎点击下方链接
了解更多博专资讯

除了香港医生拥有丰厚的薪酬待遇,香港护士更是护理领域的 “香饽饽”
香港医疗行业面临着较为严重的医生缺口问题。据香港医务卫生局统计,每 1000 位香港居民中仅有 2 名医生,远低于其他发达国家和地区。

而根据香港食物环境卫生局发布报告,医生短缺现象会持续存在。
预计到2030年 和 2040年 ,香港将面临 1610名 和 1949名 医生的缺口!
从岗位来看,目前香港最缺的医生岗位主要是:眼科和儿科。
内地医生如何去香港工作
2021年,香港通过《2021年医生注册(修订)条例》,宣布持有认可医学资格、且符合条件的非香港本地培训医生可通过 特别注册途径 免试在香港公营医疗机构担任医生工作。
服务一定年限且表现称职,可正式注册在港执业。
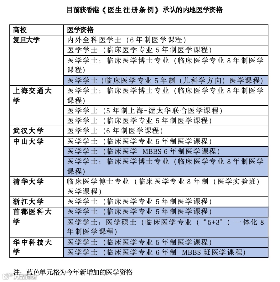
2024年,新增了首都医科大学、复旦大学、华中科技大学、中山大学四所内地顶尖高校的7项医学资格。
至此,内地已有8所大学的17项医学课程获得香港认可!
但这些获得香港政府承认的内地大学医学资格,有部分是专门为外国留学生开设的专业。
如复旦大学的6年制内外全科医学士专业、武汉大学的年制医学学士专业。
非本地医生去香港工作的条件
香港政府为了吸引不同背景的医生加入本地医疗体系,特别设立了灵活的特别注册途径。
这些途径针对的是那些已经在香港以外的地区注册并行医的医生,以及那些虽然拥有认可医学资格但尚未在香港注册的医生。
1.香港永居+认可医学资格
+已在其他地方注册行医
这种情况可以免去 LMCHK 执业资格试,通过 至少6年 的专科培训,并取得专科资格,然后以特别注册医生身份全职受雇公立医疗机构 至少5年 ,最后正式注册。
2.香港永久居民+认可医学资格
+没实习+没在其他地区注册行医
这种情况先要参加 LMCHK 执业资格试,然后完成实习并取得专科资格,以特别注册医生全职 受雇5年 ,最后正式注册。
3.无香港永居身份+认可医学资格
+已在其他地方注册行医+有专科资格
这种情况可以免去 LMCHK 职业资格试,以特别注册医生身份全职受雇公立医疗机构 至少5年 ,然后正式注册。
需要注意的是,专科资格必须得到香港的认可。
4.不限制身份+非认可医学资格
+足够临床经验
这种情况可以申请有限度注册,但前提是需要获得香港公立医疗机构聘用,并具备足够临床经验,然后以有限度注册医生身份服务至少5年,但服务期间只能从事基层健康护理工作,并在此期间获得香港认可的专科资格,之后可以衔接特别注册,再工作5年,最终获得正式注册。
要是以上4种情况都不符合,想赴港当医生,就只有一种途径。
就是考 LMCHK 职业资格试、实习、培训等流程,但这是个非常漫长的过程,特别是对已经有经验的医生来说。
再加上,LMCHK 职业资格试是非常难的考试,而且香港要求严格,任何一部分 连续5次不合格 ,将被禁止参加执业资格试。
想要通过这种方式去香港做医生不仅要耗费很长的时间,而且难度极大。

移民香港五大方式
香港医生薪酬待遇
根据特别注册招聘宣传,住院医生的起薪是每月7.5万港币,副顾问医生月薪是15.5万港币,算起来年薪已经超过百万。
考虑到香港高昂的生活成本,特别是房价,许多医疗机构为医生提供住房补贴,以减轻他们的生活压力。
香港医生享有的年假一般为25天起步,并且随着服务年限的增加而增加。
除了年假,医生还可以享受病假、产假、育儿假等其他假期。
医疗机构通常会为医生提供全面的医疗保险,覆盖范围广泛。医生还可以参与退休金计划,确保退休后的经济安全等等。
博专区老师
微信号:Johnau618
扫码获取更多专业建议
近期热门话题榜单
1. 【港大夏令营资讯】重磅!港大经管首届夏令营正式开放报名!本月24日截止!
2.2025港大(中学生)夏校项目已公布!初一至高三均可报名!
3.2025 三大人才计划,迎来新一轮调整!全面解读官方续签条件!!
5.2025 年国际生申请门槛大幅提高!25 Fall 国际生申请香港大学指南!!

可提供国内人士移民香港七年的服务
香港高才、优才、专才、进修移民、
香港投资移民、IANG 签证续签、
受养人签证、7年永居身份规划
专注港澳海外名校升学
副学士 2+2、本科、硕士、博士
中小幼教育、香港国际名校、
香港高考 DSE、OSSD 课程开设
英语或专业课一对一辅导、住宿安排
详情请扫码关注我们的公众号
也可以微信扫码咨询香港区老师


