点击上方蓝字关注我们

HKEPIE
欢迎点击下方链接
了解更多博专资讯
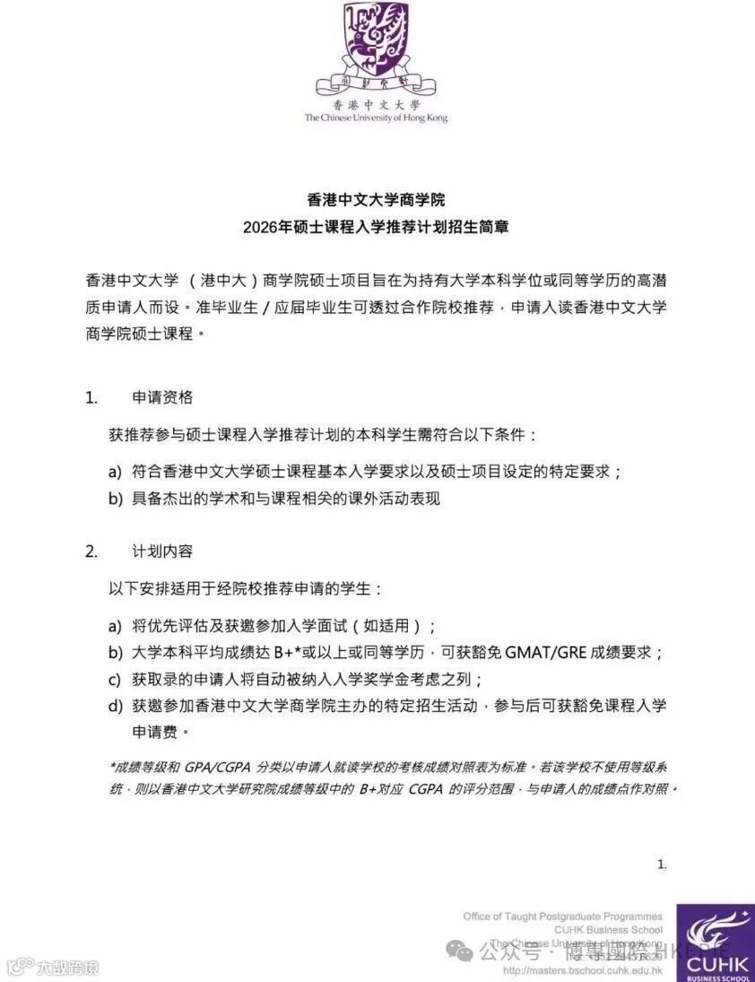
香港中文大学“超提前批”
香港中文大学
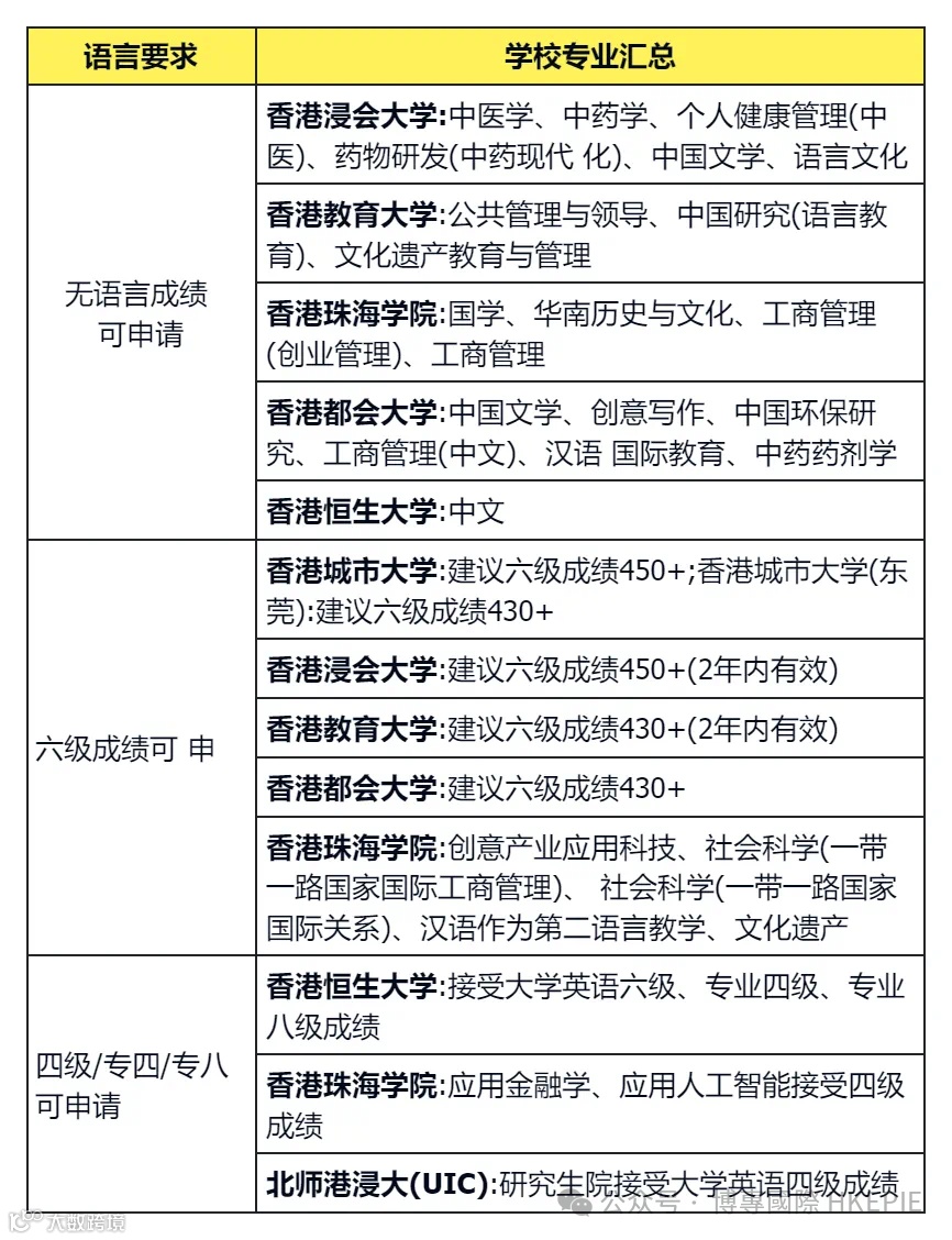
其它港校提前批项目
-
顶尖学术资源:涵盖统计与精算、AI与机器学习、计算机视觉、量子计算等多元领域,导师团队均为国际知名学者。
-
丰厚奖学金:所有成功申请者,将在学习期间(博士研究4年,哲学硕士研究2年)获得每年 225,120港元 的奖学金。此外,每年还有 13,500港元 的会议及研究相关旅行津贴。
-
申请时间:2025年3月15日至2025年5月1日 -
申请截止时间:2025年5月1日晚上11:59 -
面试时间:2025年5月中旬 -
入学时间:2026年9月1日
为什么港硕申请这么卷?
1.香港留学生红利
2.国际形势影响,香港留学政策利好
3.一年制硕士性价比更高
当下,就业不景气,很多同学选择把目光停留到考公、考编上,为了稳定,这点非常合理。而一年制硕士这两年对于想要考公、考编的同学来说,性价比太高了,不仅解决了学历问题,提高了竞争力,还缩短了内地读研的时间,并且相比于内地考研,靠的是考试的难度操作来说,申请无论从哪个角度都具有超高的优势。
重磅官宣!
博专与香港Thei合作招生!
END
BACKPACK
香港硕士精选offer
25 Fall 就要截止了!
区老师香港团队老师
为您/孩子提供最专业的
留学移民服务!
博专区老师
微信号:Johnau618
扫码获取更多建议

