今天是4月23日,
世界读书日。
越来越多的科技手段让我们眼前充斥着无法沉淀的信息。
便捷了,却迷失了。
我们发现,
手指翻阅纸张的温度,
鼻尖轻触墨香的瞬间,
仍是心灵不可或缺的补给。
惟愿我们能够再次捧起书本,
细细品读。
不为其他,
只为遇见一个更好的自己。
“第九届文津图书奖”获奖图书:
1、大数据时代:生活、工作与思维的大变革;

2、陈独秀全传;
3、独立知识分子;
4、爱的历史;
5、工厂女孩;
6、自然笔记: 开启奇妙的自然探索之旅;
7、信息简史;
8、创新的启示:关于百年科技创新的若干思考;
9、爱哭鬼小隼;
10、老鼠养了一只猫
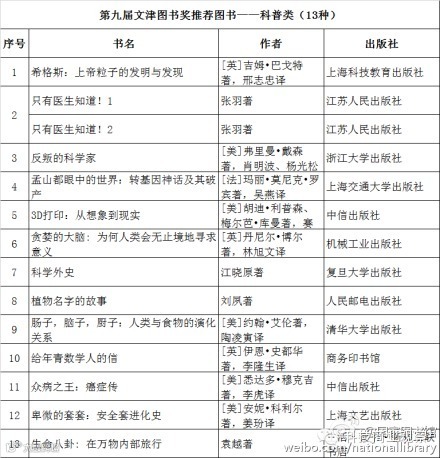
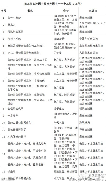
第九届国家图书馆文津图书奖推荐图书书单:
社科类推荐图书24种,科普类推荐图书13种,少儿类推荐图书15种。(见下图)



----------------------------------
欲了解更多中国技术交易所相关动态及科技商业情报,
请关注微信订阅号“科技商业观察”(微信号:ctex2013)

----------------------------
新浪官方微博:
@中国技术交易所(weibo.com/ctex)
新浪博客:
http://blog.sina.com.cn/zhongjisuo
官方网站:
www.ctex.cn
-------------------------
查看《CTEX情报分析师》,请点击进入中国技术交易所官方网站知识资源中心:
http://www.ctex.cn/article/zjzk/
投稿及新媒体合作:
lzhang@ctex.cn

