首先点击题目下方蓝字关注 环保人

长按图片·识别二维码关注
请您顶置本公众号,更易得到环保相关的内容(如何顶置本号见后)
环保之家论坛免费为企事业单位提供验收公示和环评公示,专人对接,热线电话15356135656

| 标题 | 关于生物质成型颗粒是否属于高污染燃料 |
| 内容 | 尊敬的厅长:您好! 请问生物质成型颗粒是否属于高污染燃料?如果不是,生物质成型颗粒是不是可再生能源? |
| 附件 | |
| 办件编号 | HBT0120180100057 |
| 提交时间 | 2018-01-04 16:51:17 |
受理回复
| 处理状态 | 处理完毕 |
| 回复日期 | 2018-03-13 11:03 |
| 内容回复 |
信访人向《厅长信箱》写信,咨询生物质成型颗粒是否 属于高污染燃料?如果不是,生物质成型颗粒是不是可再生能源? 环境保护部《关于发布<高污染燃料目录>的通知》(国 环规大气〔2017〕2号)和环境保护部办公厅《关于界定生 物质成型燃料类型有关意见的复函》(环办函〔2014〕1207 号)中,对信访人咨询的问题进行了明确规定,信访人可在 环境保护部网站上查阅,网址: http://www.mep.gov.cn/gkmi/hbb/gfxwj/201704/:20170401 409216htm; http://www.mep.gov.cn/gkmi/hbb/bgth/201409/:20140926 289589htm 1月29日,我厅与信访人进行了联系,向其说明了相关 情况。 |
来源:江苏环保厅 网址:http://hbt.jiangsu.gov.cn/jact/front/mailpubdetail.do?transactId=10600&sysid=142

网址:http://www.mep.gov.cn/gkml/hbb/gfxwj/201704/t20170401_409216.htm
规范性文件
国环规大气[2017]2号
关于发布《高污染燃料目录》的通知
各省、自治区、直辖市环境保护厅(局),新疆生产建设兵团环境保护局:
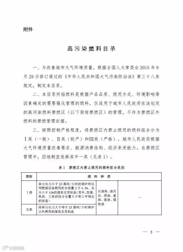
为改善城市大气环境质量,根据全国人大常委会2015年8月29日修订通过的《中华人民共和国大气污染防治法》第三十八条规定,我部组织编制了《高污染燃料目录》(见附件),现予发布。本目录自发布之日起实施。原国家环境保护总局2001年发布的《关于划分高污染燃料的规定》(环发〔2001〕37号)同时废止。
附件:高污染燃料目录
环境保护部
2017年3月27日
环境保护部办公厅2017年3月28日印发
环境保护部印发《高污染燃料目录》
为改善城市大气环境质量,根据全国人大常委会2015年8月29日修订通过的《中华人民共和国大气污染防治法》第三十八条规定,环境保护部近日印发《高污染燃料目录》(以下简称《目录》)。
《目录》指出,目录所指燃料是根据产品品质、燃用方式、环境影响等因素确定的需要强化管理的燃料。目录规定的是生产和生活使用的煤炭及其制品(包括原煤、散煤、煤矸石、煤泥、水煤浆、型煤、焦炭、兰炭等)、油类等常规燃料。工业废弃物和垃圾、农林剩余物、餐饮业使用的木炭等辅助性燃料均不属于目录管控范围。
《目录》明确,按照控制严格程度,将禁燃区内禁止燃用的燃料组合分为I类(一般)、Ⅱ类(较严)和Ⅲ类(严格)。对于石油焦、油页岩、原油、重油、渣油、煤焦油,由于其直接燃烧后对城市大气环境污染比较严重,目录中的Ⅰ类、Ⅱ类和Ш类均将其纳入管控范围。对于煤炭及其制品,考虑到目前我国城市能源消耗仍然以煤炭为主,将煤炭及其制品划分为严格程度不同的三类进行管控。对于生物质成型燃料,仅在第Ш类最严格的管控要求下,对生物质成型燃料的燃用方式进行了规范,即要求必须在配置袋式除尘器等高效除尘设施的生物质成型燃料专用锅炉中燃烧。
《目录》强调,根据《大气污染防治法》,高污染燃料的目录由国务院环境保护主管部门确定,本目录仅适用于城市人民政府依法划定的高污染燃料禁燃区的管理,不作为禁燃区外燃料的禁燃管理或其他管理依据。
《目录》要求,城市人民政府根据大气环境质量改善要求、能源消费结构、经济承受能力,本着实事求是的原则在城市区域内划定禁燃区时,因地制宜选择其中一类,做到量力而行,稳步推进。城市人民政府在禁燃区管理中,要充分发挥目录的作用,从改进城市能源结构入手,大力推广清洁能源的生产和使用。并且在条件允许的情况下,逐步扩大禁燃区的面积。
下一步,环境保护部将指导各城市做好修制订高污染燃料禁燃区的划定和管理规定等相关工作,切实发挥《目录》在改善城市大气环境质量中的作用。
http://www.mep.gov.cn/gkml/sthjbgw/qt/201704/t20170402_409277.htm

http://www.mep.gov.cn/gkml/sthjbgw/qt/201704/t20170402_409279.htm

环境保护部大气环境管理司负责人就《高污染燃料目录》答记者问
来源:环境保护部
环境保护部近日发布《高污染燃料目录》(以下简称《目录》),旨在控制城市中某些区域(即依法划定的高污染燃料禁燃区)燃用高污染燃料,改善城市大气环境质量,保障人民群众身体健康。环境保护部大气环境管理司司长刘炳江就有关问题回答了记者提问。
问:《目录》出台的背景是什么?
答:为落实当时《大气污染防治法》的相关要求,早在2001年,我部(当时是国家环境保护总局)就发布了《关于划分高污染燃料的规定》(环发〔2001〕37号),是当时环境保护重点城市高污染燃料禁燃区管理的依据,对城市大气环境质量改善起到了积极的作用。
近十几年来,我国城市规模与布局、能源结构与供给、能源利用方式与效率、城市居民生活水平都有了显著的变化。不论是高污染燃料种类划分,还是适用范围,环发〔2001〕37号文件都已经不能满足新形势下城市大气环境管理工作的要求,亟待修订。
2015年8月全国人大常务委员会第二次修订通过的《大气污染防治法》第三十八条规定,“城市人民政府可以划定并公布高污染燃料禁燃区,并根据大气环境质量改善要求,逐步扩大高污染燃料禁燃区范围”,并明确提出“高污染燃料的目录由国务院环境保护主管部门确定”。编制目录是落实新修订《大气污染防治法》规定的法定要求,也是城市人民政府在新形势下制(修)订高污染燃料禁燃区管理的前提和依据。
问:《目录》主要有哪些特点?
答:此次出台的目录具有很强的可操作性。它是综合考虑燃料品质、燃用方式和环境影响,将燃料分类分级,形成禁燃区内禁止使用的燃料组合,而不是简单搞一刀切的清单式目录。因为我国幅员辽阔,不论是北京、上海、兰州还是中小城市,它们的大气环境质量现状和改善目标、清洁能源供给量、经济承受能力都是不同的。此外不同燃料必须和其利用方式和治污设施综合分析才能客观评价其对环境的影响。目录作为划定和管理禁燃区的基础和依据,必须适用于全国所有城市,才能真正落地,分类分级的做法可以很好地满足这一要求。
突出重点、明确定位是目录的另外一个显著特点。此次目录规定的是生产和生活使用的煤炭及其制品、油类等常规燃料。工业废弃物和垃圾、农林剩余物、餐饮业使用的木炭等辅助性燃料均不属于目录管控范围。目录仅适用于城市人民政府依法划定的高污染燃料禁燃区的管理,不作为禁燃区外燃料的禁燃管理或其他管理依据。
今后随着燃料品质的提高、燃用方式的改进以及环境管理的需要,目录也将会根据实际情况适时进行修订和更新。
问:《目录》的主要内容有哪些?
答:按照控制严格程度,目录将禁燃区内禁止使用的燃料组合分为三类,Ⅰ类的管控程度一般,Ⅱ类较严,Ш类最为严格。城市人民政府在禁燃区管理中,因地制宜选择其中一类。
对于石油焦、油页岩、原油、重油、渣油、煤焦油,由于其直接燃烧后对城市大气环境污染比较严重,目录中的Ⅰ类、Ⅱ类和Ш类均将其纳入管控范围。对于煤炭及其制品,考虑到目前我国城市能源消耗仍然以煤炭为主,在能源结构短期内无法根本改变的情况下,推行煤炭的清洁利用和规模化燃用是当前改善城市大气环境质量行之有效的手段。因此,综合考虑产品品质和燃用方式,我们将煤炭及其制品划分为严格程度不同的三类进行管控。
第Ⅰ类,考虑到中西部地区部分城市煤炭使用还存在规模化水平不高的现象,从鼓励煤炭清洁利用角度,提出单台出力小于20蒸吨/小时的锅炉和民用燃煤设备燃用的含硫量大于0.5%、灰分大于10%的煤炭纳入禁燃范围。其中,型煤、焦炭、兰炭的挥发分含量不能大于12%、5%和10%,对型煤的灰分含量没有要求。
第Ⅱ类,从提高煤炭规模化燃用水平的角度,提出除单台出力大于等于20蒸吨/小时锅炉以外燃用的煤炭纳入禁燃范围。煤炭的规模化燃用有利于采取综合治理措施达标排放,甚至达到超低排放,并且可以安装自动在线监测系统,便于实时监控。
第Ш类,像北京这样的大城市,在迫切想要改善城市大气环境质量的情况下,有较强的经济支撑能力和充足的清洁能源供给量,在城市禁燃区可以选择禁止燃用所有煤炭。
近年来,部分城市在燃煤锅炉改造过程中,由于天然气等清洁能源的供应和成本问题,开始选择使用生物质成型燃料来替代煤炭,且使用量在不断增加。生物质成型燃料属于可再生能源,我们鼓励使用,但在当前生物质成型燃料工业化标准体系尚未建立,缺乏设备、产品、工程技术标准和规范的情况下,燃用生物质成型燃料还存在不少问题。因此,我们在第Ш类最严格的管控要求下,对生物质成型燃料的燃用方式进行了规范,即要求必须在配置袋式除尘器等高效除尘设施的生物质成型燃料专用锅炉中燃烧。
这里要着重强调的是,对于生物质成型燃料,我们绝对不是要禁止或限制使用,相反在规范的燃用方式下,我们是鼓励发展的,目标就是要按照《生物质能发展“十三五”规划》要求,促进生物质成型燃料行业的健康有序发展。
问:各城市如何用好《目录》?
答:《大气污染防治法》第三十八条规定,城市人民政府是划定并公布高污染燃料禁燃区的责任主体。城市人民政府既是高污染燃料禁燃区的划定者,也是管理者。由于各个城市大气环境质量现状、改善目标、经济承受能力、清洁能源供给状况差异较大,城市人民政府应本着实事求是的原则在城市区域内划定禁燃区,因地制宜选择目录中的燃料组合,做到量力而行,稳步推进。
同时,在城市高污染燃料禁燃区管理中,要充分发挥目录的作用,从改进城市能源结构入手,大力推广清洁能源的生产和使用。并且在条件允许的情况下,逐步扩大禁燃区的面积。只有这样,才能真正改善我们城市的大气环境质量。
附:高污染燃料目录
表 1 禁燃区内禁止燃用的燃料组合类别
类别 |
燃 料 种 类 |
||
Ⅰ类 |
单台出力小于 20 蒸吨/小时的锅炉和民 用燃煤设备燃用的含硫量大于 0.5%、灰 分大于 10%的煤炭及其制品(其中,型煤、 焦炭、兰炭的组分含量大于表 2 中规定 的限值) |
石油焦、油页 岩、原油、重 油、渣油、煤 焦油 |
-- |
Ⅱ类 |
除单台出力大于等于 20 蒸吨/小时锅炉 以外燃用的煤炭及其制品 |
||
Ⅲ类 |
煤炭及其制品 |
非专用锅炉或未配置高效除 尘设施的专用锅炉燃用的生 物质成型燃料 |
表 2 部分煤炭制品的组分含量限值
燃料种类 |
含硫量(St,d) |
灰分(Ad) |
挥发分(Vdaf) |
型 煤 |
0.5% |
- |
12.0% |
焦 炭 |
0.5% |
10.0% |
5.0% |
兰 炭 |
0.5% |
10.0% |
10.0% |
(一)Ⅰ类
1.单台出力小于20蒸吨/小时的锅炉和民用燃煤设备燃用的含硫量大于 0.5%、灰分大于 10%的煤炭及其制品(其中,型煤、焦炭、兰炭的组分含量大于表2中规定的限值)。
2.石油焦、油页岩、原油、重油、渣油、煤焦油。
(二)Ⅱ类
1.除单台出力大于等于20 蒸吨/小时锅炉以外燃用的煤炭及其制品。
2.石油焦、油页岩、原油、重油、渣油、煤焦油。
(三)Ⅲ类
1.煤炭及其制品。
2.石油焦、油页岩、原油、重油、渣油、煤焦油。
3.非专用锅炉或未配置高效除尘设施的专用锅炉燃用的生物质成型燃料。
四、本目录规定的是生产和生活使用的煤炭及其制品(包括原煤、散煤、煤矸石、煤泥、煤粉、水煤浆、型煤、焦炭、兰炭等)、油类等常规燃料。
五、本目录由环境保护部负责解释。
六、本目录自发布之日起实施,原国家环境保护总局2001年发布的《关于划分高污染燃料的规定》(环发〔2001〕37号)同时废止。




| 环境保护部办公厅函 环办大气函[2017]749号 |
关于明确执行高污染燃料目录有关问题的复函
湖北省环境保护厅:
你厅《关于恳请明确执行高污染燃料目录有关问题的请示》(鄂环保文〔2017〕69号)收悉。经研究,函复如下:
2015年修订的《中华人民共和国大气污染防治法》第三十八条规定:“城市人民政府可以划定并公布高污染燃料禁燃区,并根据大气环境质量改善要求,逐步扩大高污染燃料禁燃区范围。高污染燃料的目录由国务院环境保护主管部门确定”。
我部于2017年3月28日印发《关于发布〈高污染燃料目录〉的通知》(国环规大气〔2017〕2号)。城市人民政府根据大气环境质量改善要求、能源消费结构、经济承受能力,可因地制宜选择《高污染燃料目录》中不同燃料组合类别(Ⅰ类、Ⅱ类和Ⅲ类),分区域合理划定不同类别的高污染燃料禁燃区。
特此函复。
环境保护部办公厅
2017年5月11日
抄送:其他各省、自治区、直辖市环境保护厅(局),新疆生产建设兵团环境保护局。
网址:http://www.mep.gov.cn/gkml/hbb/bgth/201705/t20170516_414106.htm

| 环境保护部办公厅函 环办函[2014]1207号 |
关于界定生物质成型燃料类型有关意见的复函
山东省环境保护厅:
你厅《关于界定成型生物质燃料类型有关问题的请示》(鲁环发〔2014〕110号)收悉。经研究,现函复如下:
一、根据《关于划分高污染燃料的规定》(环发〔2001〕37号),未将“生物质成型燃料”划分为高污染燃料。近年来,生物质成型燃料技术发展迅速,在使用专用锅炉并配套袋式除尘器的条件下,烟尘、二氧化硫和氮氧化物等污染物排放浓度较低,可以达到相关标准的限值要求。
二、生物质成型燃料在燃烧不完全或污染治理设施运行不正常的情况下,都有可能造成一定程度的空气污染。考虑到部分城市目前在燃煤锅炉清洁能源改造工作中存在的清洁能源保障不足问题,我部原则同意在使用专用锅炉并配套袋式除尘器的条件下,由城市政府结合本行政区实际情况决定是否允许生物质成型燃料在高污染燃料禁燃区内使用。
三、生物质成型燃料属于可再生能源,是一种较好的煤炭替代燃料。我部将与相关部门密切配合,进一步完善技术标准和政策法规,促进生物质燃料的推广使用。
特此函复。
环境保护部办公厅
2014年9月21日
抄送:其他各省、自治区、直辖市环境保护厅(局),环境保护部各环境保护督查中心。
网址:http://www.mep.gov.cn/gkml/hbb/bgth/201409/t20140926_289589.htm?COLLCC=325427721&
置环保人微信公众号的方法:
1打开环保人:点击右上角那个头像,如下图

2打开之后,你点击右边灰色置顶公众号这个标志(Android和iOS都可以),如下图:

3成功置顶环保人公众号之后,灰色标志会变成绿色,如下图:

4好处
不必再去满屏的小红点中寻找环保人,可以节约时间



