首先点击题目下方蓝字关注 环保人

长按图片·识别二维码关注
请您顶置本公众号,更易得到环保相关的内容(如何顶置本号见后)
环保之家论坛免费为企事业单位提供验收公示和环评公示,专人对接,热线电话15356135656

建设项目环境影响评价分类管理名录
2018-05-02
(2017年6月29日环境保护部令第44号公布 根据2018年4月28日公布的《关于修改<建设项目环境影响评价分类管理名录>部分内容的决定》修正)
第一条 为了实施建设项目环境影响评价分类管理,根据《中华人民共和国环境影响评价法》第十六条的规定,制定本名录。
第二条 根据建设项目特征和所在区域的环境敏感程度,综合考虑建设项目可能对环境产生的影响,对建设项目的环境影响评价实行分类管理。
建设单位应当按照本名录的规定,分别组织编制建设项目环境影响报告书、环境影响报告表或者填报环境影响登记表。
第三条 本名录所称环境敏感区是指依法设立的各级各类保护区域和对建设项目产生的环境影响特别敏感的区域,主要包括生态保护红线范围内或者其外的下列区域:
(一)自然保护区、风景名胜区、世界文化和自然遗产地、海洋特别保护区、饮用水水源保护区;
(二)基本农田保护区、基本草原、森林公园、地质公园、重要湿地、天然林、野生动物重要栖息地、重点保护野生植物生长繁殖地、重要水生生物的自然产卵场、索饵场、越冬场和洄游通道、天然渔场、水土流失重点防治区、沙化土地封禁保护区、封闭及半封闭海域;
(三)以居住、医疗卫生、文化教育、科研、行政办公等为主要功能的区域,以及文物保护单位。
第四条 建设单位应当严格按照本名录确定建设项目环境影响评价类别,不得擅自改变环境影响评价类别。
环境影响评价文件应当就建设项目对环境敏感区的影响作重点分析。
第五条 跨行业、复合型建设项目,其环境影响评价类别按其中单项等级最高的确定。
第六条 本名录未作规定的建设项目,其环境影响评价类别由省级生态环境主管部门根据建设项目的污染因子、生态影响因子特征及其所处环境的敏感性质和敏感程度提出建议,报生态环境部认定。
第七条 本名录由生态环境部负责解释,并适时修订公布。
第八条 本名录自2017年9月1日起施行。2015年4月9日公布的原《建设项目环境影响评价分类管理名录》(环境保护部令第33号)同时废止。
环评类别 项目类别 |
报告书 |
报告表 |
登记表 |
本栏目环境敏感区含义 |
|
一、畜牧业 |
|||||
1 |
畜禽养殖场、养殖小区 |
年出栏生猪5000头(其他畜禽种类折合猪的养殖规模)及以上;涉及环境敏感区的 |
/ |
其他 |
第三条(一)中的全部区域;第三条(三)中的全部区域 |
二、农副食品加工业 |
|||||
2 |
粮食及饲料加工 |
含发酵工艺的 |
年加工1万吨及以上的 |
其他 |
|
3 |
植物油加工 |
/ |
除单纯分装和调和外的 |
单纯分装或调和的 |
|
4 |
制糖、糖制品加工 |
原糖生产 |
其他(单纯分装的除外) |
单纯分装的 |
|
5 |
屠宰 |
年屠宰生猪10万头、肉牛1万头、肉羊15万只、禽类1000万只及以上 |
其他 |
/ |
|
6 |
肉禽类加工 |
/ |
年加工2万吨及以上 |
其他 |
|
7 |
水产品加工 |
/ |
鱼油提取及制品制造;年加工10万吨及以上的;涉及环境敏感区的 |
其他 |
第三条(一)中的全部区域;第三条(二)中的全部区域 |
8 |
淀粉、淀粉糖 |
含发酵工艺的 |
其他(单纯分装除外) |
单纯分装的 |
|
9 |
豆制品制造 |
/ |
除手工制作和单纯分装外的 |
手工制作或单纯分装的 |
|
10 |
蛋品加工 |
/ |
/ |
全部 |
|
三、食品制造业 |
|||||
11 |
方便食品制造 |
/ |
除手工制作和单纯分装外的 |
手工制作或单纯分装的 |
|
12 |
乳制品制造 |
/ |
除单纯分装外的 |
单纯分装的 |
|
13 |
调味品、发酵制品制造 |
含发酵工艺的味精、柠檬酸、赖氨酸制造 |
其他(单纯分装的除外) |
单纯分装的 |
|
14 |
盐加工 |
/ |
全部 |
/ |
|
15 |
饲料添加剂、食品添加剂制造 |
/ |
除单纯混合和分装外的 |
单纯混合或分装的 |
|
16 |
营养食品、保健食品、冷冻饮品、食用冰制造及其他食品制造 |
/ |
除手工制作和单纯分装外的 |
手工制作或单纯分装的 |
|
四、酒、饮料制造业 |
|||||
17 |
酒精饮料及酒类制造 |
有发酵工艺的(以水果或水果汁为原料年生产能力1000千升以下的除外) |
其他(单纯勾兑的除外) |
单纯勾兑的 |
|
18 |
果菜汁类及其他软饮料制造 |
/ |
除单纯调制外的 |
单纯调制的 |
|
五、烟草制品业 |
|||||
19 |
卷烟 |
/ |
全部 |
/ |
|
六、纺织业 |
|||||
20 |
纺织品制造 |
有洗毛、染整、脱胶工段的;产生缫丝废水、精炼废水的 |
其他(编织物及其制品制造除外) |
编织物及其制品制造 |
|
七、纺织服装、服饰业 |
|||||
21 |
服装制造 |
有湿法印花、染色、水洗工艺的 |
新建年加工100万件及以上 |
其他 |
|
八、皮革、毛皮、羽毛及其制品和制鞋业 |
|||||
22 |
皮革、毛皮、羽毛(绒)制品 |
制革、毛皮鞣制 |
其他 |
/ |
|
23 |
制鞋业 |
/ |
使用有机溶剂的 |
其他 |
|
九、木材加工和木、竹、藤、棕、草制品业 |
|||||
24 |
锯材、木片加工、木制品制造 |
有电镀或喷漆工艺且年用油性漆量(含稀释剂)10吨及以上的 |
其他 |
/ |
|
25 |
人造板制造 |
年产20万立方米及以上 |
其他 |
/ |
|
26 |
竹、藤、棕、草制品制造 |
有喷漆工艺且年用油性漆量(含稀释剂)10吨及以上的 |
有化学处理工艺的;有喷漆工艺且年用油性漆量(含稀释剂)10吨以下的,或使用水性漆的 |
其他 |
|
十、家具制造业 |
|||||
27 |
家具制造 |
有电镀或喷漆工艺且年用油性漆量(含稀释剂)10吨及以上的 |
其他 |
/ |
|
十一、造纸和纸制品业 |
|||||
28 |
纸浆、溶解浆、纤维浆等制造;造纸(含废纸造纸) |
全部 |
/ |
/ |
|
29 |
纸制品制造 |
/ |
有化学处理工艺的 |
其他 |
|
十二、印刷和记录媒介复制业 |
|||||
30 |
印刷厂;磁材料制品 |
/ |
全部 |
/ |
|
十三、文教、工美、体育和娱乐用品制造业 |
|||||
31 |
文教、体育、娱乐用品制造 |
/ |
全部 |
/ |
|
32 |
工艺品制造 |
有电镀或喷漆工艺且年用油性漆量(含稀释剂)10吨及以上的 |
有喷漆工艺且年用油性漆量(含稀释剂)10吨以下的,或使用水性漆的;有机加工的 |
其他 |
|
十四、石油加工、炼焦业 |
|||||
33 |
原油加工、天然气加工、油母页岩等提炼原油、煤制油、生物制油及其他石油制品 |
全部 |
/ |
/ |
|
34 |
煤化工(含煤炭液化、气化) |
全部 |
/ |
/ |
|
35 |
炼焦、煤炭热解、电石 |
全部 |
/ |
/ |
|
十五、化学原料和化学制品制造业 |
|||||
36 |
基本化学原料制造;农药制造;涂料、染料、颜料、油墨及其类似产品制造;合成材料制造;专用化学品制造;炸药、火工及焰火产品制造;水处理剂等制造 |
除单纯混合和分装外的 |
单纯混合或分装的 |
/ |
|
37 |
肥料制造 |
化学肥料(单纯混合和分装的除外) |
其他 |
/ |
|
38 |
半导体材料 |
全部 |
/ |
/ |
|
39 |
日用化学品制造 |
除单纯混合和分装外的 |
单纯混合或分装的 |
/ |
|
十六、医药制造业 |
|||||
40 |
化学药品制造;生物、生化制品制造 |
全部 |
/ |
/ |
|
41 |
单纯药品分装、复配 |
/ |
全部 |
/ |
|
42 |
中成药制造、中药饮片加工 |
有提炼工艺的 |
其他 |
/ |
|
43 |
卫生材料及医药用品制造 |
/ |
全部 |
/ |
|
十七、化学纤维制造业 |
|||||
44 |
化学纤维制造 |
除单纯纺丝外的 |
单纯纺丝 |
/ |
|
45 |
生物质纤维素乙醇生产 |
全部 |
/ |
/ |
|
十八、橡胶和塑料制品业 |
|||||
46 |
轮胎制造、再生橡胶制造、橡胶加工、橡胶制品制造及翻新 |
轮胎制造;有炼化及硫化工艺的 |
其他 |
/ |
|
47 |
塑料制品制造 |
人造革、发泡胶等涉及有毒原材料的;以再生塑料为原料的;有电镀或喷漆工艺且年用油性漆量(含稀释剂)10吨及以上的 |
其他 |
/ |
|
十九、非金属矿物制品业 |
|||||
48 |
水泥制造 |
全部 |
/ |
/ |
|
49 |
水泥粉磨站 |
/ |
全部 |
/ |
|
50 |
砼结构构件制造、商品混凝土加工 |
/ |
全部 |
/ |
|
51 |
石灰和石膏制造、石材加工、人造石制造、砖瓦制造 |
/ |
全部 |
/ |
|
52 |
玻璃及玻璃制品 |
平板玻璃制造 |
其他玻璃制造;以煤、油、天然气为燃料加热的玻璃制品制造 |
/ |
|
53 |
玻璃纤维及玻璃纤维增强塑料制品 |
/ |
全部 |
/ |
|
54 |
陶瓷制品 |
年产建筑陶瓷100万平方米及以上;年产卫生陶瓷150万件及以上;年产日用陶瓷250万件及以上 |
其他 |
/ |
|
55 |
耐火材料及其制品 |
石棉制品 |
其他 |
/ |
|
56 |
石墨及其他非金属矿物制品 |
含焙烧的石墨、碳素制品 |
其他 |
/ |
|
57 |
防水建筑材料制造、沥青搅拌站、干粉砂浆搅拌站 |
/ |
全部 |
/ |
|
二十、黑色金属冶炼和压延加工业 |
|||||
58 |
炼铁、球团、烧结 |
全部 |
/ |
/ |
|
59 |
炼钢 |
全部 |
/ |
/ |
|
60 |
黑色金属铸造 |
年产10万吨及以上 |
其他 |
/ |
|
61 |
压延加工 |
黑色金属年产50万吨及以上的冷轧 |
其他 |
/ |
|
62 |
铁合金制造;锰、铬冶炼 |
全部 |
/ |
/ |
|
二十一、有色金属冶炼和压延加工业 |
|||||
63 |
有色金属冶炼(含再生有色金属冶炼) |
全部 |
/ |
/ |
|
64 |
有色金属合金制造 |
全部 |
/ |
/ |
|
65 |
有色金属铸造 |
年产10万吨及以上 |
其他 |
/ |
|
66 |
压延加工 |
/ |
全部 |
/ |
|
二十二、金属制品业 |
|||||
67 |
金属制品加工制造 |
有电镀或喷漆工艺且年用油性漆量(含稀释剂)10吨及以上的 |
其他(仅切割组装除外) |
仅切割组装的 |
|
68 |
金属制品表面处理及热处理加工 |
有电镀工艺的;使用有机涂层的(喷粉、喷塑和电泳除外);有钝化工艺的热镀锌 |
其他 |
/ |
|
二十三、通用设备制造业 |
|||||
69 |
通用设备制造及维修 |
有电镀或喷漆工艺且年用油性漆量(含稀释剂)10吨及以上的 |
其他(仅组装的除外) |
仅组装的 |
|
二十四、专用设备制造业 |
|||||
70 |
专用设备制造及维修 |
有电镀或喷漆工艺且年用油性漆量(含稀释剂)10吨及以上的 |
其他(仅组装的除外) |
仅组装的 |
|
二十五、汽车制造业 |
|||||
71 |
汽车制造 |
整车制造(仅组装的除外);发动机生产;有电镀或喷漆工艺且年用油性漆量(含稀释剂)10吨及以上的零部件生产 |
其他 |
/ |
|
二十六、铁路、船舶、航空航天和其他运输设备制造业 |
|||||
72 |
铁路运输设备制造及修理 |
机车、车辆、动车组制造;发动机生产;有电镀或喷漆工艺且年用油性漆量(含稀释剂)10吨及以上的零部件生产 |
其他 |
/ |
|
73 |
船舶和相关装置制造及维修 |
有电镀或喷漆工艺且年用油性漆量(含稀释剂)10吨及以上的;拆船、修船厂 |
其他 |
/ |
|
74 |
航空航天器制造 |
有电镀或喷漆工艺且年用油性漆量(含稀释剂)10吨及以上的 |
其他 |
/ |
|
75 |
摩托车制造 |
整车制造(仅组装的除外);发动机生产;有电镀或喷漆工艺且年用油性漆量(含稀释剂)10吨及以上的零部件生产 |
其他 |
/ |
|
76 |
自行车制造 |
有电镀或喷漆工艺且年用油性漆量(含稀释剂)10吨及以上的 |
其他 |
/ |
|
77 |
交通器材及其他交通运输设备制造 |
有电镀或喷漆工艺且年用油性漆量(含稀释剂)10吨及以上的 |
其他(仅组装的除外) |
仅组装的 |
|
二十七、电气机械和器材制造业 |
|||||
78 |
电气机械及器材制造 |
有电镀或喷漆工艺且年用油性漆量(含稀释剂)10吨及以上的;铅蓄电池制造 |
其他(仅组装的除外) |
仅组装的 |
|
79 |
太阳能电池片 |
太阳能电池片生产 |
其他 |
/ |
|
二十八、计算机、通信和其他电子设备制造业 |
|||||
80 |
计算机制造 |
/ |
显示器件;集成电路;有分割、焊接、酸洗或有机溶剂清洗工艺的 |
其他 |
|
81 |
智能消费设备制造 |
/ |
全部 |
/ |
|
82 |
电子器件制造 |
/ |
显示器件;集成电路;有分割、焊接、酸洗或有机溶剂清洗工艺的 |
其他 |
|
83 |
电子元件及电子专用材料制造 |
/ |
印刷电路板;电子专用材料;有分割、焊接、酸洗或有机溶剂清洗工艺的 |
/ |
|
84 |
通信设备制造、广播电视设备制造、雷达及配套设备制造、非专业视听设备制造及其他电子设备制造 |
/ |
全部 |
/ |
|
二十九、仪器仪表制造业 |
|||||
85 |
仪器仪表制造 |
有电镀或喷漆工艺且年用油性漆量(含稀释剂)10吨及以上的 |
其他(仅组装的除外) |
仅组装的 |
|
三十、废弃资源综合利用业 |
|||||
86 |
废旧资源(含生物质)加工、再生利用 |
废电子电器产品、废电池、废汽车、废电机、废五金、废塑料(除分拣清洗工艺的)、废油、废船、废轮胎等加工、再生利用 |
其他 |
/ |
|
三十一、电力、热力生产和供应业 |
|||||
87 |
火力发电(含热电) |
除燃气发电工程外的 |
燃气发电 |
/ |
|
88 |
综合利用发电 |
利用矸石、油页岩、石油焦等发电 |
单纯利用余热、余压、余气(含煤层气)发电 |
/ |
|
89 |
水力发电 |
总装机1000千瓦及以上;抽水蓄能电站;涉及环境敏感区的 |
其他 |
/ |
第三条(一)中的全部区域;第三条(二)中的重要水生生物的自然产卵场、索饵场、越冬场和洄游通道 |
90 |
生物质发电 |
生活垃圾、污泥发电 |
利用农林生物质、沼气发电、垃圾填埋气发电 |
/ |
|
91 |
其他能源发电 |
海上潮汐电站、波浪电站、温差电站等;涉及环境敏感区的总装机容量5万千瓦及以上的风力发电 |
利用地热、太阳能热等发电;地面集中光伏电站(总容量大于6000千瓦,且接入电压等级不小于10千伏);其他风力发电 |
其他光伏发电 |
第三条(一)中的全部区域;第三条(二)中的重要水生生物的自然产卵场、索饵场、天然渔场;第三条(三)中的全部区域 |
92 |
热力生产和供应工程 |
燃煤、燃油锅炉总容量65吨/小时(不含)以上 |
其他(电热锅炉除外) |
/ |
|
三十二、燃气生产和供应业 |
|||||
93 |
煤气生产和供应工程 |
煤气生产 |
煤气供应 |
/ |
|
94 |
城市天然气供应工程 |
/ |
全部 |
/ |
|
三十三、水的生产和供应业 |
|||||
95 |
自来水生产和供应工程 |
/ |
全部 |
/ |
|
96 |
生活污水集中处理 |
新建、扩建日处理10万吨及以上 |
其他 |
/ |
|
97 |
工业废水处理 |
新建、扩建集中处理的 |
其他 |
/ |
|
98 |
海水淡化、其他水处理和利用 |
/ |
全部 |
/ |
|
三十四、环境治理业 |
|||||
99 |
脱硫、脱硝、除尘、VOCS治理等工程 |
/ |
新建脱硫、脱硝、除尘 |
其他 |
|
100 |
危险废物(含医疗废物)利用及处置 |
利用及处置的(单独收集、病死动物化尸窖(井)除外) |
其他 |
/ |
|
101 |
一般工业固体废物(含污泥)处置及综合利用 |
采取填埋和焚烧方式的 |
其他 |
/ |
|
102 |
污染场地治理修复 |
/ |
全部 |
/ |
|
三十五、公共设施管理业 |
|||||
103 |
城镇生活垃圾转运站 |
/ |
全部 |
/ |
|
104 |
城镇生活垃圾(含餐厨废弃物)集中处置 |
全部 |
/ |
/ |
|
105 |
城镇粪便处置工程 |
/ |
日处理50吨及以上 |
其他 |
|
三十六、房地产 |
|||||
106 |
房地产开发、宾馆、酒店、办公用房、标准厂房等 |
/ |
涉及环境敏感区的;需自建配套污水处理设施的 |
其他 |
第三条(一)中的全部区域;第三条(二)中的基本农田保护区、基本草原、森林公园、地质公园、重要湿地、天然林、野生动物重要栖息地、重点保护野生植物生长繁殖地;第三条(三)中的文物保护单位,针对标准厂房增加第三条(三)中的以居住、医疗卫生、文化教育、科研、行政办公等为主要功能的区域 |
三十七、研究和试验发展 |
|||||
107 |
专业实验室 |
P3、P4生物安全实验室;转基因实验室 |
其他 |
/ |
|
108 |
研发基地 |
含医药、化工类等专业中试内容的 |
其他 |
/ |
|
三十八、专业技术服务业 |
|||||
109 |
矿产资源地质勘查(含勘探活动和油气资源勘探) |
/ |
除海洋油气勘探工程外的 |
海洋油气勘探工程 |
|
110 |
动物医院 |
/ |
全部 |
/ |
|
三十九、卫生 |
|||||
111 |
医院、专科防治院(所、站)、社区医疗、卫生院(所、站)、血站、急救中心、妇幼保健院、疗养院等其他卫生机构 |
新建、扩建床位500张及以上的 |
其他(20张床位以下的除外) |
20张床位以下的 |
|
112 |
疾病预防控制中心 |
新建 |
其他 |
/ |
|
四十、社会事业与服务业 |
|||||
113 |
学校、幼儿园、托儿所、福利院、养老院 |
/ |
涉及环境敏感区的;有化学、生物等实验室的学校 |
其他(建筑面积5000平方米以下的除外) |
第三条(一)中的全部区域;第三条(二)中的基本农田保护区、基本草原、森林公园、地质公园、重要湿地、天然林、野生动物重要栖息地、重点保护野生植物生长繁殖地 |
114 |
批发、零售市场 |
/ |
涉及环境敏感区的 |
其他 |
第三条(一)中的全部区域;第三条(二)中的基本农田保护区、基本草原、森林公园、地质公园、重要湿地、天然林、野生动物重要栖息地、重点保护野生植物生长繁殖地;第三条(三)中的文物保护单位 |
115 |
餐饮、娱乐、洗浴场所 |
/ |
/ |
全部 |
|
116 |
宾馆饭店及医疗机构衣物集中洗涤、餐具集中清洗消毒 |
/ |
需自建配套污水处理设施的 |
其他 |
|
117 |
高尔夫球场、滑雪场、狩猎场、赛车场、跑马场、射击场、水上运动中心 |
高尔夫球场 |
其他 |
/ |
|
118 |
展览馆、博物馆、美术馆、影剧院、音乐厅、文化馆、图书馆、档案馆、纪念馆、体育场、体育馆等 |
/ |
涉及环境敏感区的 |
其他 |
第三条(一)中的全部区域;第三条(二)中的基本农田保护区、基本草原、森林公园、地质公园、重要湿地、天然林、野生动物重要栖息地、重点保护野生植物生长繁殖地;第三条(三)中的文物保护单位 |
119 |
公园(含动物园、植物园、主题公园) |
特大型、大型主题公园 |
其他(城市公园和植物园除外) |
城市公园、植物园 |
|
120 |
旅游开发 |
涉及环境敏感区的缆车、索道建设;海上娱乐及运动、海上景观开发 |
其他 |
/ |
第三条(一)中的全部区域;第三条(二)中的森林公园、地质公园、重要湿地、天然林、野生动物重要栖息地、重点保护野生植物生长繁殖地、重要水生生物的自然产卵场、索饵场、越冬场和洄游通道、封闭及半封闭海域;第三条(三)中的文物保护单位 |
121 |
影视基地建设 |
涉及环境敏感区的 |
其他 |
/ |
第三条(一)中的全部区域;第三条(二)中的基本草原、森林公园、地质公园、重要湿地、天然林、野生动物重要栖息地、重点保护野生植物生长繁殖地;第三条(三)中的全部区域 |
122 |
胶片洗印厂 |
/ |
全部 |
/ |
|
123 |
驾驶员训练基地、公交枢纽、大型停车场、机动车检测场 |
/ |
涉及环境敏感区的 |
其他 |
第三条(一)中的全部区域;第三条(二)中的基本农田保护区、基本草原、森林公园、地质公园、重要湿地、天然林、野生动物重要栖息地、重点保护野生植物生长繁殖地;第三条(三)中的文物保护单位 |
124 |
加油、加气站 |
/ |
新建、扩建 |
其他 |
|
125 |
洗车场 |
/ |
涉及环境敏感区的;危险化学品运输车辆清洗场 |
其他 |
第三条(一)中的全部区域;第三条(二)中的基本农田保护区、基本草原、森林公园、地质公园、重要湿地、天然林、野生动物重要栖息地、重点保护野生植物生长繁殖地;第三条(三)中的全部区域 |
126 |
汽车、摩托车维修场所 |
/ |
涉及环境敏感区的;有喷漆工艺的 |
其他 |
第三条(一)中的全部区域;第三条(三)中的全部区域 |
127 |
殡仪馆、陵园、公墓 |
/ |
殡仪馆;涉及环境敏感区的 |
其他 |
第三条(一)中的全部区域;第三条(二)中的基本农田保护区;第三条(三)中的全部区域 |
四十一、煤炭开采和洗选业 |
|||||
128 |
煤炭开采 |
全部 |
/ |
/ |
|
129 |
洗选、配煤 |
/ |
全部 |
/ |
|
130 |
煤炭储存、集运 |
/ |
全部 |
/ |
|
131 |
型煤、水煤浆生产 |
/ |
全部 |
/ |
|
四十二、石油和天然气开采业 |
|||||
132 |
石油、页岩油开采 |
石油开采新区块开发;页岩油开采 |
其他 |
/ |
|
133 |
天然气、页岩气、砂岩气开采(含净化、液化) |
新区块开发 |
其他 |
/ |
|
134 |
煤层气开采(含净化、液化) |
年生产能力1亿立方米及以上;涉及环境敏感区的 |
其他 |
/ |
第三条(一)中的全部区域;第三条(二)中的基本草原、水土流失重点防治区、沙化土地封禁保护区;第三条(三)中的全部区域 |
四十三、黑色金属矿采选业 |
|||||
135 |
黑色金属矿采选(含单独尾矿库) |
全部 |
/ |
/ |
|
四十四、有色金属矿采选业 |
|||||
136 |
有色金属矿采选(含单独尾矿库) |
全部 |
/ |
/ |
|
四十五、非金属矿采选业 |
|||||
137 |
土砂石、石材开采加工 |
涉及环境敏感区的 |
其他 |
/ |
第三条(一)中的全部区域;第三条(二)中的基本草原、重要水生生物的自然产卵场、索饵场、越冬场和洄游通道、沙化土地封禁保护区、水土流失重点防治区 |
138 |
化学矿采选 |
全部 |
/ |
/ |
|
139 |
采盐 |
井盐 |
湖盐、海盐 |
/ |
|
140 |
石棉及其他非金属矿采选 |
全部 |
/ |
/ |
|
四十六、水利 |
|||||
141 |
水库 |
库容1000万立方米及以上;涉及环境敏感区的 |
其他 |
/ |
第三条(一)中的全部区域;第三条(二)中的重要水生生物的自然产卵场、索饵场、越冬场和洄游通道 |
142 |
灌区工程 |
新建5万亩及以上;改造30万亩及以上 |
其他 |
/ |
|
143 |
引水工程 |
跨流域调水;大中型河流引水;小型河流年总引水量占天然年径流量1/4及以上;涉及环境敏感区的 |
其他 |
/ |
第三条(一)中的全部区域;第三条(二)中的重要水生生物的自然产卵场、索饵场、越冬场和洄游通道 |
144 |
防洪治涝工程 |
新建大中型 |
其他(小型沟渠的护坡除外) |
/ |
|
145 |
河湖整治 |
涉及环境敏感区的 |
其他 |
/ |
第三条(一)中的全部区域;第三条(二)中的重要湿地、野生动物重要栖息地、重点保护野生植物生长繁殖地、重要水生生物的自然产卵场、索饵场、越冬场和洄游通道;第三条(三)中的文物保护单位 |
146 |
地下水开采 |
日取水量1万立方米及以上;涉及环境敏感区的 |
其他 |
/ |
第三条(一)中的全部区域;第三条(二)中的重要湿地 |
四十七、农业、林业、渔业 |
|||||
147 |
农业垦殖 |
/ |
涉及环境敏感区的 |
其他 |
第三条(一)中的全部区域;第三条(二)中的基本草原、重要湿地、水土流失重点防治区 |
148 |
农产品基地项目(含药材基地) |
/ |
涉及环境敏感区的 |
其他 |
第三条(一)中的全部区域;第三条(二)中的基本草原、重要湿地、水土流失重点防治区 |
149 |
经济林基地项目 |
/ |
原料林基地 |
其他 |
|
150 |
淡水养殖 |
/ |
网箱、围网等投饵养殖;涉及环境敏感区的 |
其他 |
第三条(一)中的全部区域 |
151 |
海水养殖 |
/ |
用海面积300亩及以上;涉及环境敏感区的 |
其他 |
第三条(一)中的自然保护区、海洋特别保护区;第三条(二)中的重要湿地、野生动物重要栖息地、重点保护野生植物生长繁殖地、重要水生生物的自然产卵场、索饵场、天然渔场、封闭及半封闭海域 |
四十八、海洋工程 |
|||||
152 |
海洋人工鱼礁工程 |
/ |
固体物质投放量5000立方米及以上;涉及环境敏感区的 |
其他 |
第三条(一)中的自然保护区、海洋特别保护区;第三条(二)中的野生动物重要栖息地、重点保护野生植物生长繁殖地、重要水生生物的自然产卵场、索饵场、天然渔场、封闭及半封闭海域 |
153 |
围填海工程及海上堤坝工程 |
围填海工程;长度0.5公里及以上的海上堤坝工程;涉及环境敏感区的 |
其他 |
/ |
第三条(一)中的自然保护区、海洋特别保护区;第三条(二)中的重要湿地、野生动物重要栖息地、重点保护野生植物生长繁殖地、重要水生生物的自然产卵场、索饵场、天然渔场、封闭及半封闭海域 |
154 |
海上和海底物资储藏设施工程 |
全部 |
/ |
/ |
|
155 |
跨海桥梁工程 |
全部 |
/ |
/ |
|
156 |
海底隧道、管道、电(光)缆工程 |
长度1.0公里及以上的 |
其他 |
/ |
|
四十九、交通运输业、管道运输业和仓储业 |
|||||
157 |
等级公路(不含维护,不含改扩建四级公路) |
新建30公里以上的三级及以上等级公路;新建涉及环境敏感区的1公里及以上的隧道;新建涉及环境敏感区的主桥长度1公里及以上的桥梁 |
其他(配套设施、不涉及环境敏感区的四级公路除外) |
配套设施、不涉及环境敏感区的四级公路 |
第三条(一)中的全部区域;第三条(二)中的全部区域;第三条(三)中的全部区域 |
158 |
新建、增建铁路 |
新建、增建铁路(30公里及以下铁路联络线和30公里及以下铁路专用线除外);涉及环境敏感区的 |
30公里及以下铁路联络线和30公里及以下铁路专用线 |
/ |
第三条(一)中的全部区域;第三条(二)中的全部区域;第三条(三)中的全部区域 |
159 |
改建铁路 |
200公里及以上的电气化改造(线路和站场不发生调整的除外) |
其他 |
/ |
|
160 |
铁路枢纽 |
大型枢纽 |
其他 |
/ |
|
161 |
机场 |
新建;迁建;飞行区扩建 |
其他 |
/ |
|
162 |
导航台站、供油工程、维修保障等配套工程 |
/ |
供油工程;涉及环境敏感区的 |
其他 |
第三条(三)中的以居住、医疗卫生、文化教育、科研、行政办公等为主要功能的区域 |
163 |
油气、液体化工码头 |
新建;扩建 |
其他 |
/ |
|
164 |
干散货(含煤炭、矿石)、件杂、多用途、通用码头 |
单个泊位1000吨级及以上的内河港口;单个泊位1万吨级及以上的沿海港口;涉及环境敏感区的 |
其他 |
/ |
第三条(一)中的全部区域;第三条(二)中的重要水生生物的自然产卵场、索饵场、越冬场和洄游通道、天然渔场 |
165 |
集装箱专用码头 |
单个泊位3000吨级及以上的内河港口;单个泊位3万吨级及以上的海港;涉及危险品、化学品的;涉及环境敏感区的 |
其他 |
/ |
第三条(一)中的全部区域;第三条(二)中的重要水生生物的自然产卵场、索饵场、越冬场和洄游通道、天然渔场 |
166 |
滚装、客运、工作船、游艇码头 |
涉及环境敏感区的 |
其他 |
/ |
第三条(一)中的全部区域;第三条(二)中的重要水生生物的自然产卵场、索饵场、越冬场和洄游通道、天然渔场 |
167 |
铁路轮渡码头 |
涉及环境敏感区的 |
其他 |
/ |
第三条(一)中的全部区域;第三条(二)中的重要水生生物的自然产卵场、索饵场、越冬场和洄游通道、天然渔场 |
168 |
航道工程、水运辅助工程 |
航道工程;涉及环境敏感区的防波堤、船闸、通航建筑物 |
其他 |
/ |
第三条(一)中的全部区域;第三条(二)中的重要水生生物的自然产卵场、索饵场、越冬场和洄游通道、天然渔场 |
169 |
航电枢纽工程 |
全部 |
/ |
/ |
|
170 |
中心渔港码头 |
涉及环境敏感区的 |
其他 |
/ |
第三条(一)中的全部区域;第三条(二)中的重要水生生物的自然产卵场、索饵场、越冬场和洄游通道、天然渔场 |
171 |
城市轨道交通 |
全部 |
/ |
/ |
|
172 |
城市道路(不含维护,不含支路) |
/ |
新建快速路、干道 |
其他 |
|
173 |
城市桥梁、隧道(不含人行天桥、人行地道) |
/ |
全部 |
/ |
|
174 |
长途客运站 |
/ |
新建 |
其他 |
|
175 |
城镇管网及管廊建设(不含1.6兆帕及以下的天然气管道) |
/ |
新建 |
其他 |
|
176 |
石油、天然气、页岩气、成品油管线(不含城市天然气管线) |
200公里及以上;涉及环境敏感区的 |
其他 |
/ |
第三条(一)中的全部区域;第三条(二)中的基本农田保护区、地质公园、重要湿地、天然林;第三条(三)中的全部区域 |
177 |
化学品输送管线 |
全部 |
/ |
/ |
|
178 |
油库(不含加油站的油库) |
总容量20万立方米及以上;地下洞库 |
其他 |
/ |
|
179 |
气库(含LNG库,不含加气站的气库) |
地下气库 |
其他 |
/ |
|
180 |
仓储(不含油库、气库、煤炭储存) |
/ |
有毒、有害及危险品的仓储、物流配送项目 |
其他 |
|
五十、核与辐射 |
|||||
181 |
输变电工程 |
500千伏及以上;涉及环境敏感区的330千伏及以上 |
其他(100千伏以下除外) |
/ |
第三条(一)中的全部区域;第三条(三)中的以居住、医疗卫生、文化教育、科研、行政办公等为主要功能的区域 |
182 |
广播电台、差转台 |
中波50千瓦及以上;短波100千瓦及以上;涉及环境敏感区的 |
其他 |
/ |
第三条(三)中的以居住、医疗卫生、文化教育、科研、行政办公等为主要功能的区域 |
183 |
电视塔台 |
涉及环境敏感区的100千瓦及以上的 |
其他 |
/ |
第三条(三)中的以居住、医疗卫生、文化教育、科研、行政办公等为主要功能的区域 |
184 |
卫星地球上行站 |
涉及环境敏感区的 |
其他 |
/ |
第三条(三)中的以居住、医疗卫生、文化教育、科研、行政办公等为主要功能的区域 |
185 |
雷达 |
涉及环境敏感区的 |
其他 |
/ |
第三条(三)中的以居住、医疗卫生、文化教育、科研、行政办公等为主要功能的区域 |
186 |
无线通讯 |
/ |
/ |
全部 |
|
187 |
核动力厂(核电厂、核热电厂、核供汽供热厂等);反应堆(研究堆、实验堆、临界装置等);核燃料生产、加工、贮存、后处理;放射性废物贮存、处理或处置;上述项目的退役。放射性污染治理项目 |
新建、扩建(独立的放射性废物贮存设施除外) |
主生产工艺或安全重要构筑物的重大变更,但源项不显著增加;次临界装置的新建、扩建;独立的放射性废物贮存设施 |
核设施控制区范围内新增的不带放射性的实验室、试验装置、维修车间、仓库、办公设施等 |
|
188 |
铀矿开采、冶炼 |
新建、扩建及退役 |
其他 |
/ |
|
189 |
铀矿地质勘探、退役治理 |
/ |
全部 |
/ |
|
190 |
伴生放射性矿产资源的采选、冶炼及废渣再利用 |
新建、扩建 |
其他 |
/ |
|
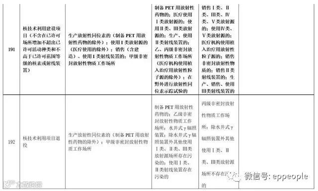
191 |
核技术利用建设项目(不含在已许可场所增加不超出已许可活动种类和不高于已许可范围等级的核素或射线装置) |
生产放射性同位素的(制备PET用放射性药物的除外);使用I类放射源的(医疗使用的除外);销售(含建造)、使用I类射线装置的;甲级非密封放射性物质工作场所 |
制备PET用放射性药物的;医疗使用Ⅰ类放射源的;使用Ⅱ类、Ⅲ类放射源的;生产、使用Ⅱ类射线装置的;乙、丙级非密封放射性物质工作场所(医疗机构使用植入治疗用放射性粒子源的除外);在野外进行放射性同位素示踪试验的 |
销售Ⅰ类、Ⅱ类、Ⅲ类、Ⅳ类、Ⅴ类放射源的;使用Ⅳ类、Ⅴ类放射源的;医疗机构使用植入治疗用放射性粒子源的;销售非密封放射性物质的;销售Ⅱ类射线装置的;生产、销售、使用Ⅲ类射线装置的 |
|
192 |
核技术利用项目退役 |
生产放射性同位素的(制备PET用放射性药物的除外);甲级非密封放射性物质工作场所 |
制备PET用放射性药物的;乙级非密封放射性物质工作场所;水井式γ辐照装置;除水井式γ辐照装置外其他使用Ⅰ类、Ⅱ类、Ⅲ类放射源场所存在污染的;使用Ⅰ类、Ⅱ类射线装置存在污染的 |
丙级非密封放射性物质工作场所;除水井式γ辐照装置外其他使用Ⅰ类、Ⅱ类、Ⅲ类放射源场所不存在污染的 |
|
说明:(1)名录中涉及规模的,均指新增规模。
(2)单纯混合为不发生化学反应的物理混合过程;分装指由大包装变为小包装。

请点击此处输入图片描述

请点击此处输入图片描述

请点击此处输入图片描述

请点击此处输入图片描述

请点击此处输入图片描述

请点击此处输入图片描述

请点击此处输入图片描述

请点击此处输入图片描述

请点击此处输入图片描述

请点击此处输入图片描述

请点击此处输入图片描述

请点击此处输入图片描述

请点击此处输入图片描述

请点击此处输入图片描述

请点击此处输入图片描述

请点击此处输入图片描述

请点击此处输入图片描述

请点击此处输入图片描述

请点击此处输入图片描述

请点击此处输入图片描述

请点击此处输入图片描述

请点击此处输入图片描述

请点击此处输入图片描述

请点击此处输入图片描述

请点击此处输入图片描述
来源:生活环境部
顶置环保人微信公众号的方法:
1打开环保人:点击右上角那个头像,如下图

2打开之后,你点击右边灰色置顶公众号这个标志(Android和iOS都可以),如下图:

3成功置顶环保人公众号之后,灰色标志会变成绿色,如下图:

4好处
不必再去满屏的小红点中寻找环保人,可以节约时间



