首先点击题目下方蓝字关注 环保人

长按图片·识别二维码关注
请您顶置本公众号,更易得到环保相关的内容(如何顶置本号见后)
环保之家论坛免费为企事业单位提供验收公示和环评公示,专人对接,热线电话15356135656
山东省环境保护厅关于2017年第四季度环评机构环评文件质量考核情况及2017年度考核不合格环评机构的通报
| 鲁环函〔2018〕186号 |
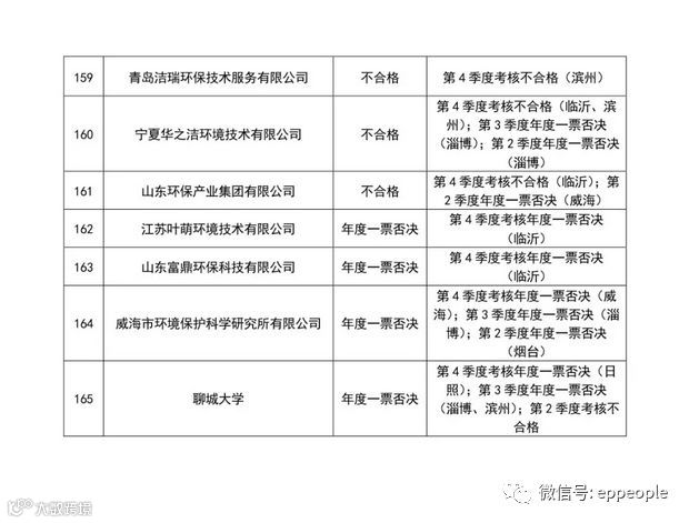
各市环境保护局,各县(市、区)环境保护局,各有关环评机构: 根据《建设项目环境影响评价资质管理办法》(环境保护部令第36号)和《山东省环境保护厅关于印发<山东省建设项目环境影响评价文件质量考核办法(试行)>的通知》(鲁环发〔2017〕3号,以下简称《质量考核办法》)等有关规定,现将全省2017年第四季度环评文件质量考核情况及2017年度考核不合格环评机构通报如下: 一、2017年第四季度环评文件质量考核情况2017年第4季度,省、市、县三级环保部门分别组织对各环评机构编制的环评文件质量进行了季度考核。本季度将环境影响评价报告书和报告表分别进行考核计算得分,考核结果划分为优秀、良好、合格、不合格四个等级,80分以上为优秀,66~79分为良好,60~65分为合格,59分以下为不合格。 (一)报告书编制机构环境影响评价文件质量考核情况。第4季度有84家环评机构在全省共编制报告书428件。根据考核结果,中国石油大学(华东)等2家环评机构编制的环评文件考核结果为优秀;潍坊市环境科学研究设计院有限公司等61家环评机构编制的环评文件考核结果为良好;山东优纳特环境科技有限公司等20家环评机构编制的环评文件考核结果为合格;北京中企安信环境科技有限公司编制的环评文件考核结果为不合格。考核结果详见附件1。 (二)报告表编制机构环境影响评价文件质量考核情况。第4季度有165家环评机构在全省共编制报告表11771件。根据考核结果,德州市环境保护科学研究所有限公司等120家环评机构编制的环评文件考核结果为良好;山东水文水环境科技有限公司等36家环评机构编制的环评文件考核结果为合格;江苏叶萌环境技术有限公司等9家环评机构编制的环评文件考核结果为不合格。考核结果详见附件2。二、2017年度考核不合格环评机构情况根据《质量考核办法》,结合2017年度环评机构考核环评文件质量季度考核情况,判定宁夏华之洁环境技术有限公司等24家环评机构年度考核不合格。考核结果详见附件3。 三、处理情况 (一)江苏叶萌环境技术有限公司、山东富鼎环保科技有限公司、聊城大学、威海市环境保护科学研究所有限公司4家环评机构编制的环评文件因存在《质量考核办法》第七条重大原则性问题,直接判定其环评机构环评文件年度质量为不合格,已由环评文件审批环保部门予以环评机构、编制主持人、主要编制人员限期整改六个月。 (二)宁夏华之洁环境技术有限公司、山东环保产业集团有限公司2家环评机构编制的环评文件质量较差,季度考核不合格,已由环评文件审批环保部门予以环评机构、编制主持人、主要编制人员限期整改六个月。 (三)北京中企安信环境科技有限公司、河北洁源安评环保咨询有限公司、山东伟峰环境科学研究院有限公司、青岛洁瑞环保技术服务有限公司、宁夏华之洁环境技术有限公司5家环评机构因编制的环评文件质量较差,季度考核不合格,对环评机构、编制主持人、主要编制人员予以通报批评。环评机构处理情况详见附件4。 附件 附件:1.山东省环评机构环评文件季度质量考核情况汇总表—报告书(2017年第4季度) 2.山东省环评机构环评文件季度质量考核情况汇总表—报告表(2017年第4季度) 3.山东省2017年度考核不合格环评机构情况汇总表 4.山东省环评机构环评文件季度质量考核处理情况汇总表(2017年第4季度)
山东省环境保护厅2018年3月30日 |





http://hpc.sdein.gov.cn/dtxx/201804/t20180420_1270038.html

来源:山东环保厅
顶置环保人微信公众号的方法:
1打开环保人:点击右上角那个头像,如下图

2打开之后,你点击右边灰色置顶公众号这个标志(Android和iOS都可以),如下图:

3成功置顶环保人公众号之后,灰色标志会变成绿色,如下图:

4好处
不必再去满屏的小红点中寻找环保人,可以节约时间



