点击题目下方蓝字关注 环保人

长按图片·识别二维码关注

请您顶置本公众号,更易得到环保相关的内容(如何顶置本号见后)
免费发布验收和环评公示:http://www.ep-home.com/forum.php?mod=forumdisplay&fid=83
危废处置去向不好找?超低排放和脱硫废水零排放太贵?VOCs治理咋弄?高浓废水咋处理?环评手续繁琐?自主验收怎么办?请加微信eprens
导语
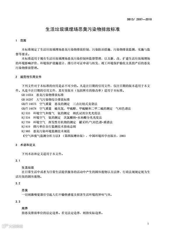
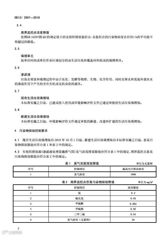
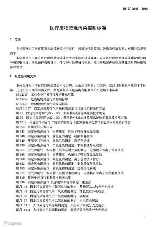
近日,河北省出台了《生活垃圾填埋场恶臭污染物排放标准》、《医疗废物焚烧污染控制标准》两项地方标准,并将于4月1日起正式实施。
两标准
对生活垃圾填埋场排放的恶臭气体中6种主要污染因子浓度和医疗废物焚烧设施排放的13种主要污染因子浓度做出了严格的限定,并针对生活垃圾填埋场恶臭气体中存在的6种主要污染因子和医疗废物焚烧设施排放的19种主要污染因子给出了具体的监测分析方法。两标准的出台使全省各地对两类气体污染源的监管有了可操作性较强的规范化、统一化标准。
此外
两标准还对生活垃圾填埋场污染防治措施、医疗废物焚烧设施技术与运行,以及两标准的实施与监督等方面内容做出了规定。















来源:河北环保发布
顶置环保人微信公众号的方法:
1打开环保人:点击右上角那个头像,如下图

2打开之后,你点击右边灰色置顶公众号这个标志(Android和iOS都可以),如下图:

3成功置顶环保人公众号之后,灰色标志会变成绿色,如下图:

4好处
不必再去满屏的小红点中寻找环保人,可以节约时间



