

| 生态环境部办公厅函 环办标征函[2018]14号 |
关于征求《排污许可证申请与核发技术规范畜禽养殖行业(征求意见稿)》国家环境保护标准意见的函
各有关单位:
为落实国务院办公厅《控制污染物排放许可制实施方案》(国办发〔2016〕81号),加快建立和完善覆盖所有固定污染源的企事业单位控制污染物排放许可制,我部决定制定《排污许可证申请与核发技术规范 畜禽养殖行业》国家环境保护标准。目前,标准编制单位已编制完成标准的征求意见稿。根据国家环境保护标准制修订工作管理规定,现就该标准征求你单位意见,请于2018年6月30日前通过信函或电子邮件的方式将书面意见反馈我部。逾期未反馈的,将按无意见处理。标准征求意见稿及其编制说明可登录我部网站(http://www.mee.gov.cn/)“意见征集”栏目检索查阅,同时也可登录国家排污许可申请系统(http://121.40.139.218:8081/permitExtGT/outside/default.jsp)进行企业排污许可证申请试填报。
联系人:生态环境部程曦、童莉
通信地址:北京市西直门南小街115号
邮政编码:100035
电话:(010)66103155
传真:(010)66103146
联系人:环境保护部华南环境科学研究所吴根义
通讯地址:广东省广州市黄埔区瑞和路18号
邮政编码:510700
电话:(020)29119680
邮箱:wugenyi99@163.com
附件:1.征求意见单位名单
2.排污许可证申请与核发技术规范 畜禽养殖行业(征求意见稿)
3.《排污许可证申请与核发技术规范 畜禽养殖行业(征求意见稿)》编制说明
生态环境部办公厅
2018年5月31日
附件1
征求意见单位名单
1. 发展改革委办公厅
2. 工业和信息化部办公厅
3. 农业农村部办公厅
4. 各省、自治区、直辖市环境保护厅(局)
5. 新疆生产建设兵团环境保护局
6. 中国环境监测总站
7. 中日友好环境保护中心
8. 中国农业科学院
9. 环境保护部南京环境科学研究所
10.中国环境科学学会
11.中国环境保护产业协会
12.轻工业环境保护研究所
13.四川省环境科学研究院
14.山东省环境保护科学研究设计院
15.江苏省环境科学研究院
16.安徽省环境科学研究院
17.湖南省环境保护科学研究院
18.广东省环境科学研究院
19.海南省环境科学研究院
20.辽宁省环境科学研究院
21.河南省环境保护科学研究院
22.内蒙古自治区环境科学研究院
23.黑龙江省环境保护科学研究院
24.吉林省环境科学研究院
25.陕西省环境科学研究院
26.新疆环境保护科学研究院
27.内蒙古伊利实业集团股份有限公司
28.光明乳业股份有限公司
29.佳和农牧股份有限公司
30.牧原食品股份有限公司
31.广东温氏食品集团有限公司
32.湖南唐人神集团有限公司
33.雏鹰农牧集团股份有限公司
34.中粮肉食投资有限公司
35.北京德青源农业科技股份有限公司
36.山东民和牧业股份有限公司
37.四川天兆猪业股份有限公司
38.正大集团
39.江西正邦集团
40.新希望集团
41.大北农集团
42.蒙牛乳业(集团)股份有限公司
43.现代牧业(集团)有限公司
(部内征求办公厅、政法司、科技司、环评司、监测司、水司、大气司、土壤司、环监局、普查办意见)
























































http://www.zhb.gov.cn/gkml/sthjbgw/stbgth/201806/t20180606_442636.htm
我国是农业大国,更是世界畜禽第一生产大国和消费大国,畜禽养殖产业是我国农业的支柱产业,且随着经济的发展和人民生活水平的不断提高,畜禽产品的需求量进一步增大,畜禽养殖业向专业化、规模化迅猛发展。
随着畜禽养殖产业的发展,随之产生的环境污染问题也日益突出。目前在我国主要污染物排放量中,农业源排放的COD、氮、磷等主要污染物量已远超过工业与生活源。根据2015年中国环境统计年报,农业源COD、氨氮排放量中,畜禽养殖业占比分别达到了95%、76%。且随着规模化畜禽养殖的迅速发展,其污染物排放总量越来越大,处理和利用难度增大。
我国畜禽养殖污染防治起步晚,适合地区的防治技术缺乏、环境管理措施与政策相对滞后,养殖污染已成为影响我国水环境的主要因素之一。加强对规模化畜禽养殖场(小区)环境管理,减少农业源污染物排放总量、改善和提高农业环境质量是当前畜禽养殖污染防治的首要任务。
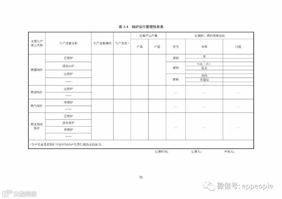
基于此,国家将规模化畜禽养殖行业纳入《固定污染源排污许可分类管理名录(2017年版)》中规定的重点行业之一,要求于2019年完成排污许可证的申请与核发工作。
以上转自:中国排污许可
点击左下侧阅读原文看精彩评论


