首先点击题目下方蓝字关注 环保人

长按图片·识别二维码关注
请您顶置本公众号,更易得到环保相关的内容(如何顶置本号见后)
免费发布验收和环评公示:http://www.ep-home.com/forum.php?mod=forumdisplay&fid=83
环保税、排污许可、环评、废气废水固废土壤方面的环保问题,请咨询微信eprens
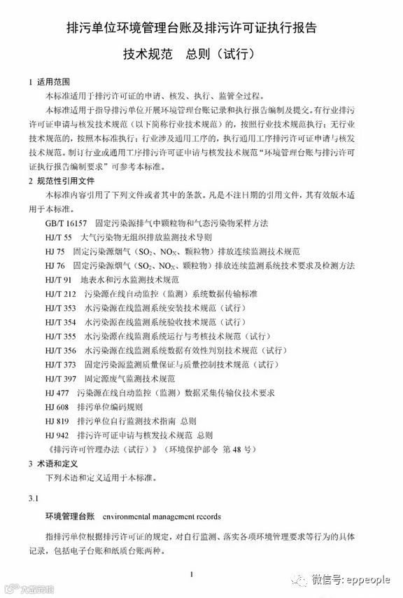
近日,生态环境部组织编制并发布了《排污单位环境管理台账及排污许可证执行报告技术规范 总则(试行)》(HJ944-2018),作为规范《固定污染源排污许可分类管理名录(2017年版)》中无行业排污许可技术规范的排污单位开展台账管理和编制提交执行报告的依据,也为其他行业排污许可证申请与核发技术规范的编制工作统一相关要求。
该标准对排污许可证环境管理台账记录的目的、形式、内容、频次和保存以及排污许可证执行报告的分类、编制流程及原则、编制内容、上报频次等提出了原则性要求。
《排污单位环境管理台账及排污许可证执行报告技术规范 总则(试行)》(HJ944-2018)于2018年3月27日发布,并自发布之日起实施,由中国环境出版社出版,可在生态环境部官方网站或网盘下载。
网盘下载地址(请复制后粘贴到浏览器地址栏打开):
https://pan.baidu.com/s/1YRplX--1tcwSSlcteMQXxA

⭐
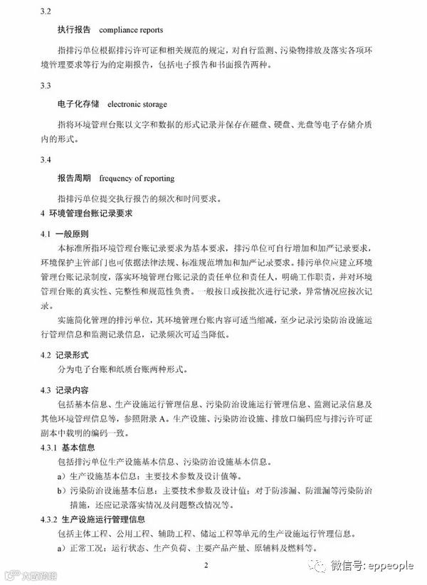
适用范围
在排污许可证申请阶段,本标准适用于指导排污单位填报《排污许可证申请表》中的“环境管理台账信息表”。在排污许可证核发阶段,本标准适用于指导核发部门审核《排污许可证申请表》中的“环境管理台账信息表”,填写执行(守法)报告信息表。在排污许可证执行阶段,本标准适用于指导排污单位记录环境管理台账,以及编制和上报执行报告。在排污许可证监管阶段,本标准适用于指导监管部门审核排污单位的环境管理台账和执行报告的完整性和全面性。
本标准适用于《固定污染源排污许可分类管理名录(2017年版)》中无行业排污许可证技术规范的排污单位,主要包括以下4类:
1、部分未列入标准制定计划行业(如卫生材料及医药用品制造工业和汽车、摩托车修理业等);
2、行业技术规范中未做出规定行业(水泥工业中的石灰制造行业和玻璃工业中除平板玻璃以外的其他行业等);
3、符合《名录》第六条规定的其他行业;
4、尚未编制技术规范的行业。
同时,行业排污许可证申请与核发技术规范中“环境管理台账与排污许可证执行报告编制要求”可参考本标准制订。
⭐
关键词
环境管理台账是结合排污许可证申请、核发、执行、监管工作需要,规定排污许可体系中台账管理应记录的内容,包括企业基本情况、生产设施、污染治理设施运行情况、监测情况等,并确定环境管理台账是排污单位自证守法的主要原始依据。
执行报告是结合排污许可证核发、执行、监管工作需要,规定了执行报告上报内容,包括生产信息、污染防治设施运行情况、按证排污情况等,并确定执行报告是排污许可管理过程中自证守法的主要载体。
为明确电子存储的路径,本标准增加了电子化存储的定义,明确记录内容以电子表格或文字数据的形式记录在硬盘、光盘等电子存储设备内的存储方式。
执行报告周期至少每年、每季度(或月度)上报一次。
⭐
环境管理台账记录要求
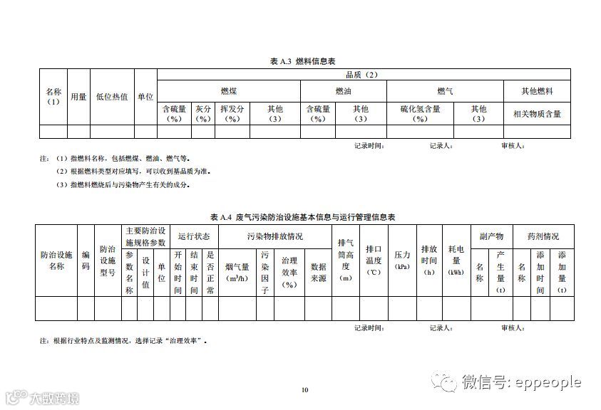
根据《排污许可证管理暂行规定》《排污许可管理办法(试行)》,结合信息平台填报内容,本标准给出环境管理台账记录内容,包括基本信息、生产设施运行管理信息、污染治理设施运行管理信息、监测记录信息及其他环境管理信息记录要求。排污单位以环境管理台账的形式,记录排污许可证中要求的台账记录内容,有利于规范排污单位环境管理,真实反映排污单位日常生产运营状况及污染治理情况,记录数据作为排污单位环境管理依据,留存备查。
简化管理排污单位可仅记录与污染物排放直接相关的污染防治设施运行管理信息和监测记录信息,记录频次可视情况降低。
根据现行企业记录形式,环境管理台账存储形式分为电子化存储和纸质存储两种。为贯彻本次制度改革的要求,不增加企业负担,未对优先记录的形式进行规定,也未规定具体的格式,只需包含本标准规定记录内容留存备查即可。
⭐
排污许可证执行报告编制要求
本标准根据资料收集与分析、编制报告、质量控制、提交四个阶段给出了执行报告的编制流程。

根据《排污许可证管理暂行规定》、《排污许可管理办法(试行)》的规定,结合信息平台填报内容,本标准给出了排污许可证执行报告分类、编制流程及原则、编制内容和上报频次,其中执行报告分类、编制内容及上报频次与《火电行业排污许可证申请与核发技术规范》《造纸行业排污许可证申请与核发技术规范》中的执行报告编制规范章节对照,给出了具体的要求。
排污许可证执行报告按照报告周期进行分类,分别为年度执行报告、季度执行报告和月度执行报告等。
排污单位应对提交的排污许可证执行报告中各项内容和数据的真实性、有效性负责,并自愿承担相应法律责任。本次要求排污单位应作出书面承诺,承诺自觉接受环境保护主管部门监管和社会公众监督,如提交的内容和数据与实际情况不符,将积极配合调查,并依法接受处罚。承诺书应作为纸质版执行报告的内容一并上报。

⭐
实际排放情况及合规判定分析
分为一般时段和特殊时段分别进行记录和合规判定。
一般时段的废气、废水污染物实际排放情况应按季度分别填报有组织废气主要排放口,一般排放口、无组织排放(如有)、火炬源等其他排放情形(如有)合计许可排放量、实际排放量、是否超标及超标原因;其中排放口编号可自动生成,第一、二、三季度实际排放量可从季报中自动获取,排污单位仅需填报第四季度实际排放量,系统即可自动计算全年排放量。
特殊时段废气污染物实际排放情况应按重污染天气应急预警期间和冬季污染防控分别报告,报告内容包括日期、废气类型、排放口编号/设施编号、污染物、许可日排放量、实际日排放量、许可月排放量、实际月排放量等。对于排污许可证中有日排放量限值要求的,填写许可日排放量和实际日排放量,有月排放量限值要求的,填写许可月排放量和实际月排放量。
对于排放浓度或排放量超标的,记录具体日期、时间、机组编号、超标污染物种类、实际排放浓度、超标原因等,是对排放浓度或者排放量超标情况的汇总统计。
对于点火开炉、启(停)机、大修检修等非正常工况,应汇总报告周期内非正常工况发生的原因、次数、起止时间及防治措施等,并分别说明各污染物的排放浓度,并分析达标情况。可进行达标判定豁免的,也应进行相应的说明。
记录报告周期内实际排放量与生产负荷之间的关系,可通过推算反映满负荷情况下的实际排放量情况。
来源:中国排污许可 生态环境部














































顶置环保人微信公众号的方法:
1打开环保人:点击右上角那个头像,如下图

2打开之后,你点击右边灰色置顶公众号这个标志(Android和iOS都可以),如下图:

3成功置顶环保人公众号之后,灰色标志会变成绿色,如下图:

4好处
不必再去满屏的小红点中寻找环保人,可以节约时间



