首先点击题目下方蓝字关注 环保人

长按图片·识别二维码关注
请您顶置本公众号,更易得到环保相关的内容(如何顶置本号见后)
免费发布验收和环评公示:http://www.ep-home.com/forum.php?mod=forumdisplay&fid=83
环保税、排污许可、环评、废气废水固废土壤方面的环保问题,请咨询微信eprens
一、环保税明起征收:
《中华人民共和国环境保护税法》及实施条例已于2018年1月1日起施行,环保税按月计算,按季申报,4月1日开始,涉税企业全部进入首期申报。环保税的征税对象是大气污染物、水污染物、固体废物和噪声等4类应税污染物。同时,暂不增加同一排放口征收环保税的应税污染物项目数。
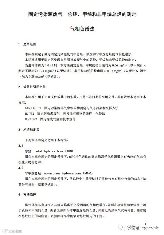
二、生态环境部23个新标明天起实施!总烃、甲烷和非甲烷总烃、Vocs、COD、总磷、溶解氧的测定、手工监测

网址:http://www.zhb.gov.cn/gkml/hbb/bgg/201801/t20180108_429276.htm
来源:环保部













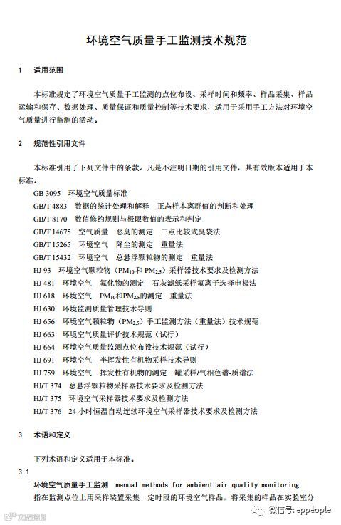
环境保护部近日印发《环境空气质量手工监测技术规范》(HJ 194-2017)(以下简称《技术规范》)国家环境保护标准,环境保护部环境监测司负责人就《技术规范》的制定目的、内容等问题回答了记者提问。
问:为什么要对《环境空气质量手工监测技术规范》(HJ 194-2005)进行修订?
答:《环境空气质量手工监测技术规范》首次颁布于2005年,十余年来环境空气质量监测技术快速发展,30多项大气污染物的手工监测方法标准进行了集中制修订,但手工监测技术规范并未及时更新和完善,导致其滞后于监测方法和技术的发展,在实际使用中存在诸多问题。因此,手工监测技术规范急需紧跟技术发展,及时修订完善,切实发挥对环境空气质量手工监测工作的技术指导作用,满足环境空气质量监测发展的需求。
问:《环境空气质量手工监测技术规范》修订的主要思路有哪些?
答:主要体现在以下七个方面:
一是沿用基本框架:为保证整体相对一致,保留了原规范的主要章节,沿用了其基本框架。
二是增加必要章节:根据实际监测需求,增补了点位布设、采样时间和频率、数据处理等章节。
三是增补前沿项目:重点关注《环境空气质量标准》(GB 3095-2012)中规定的监测项目,同时增补挥发性有机物、半挥发性有机物等项目的监测技术规范。
四是删减陈旧内容:删减了原规范中不再适用于当前手工监测的内容,例如气态污染物监测采样亭等。
五是明确采样环节:对每种采样方法的主要环节进行了明确规范,包括采样前准备、现场采样、样品运输及保存等。
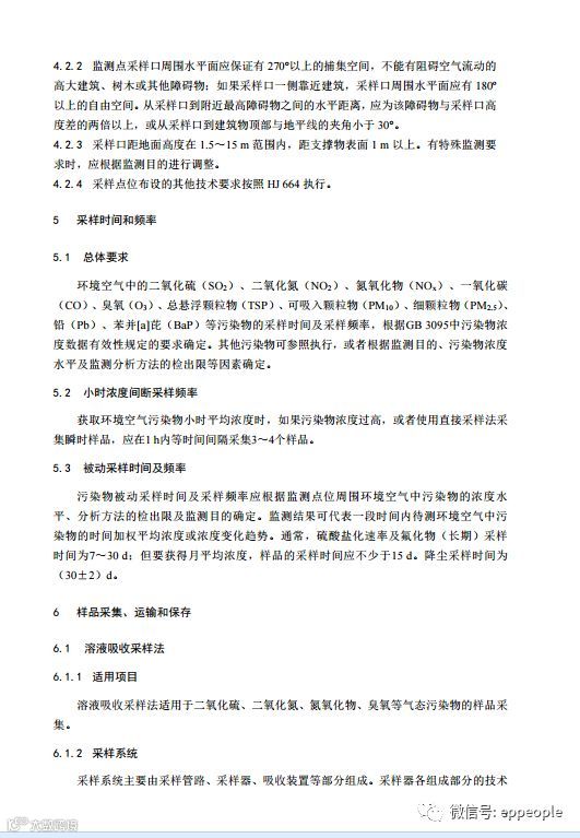
六是细化采样分类:按照目前大气污染物手工监测主要的采样方法进行分类和细化,例如溶液吸收采样法、吸附管采样法、滤膜采样法等六大类采样方法。
七是突出质控要求:对质量保证与质量控制部分进行了大量的补充完善,包括基本质控要求和针对每种采样方法的特殊质控要求。
问:新修订的规范的适用范围包括哪些?
答:新修订的规范明确“适用于采用手工方法对环境空气质量进行监测的活动”,既包括质量标准要求的监测项目,也包括了目前属于研究性的监测项目,主要涵盖以下4个方面的监测,一是《环境空气质量标准》(GB 3095-2012)中规定的基本项目、特殊项目和附录A参考项目;二是为保证大气颗粒物监测的完整性,增加了降尘监测;三是新增了大气污染防治需求和公众关注程度较高的半挥发性有机物、苯系物、总烃等大气污染物监测;四是目前监测要求较少但是原规范包括的监测项目,如硫酸盐化速率。相对于原规范,新修订的规范扩展了污染物监测项目范围。
问:新修订的规范与原规范的主要区别有哪些?
答:新修订的规范增加了点位布设、采样时间和频率、数据处理等章节,并修订完善了适用范围、术语和定义、采样、质量保证和质量控制及附录等内容。
“采样”章节是《环境空气质量手工监测技术规范》的主体和核心内容,修订时重点对这一部分进行了大幅更新和完善。舍弃了原规范中有动力和无动力、连续性和间断性采样的分类方法,而是按照目前手工监测主要的6种采样方法进行了分类。针对每种采样方法,在原规范“采样系统、采样前准备和采样”的基础上,新增了“样品运输和保存”环节的技术要求,并在“质量保证和质量控制”部分增加了各采样方法的基本和特殊的质控技术要求,从而使本规范更加完善和全面。

关于发布《水质 百草枯和杀草快的测定 固相萃取-高效液相色谱法》等




护标准的公告
为贯彻《中华人民共和国环境保护法》,保护环境,保障人体健康,规范环境监测工作,现批准《水质 百草枯和杀草快的测定 固相萃取-高效液相色谱法》等13项标准为国家环境保护标准,并予发布。
标准名称、编号如下:
一、《水质 百草枯和杀草快的测定 固相萃取-高效液相色谱法》(HJ914-2017);
二、《地表水自动监测技术规范(试行)》(HJ915-2017);
三、《环境二噁英类监测技术规范》(HJ916-2017);
四、《固定污染源废气 气态汞的测定 活性炭吸附/热裂解原子吸收分光光度法》(HJ917-2017);
五、《环境振动监测技术规范》(HJ918-2017);
六、《环境空气 挥发性有机物的测定 便携式傅里叶红外仪法》(HJ919-2017);
七、《环境空气 无机有害气体的应急监测 便携式傅里叶红外仪法》(HJ920-2017);
八、《土壤和沉积物 有机氯农药的测定 气相色谱法》(HJ921-2017);
九、《土壤和沉积物 多氯联苯的测定 气相色谱法》(HJ922-2017);
十、《土壤和沉积物 总汞的测定 催化热解-冷原子吸收分光光度法》(HJ923-2017);
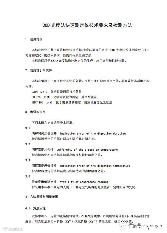
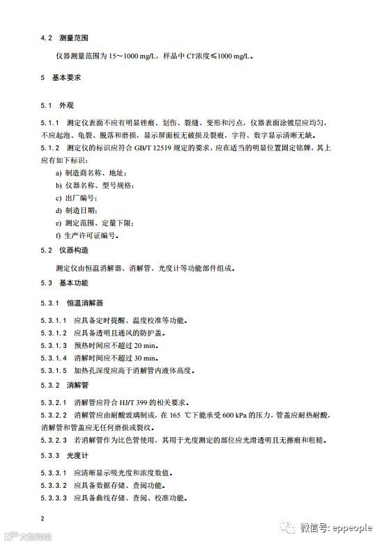
十一、《COD光度法快速测定仪技术要求及检测方法》(HJ924-2017);
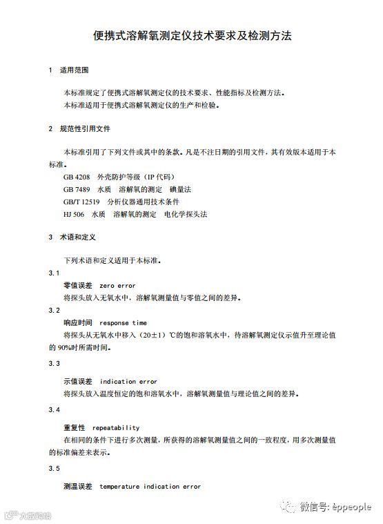
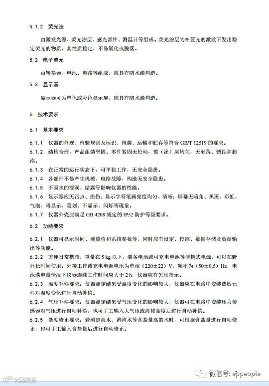
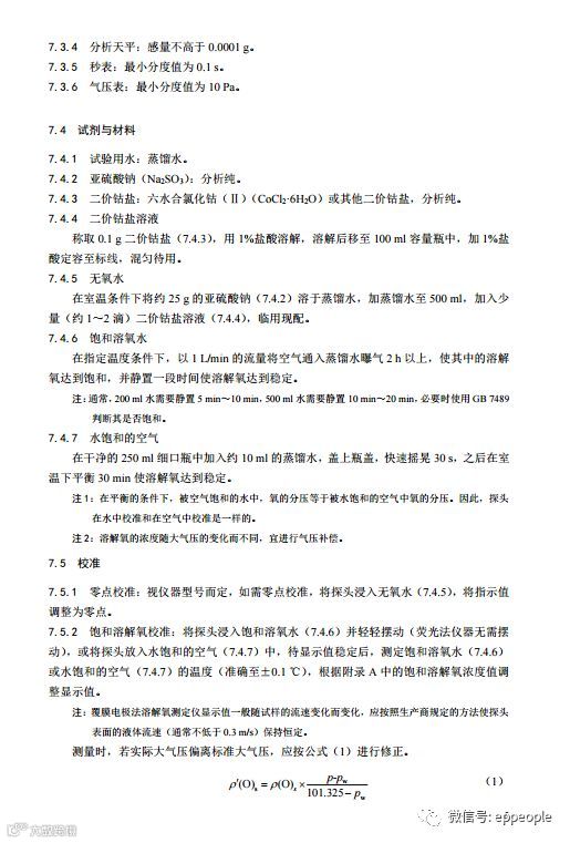
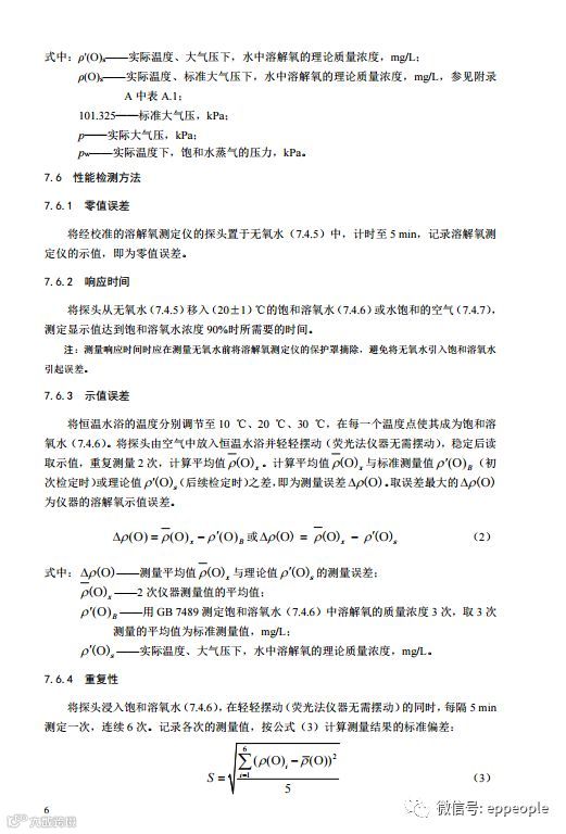
十二、《便携式溶解氧测定仪技术要求及检测方法》(HJ925-2017);
十三、《汞水质自动在线监测仪技术要求及检测方法》(HJ926-2017)。
以上标准自2018年4月1日起实施,由中国环境出版社出版,标准内容可在环境保护部网站(kjs.mep.gov.cn/hjbhbz/)查询。
特此公告。
环境保护部
2017年12月28日
抄送:各省、自治区、直辖市环境保护厅(局),新疆生产建设兵团环境保护局,环境保护部环境标准研究所,各标准主编单位。
环境保护部办公厅2017年12月29日印发

































网址:http://www.mep.gov.cn/gkml/hbb/bgg/201801/t20180103_429057.htm
来源:生态环境部
二、地方标准
河北省地方标准《生活垃圾填埋场恶臭污染物排放标准》(DB13/2697-2018)、《医疗废物焚烧污染控制标准》(DB13/2698-2018)已报经省政府同意发布,于2018年4月1日实施
顶置环保人微信公众号的方法:
1打开环保人:点击右上角那个头像,如下图

2打开之后,你点击右边灰色置顶公众号这个标志(Android和iOS都可以),如下图:

3成功置顶环保人公众号之后,灰色标志会变成绿色,如下图:

4好处
不必再去满屏的小红点中寻找环保人,可以节约时间



