
友情代发
西部一检测公司,类别:食品检测、环境检测、公共卫生检测、职业卫生检测、油气回收检测、室内检测,检测项目2000余项,设备投入1000万,2017年收入1000万,利润300万,欲寻合作伙伴或出售。欢迎有实力有兴趣者联系微信eprens。非诚勿扰!
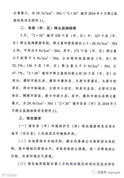
河南省环境保护厅办公室转发生态环境部办公厅关于2018年5月京津冀大气污染传输通道“2+26”城市降尘监测结果的通报
现将《生态环境部办公厅关于2018年5月京津冀大气污染传输通道“2+26”城市降尘监测结果的通报》(环办监测函〔2018〕588号,以下简称《通报》)转发你们,并提出如下要求,请一并遵照执行。
一是各地要高度重视,结合本地降尘工作实际,认真分析大气污染防治工作面临的形势和任务,进一步健全完善扬尘污染防控机制。二是降尘量较大的市县要结合《通报》内容和数据,认真深入分析降尘量居高不下的原因,找准问题,迅速整改,切实防治降尘污染。三是各地要进一步明确责任,坚持问题导向,细化措施,严格落实,对责任不落实或落实不力的,要严肃追责。
附件 关于2018年5月京津冀大气污染传输通道“2+26”城市降尘监测结果的通报.pdf
2018年7月10日
主办:环境监测处 督办:环境监测处
河南省环境保护厅办公室 2018年7月10日印发
来源:河南环保厅
http://www.hnep.gov.cn/xxgk/hbwj/yhb/erlingyiba/webinfo/2018/07/1530929380542090.htm
环境部关于2018年5月京津冀大气污染传输通道“2+26”城市降尘监测结果的通报


















