
可迪尔筒式转轮助力VOCs净化市场 为环保企业快速提供沸石转轮
“大气十条”实施以来,我国空气质量得到了明显改善。但是,PM2.5和臭氧的关键前体物VOCs的排放量却呈现快速增长态势,随着大气污染防治的深入推进,VOCs已逐渐上升为大气治理的主要矛盾。目前,VOCs已成为了一种主要污染物进行系统防治。
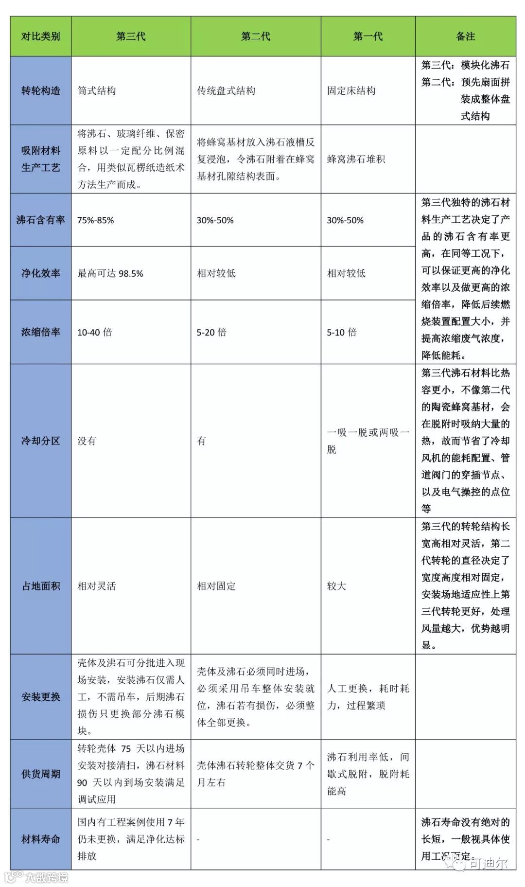
在市场需求与政策利好的双轮驱动下,作为专注于空气净化,致力于工业废气治理整体解决方案的提供商,可迪尔空气技术(北京)有限公司正以每年三倍至五倍的发展速度增长,成长为VOCs治理领域的强劲力量。本次上海环博会,可迪尔展出了第三代转轮浓缩装置。可迪尔在沸石材料选取上,原装进口日本东洋纺沸石模块,不仅便于运输、安装以及后期的维护,还节省了企业成本。处理过程中,依靠余热即可进行脱附,大大减少了燃料的用量,甚至无需燃料供应,再度降低了运行成本,节约了能耗。
东洋纺浓缩装置历经三次研发,去粕取精,从结构和效率做了升级:
1.结构升级为筒式,占地面积更小,浓缩倍率更高;
2.沸石含有率升级,由原来的30-50%升级至75%-85%,净化效率更高;
3.沸石形态升级,由原来的整体盘式升级为模块化,不仅便于运输安装,模块化量产大大缩短了供货期,且后期可单独更换损坏的沸石模块。
东洋纺浓缩装置发展历程
在种种升级之下,可迪尔在中国的项目已经遍布各地,并在VOCs治理领域持续攻坚克难。以核心部件筒式转轮作为市场布局的坚实支撑点,可迪尔将产品与品牌推向橡胶废气、风电行业、汽车行业、包装行业、印刷业等广阔的业务领域。目前,在汽车行业,可迪尔实现了六台单体20万风量的设备运行,效果很好。
秉承“感恩•卓越”的服务理念,可迪尔用技术的力量为VOCs治理领域带来了不一样的改变;坚守保护环境、绿色发展的责任与使命,可迪尔将把品牌文化深深熔铸于中国大地。
咨询电话:010-80885839
来源:可迪尔
环保局巡查:某企"水帘+UV光解"设备闲置,违法直排喷漆VOCs被罚45万,责任人被行政拘留
日前,三水区乐平镇环保局
对一家环境违法企业
开出了45万元的罚单
具体是怎么回事?
2017年7月下旬,乐平镇环保局接到百合嘉园小区居民的投诉,反映其在夜间经常闻到刺激性气味。乐平镇环保局对此高度重视,于7月24日晚组织执法人员对该片区进行夜间巡查。在巡查中发现,佛山市威麦卫浴科技有限公司附近有较浓的刺激性油漆味,与百合嘉园小区居民投诉反映的气味相似。

执法人员在该公司附近闻到较浓的刺激性油漆味

该公司正在进行喷漆作业
检查时,该公司正在进行喷漆作业,其配套的废气治理设施没有开启,喷漆工序产生的废气未经处理直接排放到外环境,同时执法人员在车间下风口能闻到较浓的刺激性油漆味。

该公司水帘柜干燥

该公司uv光解设备未开启
针对上述情况,执法人员当场责令该公司立即停止喷漆工序的生产,并对其立案查处。经调查,发现该公司因环保管理制度落实不到位、相关负责人环保责任意识不足等原因,导致喷漆工序在生产时未开启废气治理设施。
该公司闲置治理设施的行为违反了《中华人民共和国大气污染防治法》第二十条第二款的规定,属于通过逃避监管的方式排放大气污染物。根据《中华人民共和国大气污染防治法》第九十九条第三项的规定,日前,乐平镇环保局对该公司作出了罚款人民币45万元的行政处罚。同时,将案件移送公安机关对相关责任人进行行政拘留。
来源:佛山环保 转自



