首先点击题目下方蓝字关注 环保人

长按图片·识别二维码关注
请您顶置本公众号,更易得到环保相关的内容(如何顶置本号见后)
环保之家论坛免费为企事业单位提供验收公示和环评公示,专人对接,热线电话15356135656
活性炭手册
一、活性炭过滤原理
活性炭的吸附能力与水温的高低、水质的好坏等有一定关系。水温越高,活性炭的吸附能力就越强;若水温高达30℃以上时,吸附能力达到极限,并有逐渐降低的可能。当水质呈酸性时,活性炭对阴离子物质的吸附能力便相对减弱;当水质呈碱性时,活性炭对阳离子物质的吸附能力减弱。所以,水质的PH不稳定,也会影响到活性炭的吸附能力。
活性炭的吸附原理是:在其颗粒表面形成一层平衡的表面浓度,再把有机物质杂质吸附到活性炭颗粒内,使用初期的吸附效果很高。但时间一长,活性炭的吸附能力会不同程度地减弱,吸附效果也随之下降。如果水族箱中水质混浊,水中有机物含量高,活性炭很快就会丧失过滤功能。所以,活性炭应定期清洗或更换。
活性炭颗粒的大小对吸附能力也有影响。一般来说,活性炭颗粒越小,过滤面积就越大。所以,粉末状的活性炭总面积最大,吸附效果最佳,但粉末状的活性炭很容易随水流入水族箱中,难以控制,很少采用。颗粒状的活性炭因颗粒成形不易流动,水中有机物等杂质在活性炭过滤层中也不易阻塞,其吸附能力强,携带更换方便。
活性炭的吸附能力和与水接触的时间成正比,接触时间越长,过滤后的水质越佳。注意:过滤的水应缓慢地流出过滤层。新的活性炭在第一次使用前应洗涤洁净,否则有墨黑色水流出。活性炭在装入过滤器前,应在底部和顶部加铺2~3厘米厚的海绵,作用是阻止藻类等大颗粒杂质渗透进去,活性炭使用2~3个月后,如果过滤效果下降就应调换新的活性炭,海绵层也要定期更换。
二、影响粒状活性炭应用的主要性质
应用粒状活性炭,尤其大量应用,最影响效果和成本的活性炭主要性质是:吸附量;压降或床层膨胀;抗磨性;大小、水分、灰分、pH值和可溶物。
应用较为大量的粒状活性炭都装在柱型设备中,就要讲究压降(压头损失)或床层膨胀,是设计炭柱的必要因素。压降由微粒大小和大小分布所决定。床层膨胀由微粒大小、形状和大小分布以及微粒密度所决定。
大量使用粒状活性炭时,常加水以泵输送和以运输带脱水,因此要重视活性炭的损失量,讲求活性炭的抗磨性。
三、评价活性炭的吸附能力
吸附分液相吸附和气相吸附两类,液相吸附能力常以吸附等温线进行评价,气相吸附能力以溶剂蒸气吸附量评价。吸附等温线表示一定温度下吸附系统中被吸附物质的分压或浓度与吸附量之间的关系,即当保持温度不变,可测得平衡吸附量和分压或浓度间的变化关系。以剩余浓度为横轴,以活性炭单质量的吸附量为纵轴可绘出关系曲线。当保持分压或浓度不变,可测得平衡吸附量和温度间的变化关系,绘出关系曲线,即吸附等压线。由于在工业装置中少量成分吸附大致在等温状态下进行,所以吸附等温线最为重要和常用。溶剂蒸气吸附量表示气相吸附性能,可用颗粒活性炭的四氯化碳吸附率的测定为例,在规定的试验条件下,即规定的炭层高度、气流比速、吸附温度、测定管截面积、四氯化碳蒸气浓度的条件下,持含有一定四氯化碳蒸气浓度的混合空气流不断地通过活性炭,当达到吸附饱和时,活性炭试样所吸附的四氯化碳的质量与试样质量之百分比作为四氯化碳的吸附率。活性炭应用中对于吸附能力,最好用实际拟用的活性炭、操作的条件、具体的处理物进行评价测试。 活性炭的吸附量,即单位活性炭所吸附的吸附质的量,工业上也有称为活性炭的活性,活性有两种表示方法:静活性-----即通常所指的吸附剂达到平衡的吸附量。 动活性----是指流体混合物通过活性炭床层,其中吸附质被吸附,经一些时间的运作,活性炭床层流出的流体中开始出现含有一定的吸附质,说明活性炭床层失去吸附能力,此时活性炭上已吸附的吸附质的量,就称为活性炭的活性。是设计大量的、经常的、重要的吸附系统所需的数据。
用液相等温线法测定活性炭吸附能力的标准实用方法,可用于测定原始的和再活化的和粉状活性炭的吸什能力。
四、活性炭比表面积和吸附能力的关系
一般来说活性炭的比表面积(BET)越大,吸附力也越大,但是有时候却不一定。 BET是用氮气或丁烷的吸附方法测出活性炭总表面积的应用参数。按理BET越大,吸附力就越大。可是在实际应用中这概念有局限性,因为活性炭的孔有大孔、中孔和微孔的区别,有时仅有部分的孔适合于某类大小吸附物的进入。在液相应用中,通常有机物的吸附值随分子量(分子大小)的提高而提高。直到分子大到不能进孔为止。最理想的活性炭是具有大量恰好稍大于吸附物分子的孔。孔太小,吸附物进不了;孔太大,使单位体积的表面积减少。在气相应用中,小分子被吸附进入微孔。这时总表面积的概念是合用的。至于活性炭对金属络合物的吸附,涉及化学键的形成,也不是BET越大越好。
五、活性炭在液相吸附中的应用
活性炭在液相中主要用于脱色精制,有时也用于捕集回收或分离。
液体用活性炭进行脱色精制时,除了脱色(即吸附除去在可见光波长内具有吸光性的物质)以外,同时还能够除去在可见光波长以外具有吸光性的物质,除去颜色的前躯物质,除去有臭味的物质或调整香味,除去臭味的前躯物质,除去浑浊及可能导致浑浊的物质,除去起泡性物质,除去妨碍结晶的物质,除去胶体物质,除去对胶体有保护性的物质,除去生理性有害物质,以及除去促进产品变质的物质等,具有多种综合性的精制作用。
液相扩散速度比气相小得多,为了在短时间内获得吸附效果,因此常常使用粒度很细小的粉末状活性炭。但是,在处理量很大的场合,颗粒状活性的用例不断增加。因为其操作方便,容易再生。表3-6-4中列示了液相中使用活性炭的主要操作方式。 
六、活性炭在精制气体中的应用
精制工业用原料气体或工艺气体 活性炭用于精制多种工业用原料气体或工艺气体,以除去它们中所含有的各种杂质,提高纯度和使用价值。表3-6-1中列示了用活性炭精制的一些气体名称以及要除去的杂质成分。 
由表3-6-1可见,用活性炭精制气体是将小分子、低沸点气体中的少量大分子、高沸点的气体除去。
七、活性炭在液相吸附中的应用 --水处理
水处理 水处理是活性炭应用广,潜力最大的部门。饮用水的质量直接关系人体健康;排水及废水处理与否对地球水环境有重大影响。发达国家活性炭用量的50%以上与水处理有关;我对水质重视程度也逐渐增加。
(1)处理上水(自来水):上水用活性炭处理的目的是提高水质,除去臭气、臭味、腐殖质、油类、农药、洗涤剂等对人体有害的物质。
(2)处理生产用水:活性炭在处理各种生产用水中获得广泛应用。如在酿造业、清凉饮料业及制冰业,使用活性炭除去地下水中的颜色、臭味、胶体物质、洗涤剂、农药及其他有机物质,或者除去自来水中的游离氯气、臭味等;电力、化学等工业部门用活性炭处理锅炉用水及锅炉回流水的脱油;医药工业用活性炭除去水中的致热源;电子工业使用活性炭制取超纯水;海运业使用活性炭制造饮用水;水族馆中用活性炭除去自来水中的氯气等。
此外,活性炭还用于保护离子交换树脂,净化工厂的循环用水等。
(3)处理生产废水:各种生产过程中排出的废水,含有不同的杂质,但比较单纯,易于进行处理。因此,应该处理以后再排放或者循环使用。
(4)处理下水(污水):下水是各种废水汇集成的污水,成分极其复杂。进行处理时,通常将凝聚沉淀法(物理法)、活性炭泥法(生物法)与活性炭吸附法配合使用,以提高处理效果,降低处理成本。活性炭处理通常和生物法配合使用,或置于其后作为终级处理。经过处理,可以除去颜色、农药、洗涤剂、臭味,以及BOD、COD、TOC等杂质,作为工农业用水而再次利用或排放。





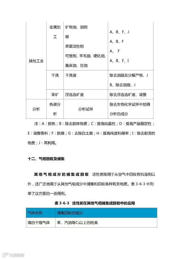
十一、活性炭在液相吸附中的应用
其他液相精制 除了水处理以外,活性炭还在制糖、食品、酿造、医药、化工等许多部门的液相精制中具有广泛的用途。表3-6-5中列举了一些觉见的用例。




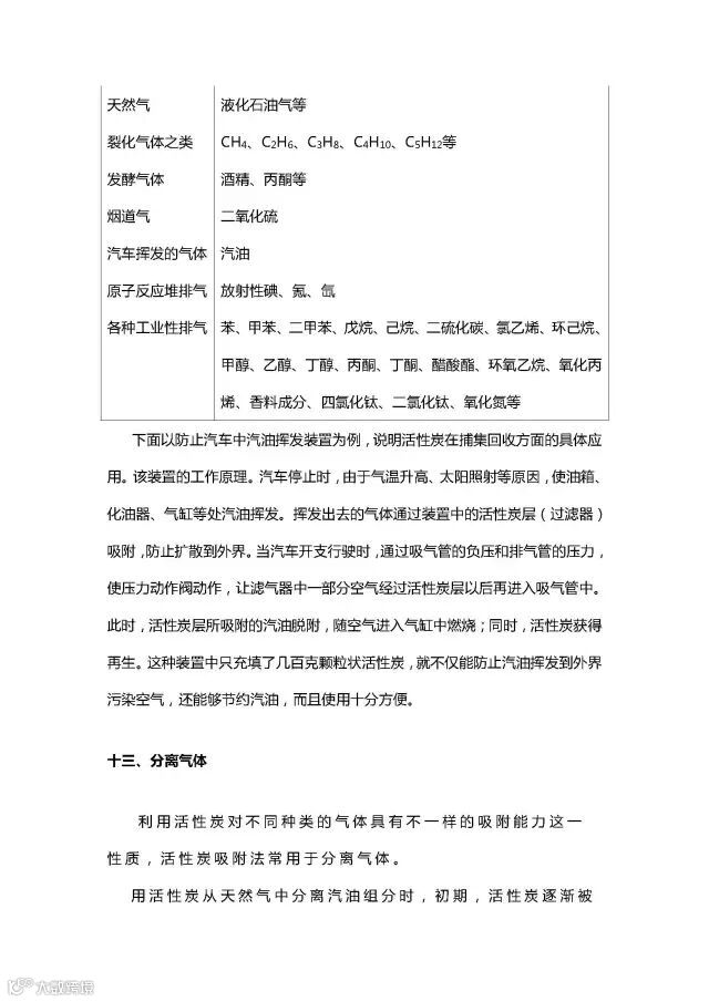
包括甲烷等分子量小的烃类物质在内的组分所饱和,但是随着吸附时间的延长,由于活性炭具有对分子量大的同族化合物吸附能力大的特性,所吸附的甲烷等低级烃类逐渐被分子量大的己烷、戊烷等置换出来。结果,活性炭中吸附保留的主要是汽油组分,而甲烷、乙烷、丙烷之类分子量小的组分则穿过活性炭层,保存在气相中,从而达到分离的目的。 又如,利用压力循环吸附法,可以使用活性炭将空气中的氧气和氮气分开;利用活性炭吸附法,能从煤气中分离出苯,能从反应产物中进行同分异构体的分离等等。
十四、活性炭应用注意事项
1、运输与装卸: 活性炭在运输过程中,不得用铁钩拖拽,应防止与坚硬物质混装,不可强烈振动、磨擦、踩、砸,严禁抛掷,应轻装轻卸,以减少炭粒破碎,影响使用。
2、储存:应储存于阴凉干燥处,防止内外包装袋破裂,防止受潮和吸附空气中其它物质,影响使用效果。严禁与有毒有害气体或易挥发物质混放,存放要远离污染源??
3、严禁水浸: 活性炭属于多孔性吸附类物质,所以在运输、储存和使用过程中,都要绝对防止水浸,因水浸后,水填充了活性孔隙,减少了活性炭比表面与气体的直接接触,严重影响使用效果。
4、防止焦油类物质: 在使用过程中,应禁止焦油类粘稠物质进入活性炭床,以免堵塞活性炭孔隙或遮盖了活性炭展开表面,使气体不能与活性炭展开表面接触,失去应用效果,如气体中含有此类物质,应在气体进入活性炭床前进行清除(最好有除焦设备)以达到好的应用效果。
5、防火: 活性炭在储存或运输时,防止与火源直接接触,以防着火。活性炭再生时避免进氧并再生彻底,再生后必须用蒸气冷却降至800℃以下,否则温度高,遇氧,活性 炭自燃。
6、使用: 装填时应先筛去因搬运产生的碎粒与粉尘。然后层层均匀铺开,不得从进料孔处直接倒入,以免使大小颗粒装填不均,最终造成气体偏流,影响使用效果。装填结束,开车前应先吹空,吹出活性炭表面粘附粉尘,避免开车后粉尘带入后工段而影响正常生产。
7、安全需知: 湿的活性炭需要从空气中除去氧,在安全密闭的容器内氧的消耗会造成有毒的环境,假如工人进到含有活性炭的容器内适当取样或低含氧空间作业,应遵守国家相关标准及作业规范。

欢迎点击阅读原文参与交流讨论。
顶置环保人微信公众号的方法:
1打开环保人:点击右上角那个头像,如下图

2打开之后,你点击右边灰色置顶公众号这个标志(Android和iOS都可以),如下图:

3成功置顶环保人公众号之后,灰色标志会变成绿色,如下图:

4好处
不必再去满屏的小红点中寻找环保人,可以节约时间



