


生态环境部公告
公告 2018年 第9号
关于发布《建设项目竣工环境保护验收技术指南 污染影响类》的公告
为贯彻落实《建设项目环境保护管理条例》和《建设项目竣工环境保护验收暂行办法》,进一步规范和细化建设项目竣工环境保护验收的标准和程序,提高可操作性,我部制定了《建设项目竣工环境保护验收技术指南 污染影响类》,现予公布。
特此公告。
附件:建设项目竣工环境保护验收技术指南污染影响类
生态环境部
2018年5月15日
生态环境部办公厅2018年5月16日印发
《建设项目竣工环境保护验收技术指南污染影响类》发布稿与征求稿对比表
发布稿 |
征求意见稿 |
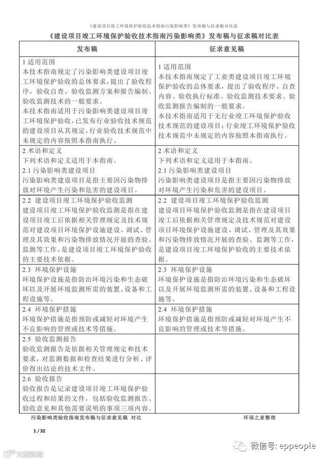
1适用范围 本技术指南规定了污染影响类建设项目竣工环境保护验收的总体要求,提出了验收程序、验收自查、验收监测方案和报告编制、验收监测技术的一般要求。 本技术指南适用于污染影响类建设项目竣工环境保护验收,已发布行业验收技术规范的建设项目从其规定,行业验收技术规范中未规定的内容按照本指南执行。 |
1适用范围 本技术指南规定了工业类建设项目竣工环境保护验收的总体要求,提出了验收程序、自查内容、验收执行标准、验收监测技术要求、验收监测报告编制的一般要求。 本技术指南适用于无行业竣工环境保护验收技术规范的建设项目;行业竣工环境保护验收技术规范中未规定的内容按照本指南执行。 |
2术语和定义 下列术语和定义适用于本指南。 2.1污染影响类建设项目 污染影响类建设项目是指主要因污染物排放对环境产生污染和危害的建设项目。 |
2术语和定义 下列术语和定义适用于本指南。 2.1污染影响类建设项目 污染影响类建设项目是指主要因污染物排放对环境产生污染和危害的建设项目。 |
2.2 建设项目竣工环境保护验收监测 建设项目竣工环境保护验收监测是指在建设项目竣工后依据相关管理规定及技术规范对建设项目环境保护设施建设、调试、管理及其效果和污染物排放情况开展的查验、监测等工作,是建设项目竣工环境保护验收的主要技术依据。 |
2.2 建设项目竣工环境保护验收监测 建设项目环境保护验收监测是指在建设项目竣工后依据相关管理规定及技术规范对建设项目环境保护设施建设、调试、管理及其效果和污染物排放情况开展的查验、监测等工作,是建设项目竣工环境保护验收的主要技术依据。 |
2.3 环境保护设施 环境保护设施是指防治环境污染和生态破坏以及开展环境监测所需的装置、设备和工程设施等。 |
2.3 环境保护设施 环境保护设施是指防治环境污染和生态破坏以及开展环境监测所需的装置、设备和工程设施等。 |
2.4 环境保护措施环境保护措施是指预防或减轻对环境产生不良影响的管理或技术等措施。 |
2.4 环境保护措施 环境保护措施是指预防或减轻对环境产生不良影响的管理或技术等措施。 |
2.5 验收监测报告验收监测报告是依据相关管理规定和技术要求,对监测数据和检查结果进行分析、评价得出结论的技术文件。 |
|
2.6 验收报告验收报告是记录建设项目竣工环境保护验收过程和结果的文件,包括验收监测报告、验收意见和其他需要说明的事项三项内容。 |
|
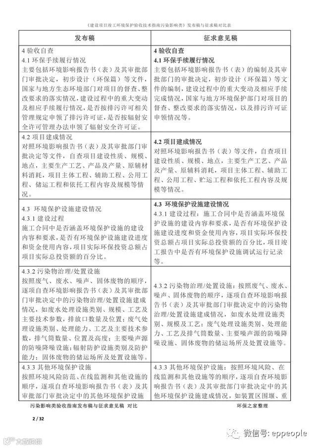
4验收自查4.1环保手续履行情况主要包括环境影响报告书(表)及其审批部门审批决定,初步设计(环保篇)等文件,国家与地方生态环境部门对项目的督查、整改要求的落实情况,建设过程中的重大变动及相应手续履行情况,是否按排污许可相关管理规定申领了排污许可证,是否按辐射安全许可管理办法申领了辐射安全许可证。 |
4验收自查 4.1环保手续履行情况 主要包括环境影响报告书(表)的编制及其审批部门的审批决定,初步设计(环保篇)等文件的编制,建设过程中的重大变动及相应手续完成情况,国家与地方环境保护部门对项目的督查、整改要求的落实情况,以及排污许可证申领情况等。
|
4.2项目建成情况对照环境影响报告书(表)及其审批部门审批决定等文件,自查项目建设性质、规模、地点,主要生产工艺、产品及产量、原辅材料消耗,项目主体工程、辅助工程、公用工程、储运工程和依托工程内容及规模等情况。 |
4.2项目建成情况 对照环境影响报告书(表)等文件,自查项目建设性质、规模、地点,主要生产工艺、产品及产量、原辅料消耗,项目主体工程、辅助工程、公用工程、贮运工程和依托工程内容及规模等情况。 |
4.3 环境保护设施建设情况4.3.1建设过程施工合同中是否涵盖环境保护设施的建设内容和要求,是否有环境保护设施建设进度和资金使用内容,项目实际环保投资总额占项目实际总投资额的百分比。 |
4.3 环境保护设施建设情况 4.3.1建设过程:施工合同中是否涵盖环境保护设施的建设内容和要求,是否有环境保护设施建设进度和资金使用内容,项目实际环保投资总额占项目实际总投资额的百分比,项目竣工报告中是否有环境保护设施调试运行记录等。 |
4.3.2污染物治理/处置设施按照废气、废水、噪声、固体废物的顺序,逐项自查环境影响报告书(表)及其审批部门审批决定中的污染物治理/处置设施建成情况,如废水处理设施类别、规模、工艺及主要技术参数,排放口数量及位置;废气处理设施类别、处理能力、工艺及主要技术参数,排气筒数量、位置及高度;主要噪声源的防噪降噪设施;辐射防护设施类别及防护能力;固体废物的储运场所及处置设施等。 |
4.3.2污染物治理/处置设施:按照废气、废水、噪声、固体废物的顺序,逐项自查环境影响报告书(表)及其审批部门审批决定中的污染物治理/处置设施建成情况,如废水处理设施类别、规模及工艺;废气处理设施类别、处理能力、工艺及排气筒数量、主要噪声源的防噪降噪设施、固体废物的储运场所及处置设施等。 |
4.3.3其他环境保护设施按照环境风险防范、在线监测和其他设施的顺序,逐项自查环境影响报告书(表)及其审批部门审批决定中的其他环境保护设施建成情况,如装置区围堰、防渗工程、事故池;规范化排污口及监测设施、在线监测装置;“以新带老”改造工程、关停或拆除现有工程(旧机组或装置)、淘汰落后生产装置;生态恢复工程、绿化工程、边坡防护工程等。
|
4.3.3其他环境保护设施:按照环境风险、在线监测和其他设施等的顺序,逐项自查环境影响报告书(表)及其审批部门审批决定中的其他环境保护设施建成情况,如装置区围堰、重点区域防渗工程、事故池、在线监测装置、“以新带老”改造工程、关停或拆除旧机组或装置、淘汰落后生产线、生态恢复工程、绿化工程、边坡防护工程等。 |
4.3.4整改情况自查发现未落实环境影响报告书(表)及其审批部门审批决定要求的环境保护设施的,应及时整改。 |
4.3.3自查结果发现环境保护设施建成情况未完全落实环境影响报告书(表)及审批部门审批决定要求的应及时整改。 |
4.4重大变动情况自查发现项目性质、规模、地点、采用的生产工艺或者防治污染、防止生态破坏的措施发生重大变动,且未重新报批环境影响报告书(表)或环境影响报告书(表)未经批准的,建设单位应及时依法依规履行相关手续。 |
4.4自查结果发现项目性质、规模、地点、采用的生产工艺或者防治污染、防止生态破坏的措施发生重大变动,而未重新报批环境影响报告书(表)或环境影响报告书(表)未经批准的,建设单位应及时履行相关手续。 |
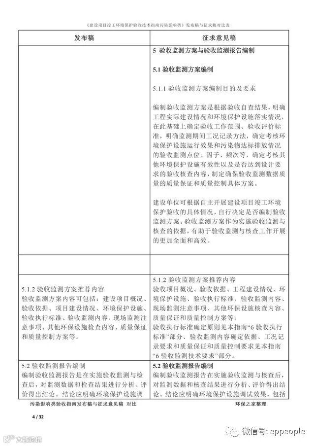
5 验收监测方案与验收监测报告编制5.1验收监测方案编制 5.1.1验收监测方案编制目的及要求 编制验收监测方案是根据验收自查结果,明确工程实际建设情况和环境保护设施落实情况,在此基础上确定验收工作范围、验收评价标准,明确监测期间工况记录方法,确定验收监测点位、监测因子、监测方法、频次等,确定其他环境保护设施验收检查内容,制定验收监测质量保证和质量控制工作方案。 验收监测方案作为实施验收监测与检查的依据,有助于验收监测与检查工作开展得更加规范、全面和高效。石化、化工、冶炼、印染、造纸、钢铁等重点行业编制环境影响报告书的项目推荐编制验收监测方案。建设单位也可根据建设项目的具体情况,自行决定是否编制验收监测方案。 |
5 验收监测方案与验收监测报告编制
5.1验收监测方案编制
5.1.1验收监测方案编制目的及要求
编制验收监测方案是根据验收自查结果,明确工程实际建设情况和环境保护设施落实情况,在此基础上确定验收工作范围、验收评价标准,明确监测期间工况记录方法,确定考核环境保护设施运行效果和污染物达标排放情况的验收监测点位、因子、频次等,确定考核其他环境保护设施有效性以及是否达到设计要求的验收核查内容,制定确保验收监测数据质量的质量保证和质量控制具体方案。
建设单位可根据自主开展建设项目竣工环境保护验收的具体情况,自行决定是否编制验收监测方案。验收监测方案作为实施验收监测与核查的依据,有助于验收监测与核查工作开展的更加全面和高效。
|
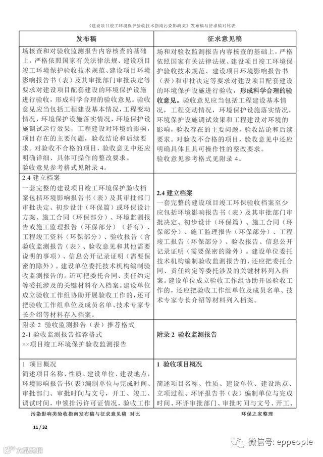
5.1.2验收监测方案推荐内容验收监测方案内容可包括:建设项目概况、验收依据、项目建设情况、环境保护设施、验收执行标准、验收监测内容、现场监测注意事项、其他环保设施检查内容、质量保证和质量控制方案等。
|
5.1.2验收监测方案推荐内容 验收项目概况、验收依据、工程建设情况、环境保护设施、验收执行标准、验收监测内容、现场监测注意事项、其他环保设施核查内容、质量保证和质量控制方案等。 验收执行标准确定原则见本指南“6验收执行标准”部分、验收监测内容确定依据、工况记录要求和质量保证和质量控制要求见本指南“6验收监测技术要求”部分。 |
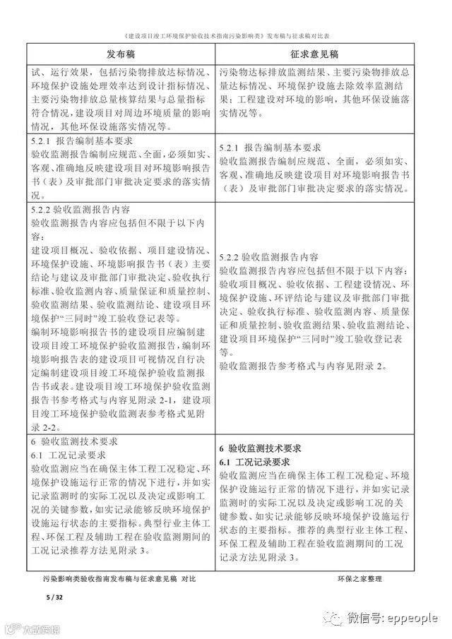
5.2验收监测报告编制 编制验收监测报告是在实施验收监测与检查后,对监测数据和检查结果进行分析、评价得出结论。结论应明确环境保护设施调试、运行效果,包括污染物排放达标情况、环境保护设施处理效率达到设计指标情况、主要污染物排放总量核算结果与总量指标符合情况,建设项目对周边环境质量的影响情况,其他环保设施落实情况等。 |
5.2验收监测报告编制 编制验收监测报告在实施验收监测与核查后,对监测数据和核查结果进行分析、评价得出结论。结论应明确环境保护设施调试效果,包括污染物达标排放监测结果、主要污染物排放总量达标情况、环境保护设施去除效率监测结果;工程建设对环境的影响,其他环保设施落实情况等。 |
5.2.1 报告编制基本要求验收监测报告编制应规范、全面,必须如实、客观、准确地反映建设项目对环境影响报告书(表)及审批部门审批决定要求的落实情况。 |
5.2.1 报告编制基本要求 验收监测报告编制应规范、全面,必须如实、客观、准确地反映建设项目对环境影响报告书(表)及审批部门审批决定要求的落实情况。 |
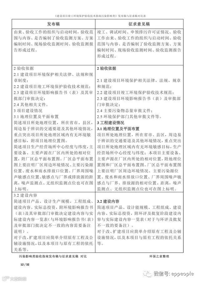
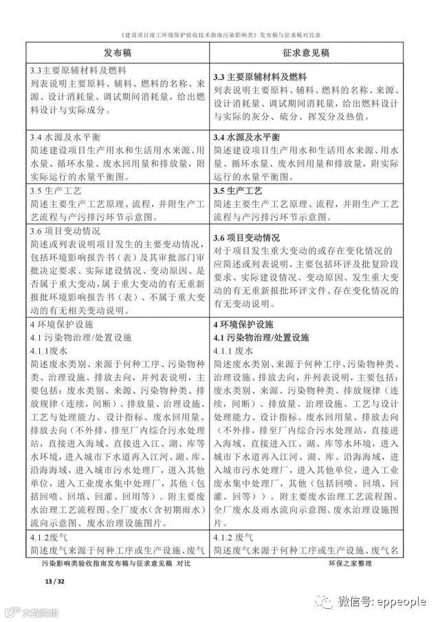
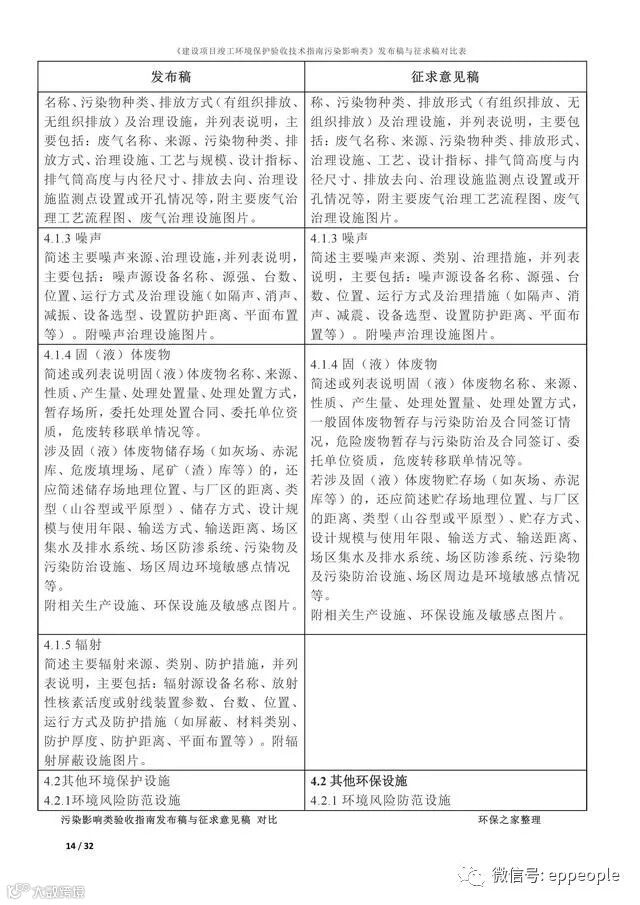
5.2.2验收监测报告内容验收监测报告内容应包括但不限于以下内容: 建设项目概况、验收依据、项目建设情况、环境保护设施、环境影响报告书(表)主要结论与建议及审批部门审批决定、验收执行标准、验收监测内容、质量保证和质量控制、验收监测结果、验收监测结论、建设项目环境保护“三同时”竣工验收登记表等。 编制环境影响报告书的建设项目应编制建设项目竣工环境保护验收监测报告,编制环境影响报告表的建设项目可视情况自行决定编制建设项目竣工环境保护验收监测报告书或表。建设项目竣工环境保护验收监测报告书参考格式与内容见附录2-1,建设项目竣工环境保护验收监测表参考格式见附录2-2。 |
5.2.2验收监测报告内容 验收监测报告内容应包括但不限于以下内容: 验收项目概况、验收依据、工程建设情况、环境保护设施、环评结论与建议及审批部门审批决定、验收执行标准、验收监测内容、质量保证和质量控制、验收监测结果、验收监测结论、建设项目环境保护“三同时”竣工验收登记表等。 验收监测报告参考格式与内容见附录2。
|
6 验收监测技术要求6.1 工况记录要求验收监测应当在确保主体工程工况稳定、环境保护设施运行正常的情况下进行,并如实记录监测时的实际工况以及决定或影响工况的关键参数,如实记录能够反映环境保护设施运行状态的主要指标。典型行业主体工程、环保工程及辅助工程在验收监测期间的工况记录推荐方法见附录3。
|
6 验收监测技术要求 6.1 工况记录要求 验收监测应当在确保主体工程工况稳定、环境保护设施运行正常的情况下进行,并如实记录监测时的实际工况以及决定或影响工况的关键参数、如实记录能够反映环境保护设施运行状态的主要指标。推荐的典型行业主体工程、环保工程及辅助工程在验收监测期间的工况记录方法见附录3。 |
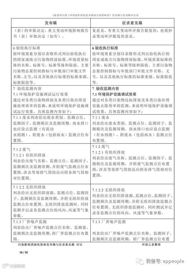
6.2 验收执行标准6.2.1污染物排放标准建设项目竣工环境保护验收污染物排放标准原则上执行环境影响报告书(表)及其审批部门审批决定所规定的标准。在环境影响报告书(表)审批之后发布或修订的标准对建设项目执行该标准有明确时限要求的,按新发布或修订的标准执行。特别排放限值的实施地域范围、时间,按国务院生态环境主管部门或省级人民政府规定执行。 建设项目排放环境影响报告书(表)及其审批部门审批决定中未包括的污染物,执行相应的现行标准。 对国家和地方标准以及环境影响报告书(表)审批决定中尚无规定的特征污染因子,可按照环境影响报告书(表)和工程《初步设计》(环保篇)等的设计指标进行参照评价。 |
6.2 验收执行标准 6.2.1污染排放标准 建设项目竣工环境保护验收的依据是经环境影响报告书(表)及审批部门审批决定所规定的环境保护设施和其他相关措施,原则上采用当时的标准、规范和准入要求等。在环境影响报告书(表)审批之后发布或修订的标准、规范和准入要求等对已经批准的建设项目执行新规定有明确时限要求的,按新规定执行。特别排放限值的地域范围、时间,按国务院环境保护主管部门或省级人民政府规定执行。
当建设项目涉及环境影响报告书(表)未包括的污染物排放时,可按实际情况选择相应的执行标准。
|
6.2.2环境质量标准建设项目竣工环境保护验收期间的环境质量评价执行现行有效的环境质量标准。 |
6.2.2环境质量标准
在建设项目竣工环境保护验收时涉及环境质量评价的,其验收期间的环境质量应按最新颁布的环境质量标准评价。 |
6.2.3环境保护设施处理效率环境保护设施处理效率按照相关标准、规范、环境影响报告书(表)及其审批部门审批决定的相关要求进行评价,也可参照工程《初步设计》(环保篇)中的要求或设计指标进行评价。 |
6.2.3环境保护设施处理效果考核 环境保护设施处理效果考核可参照环境影响报告书(表)及其审批部门审批决定或工程《初步设计》(环保篇)中的要求或设计指标进行评价。 |
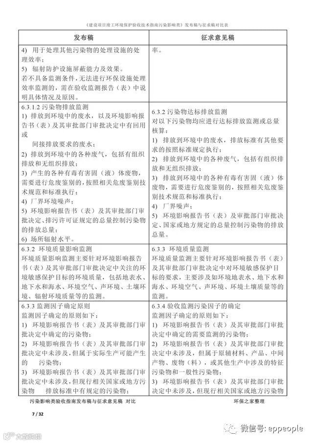
6.3.1环保设施调试运行效果监测6.3.1.1环境保护设施处理效率监测6.3监测内容1) 各种废水处理设施的处理效率;2) 各种废气处理设施的去除效率;3) 固(液)体废物处理设备的处理效率和综合利用率等;4) 用于处理其他污染物的处理设施的处理效率;5) 辐射防护设施屏蔽能力及效果。若不具备监测条件,无法进行环保设施处理效率监测的,需在验收监测报告(表)中说明具体情况及原因。 |
6.3验收监测内容 6.3.1环境保护设施运行效率监测 对以下环境保护设施均应进行运行效率监测: 1) 各种废水处理设施的处理效率; 2) 各种废气处理设施的处理效率; 3) 固(液)体废物处理设备的处理效率和综合利用率等; 4) 用于处理其他污染物的处理设施的处理效率。 |
6.3.1.2污染物排放监测1) 排放到环境中的废水,以及环境影响报告书(表)及其审批部门审批决定中有回用或间接排放要求的废水;2) 排放到环境中的各种废气,包括有组织排放和无组织排放;3) 产生的各种有毒有害固(液)体废物,需要进行危废鉴别的,按照相关危废鉴别技术规范和标准执行;4) 厂界环境噪声;5) 环境影响报告书(表)及其审批部门审批决定、排污许可证规定的总量控制污染物的排放总量;6) 场所辐射水平。 |
6.3.2污染物达标排放监测 对以下污染物均应进行达标排放监测或总量核算: 1) 排放到环境中的废水,排放标准有其他要求的按照标准规定执行; 2) 排放到环境中的各种废气,包括有组织排放和无组织排放; 3) 排放到环境中的各种有毒有害固(液)体废物,需要进行危废鉴别的,按照相关危废鉴别技术规范和标准执行; 4) 厂界噪声; 5) 环境影响报告书(表)及审批部门审批决定、国家或地方规定的总量控制污染物的排放总量。 |
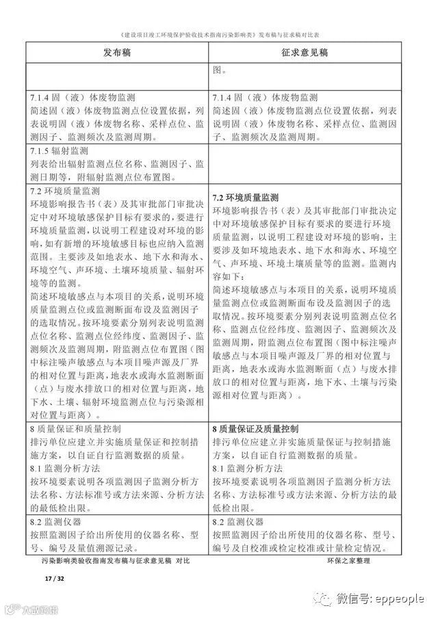
6.3.2 环境质量影响监测环境质量影响监测主要针对环境影响报告书(表)及其审批部门审批决定中关注的环境敏感保护目标的环境质量,包括地表水、地下水和海水、环境空气、声环境、土壤环境、辐射环境质量等的监测。 |
6.3.3 环境质量监测 环境质量监测主要针对环境影响报告书(表)及其审批部门审批决定中对环境敏感保护目标的要求,主要涉及如环境地表水、地下水和海水、环境空气、声环境、环境土壤质量等的监测。 |
6.3.3监测因子确定原则监测因子确定的原则如下: 1) 环境影响报告书(表)及其审批部门审批决定中确定的污染物; 2) 环境影响报告书(表)及其审批部门审批决定中未涉及,但属于实际生产可能产生的 污染物; 3) 环境影响报告书(表)及其审批部门审批决定中未涉及,但现行相关国家或地方污染物 排放标准中有规定的污染物; 4) 环境影响报告书(表)及其审批部门审批决定中未涉及,但现行国家总量控制规定的污染物; 5) 其他影响环境质量的污染物,如调试过程中已造成环境污染的污染物,国家或地方生态 环境部门提出的、可能影响当地环境质量、需要关注的污染物等。 |
6.3.4验收监测污染因子的确定 监测因子确定的原则如下: 1) 环境影响报告书(表)及其审批部门审批决定中确定的需要监测的污染物; 2) 环境影响报告书(表)及其审批部门审批决定中未涉及,但属于原辅材料、产品、中间产物、废物(料),或其他生产中涉及的特征污染物和一般性污染物; 3) 环境影响报告书(表)及其审批部门审批决定中未涉及,但现行相关国家或地方污染物排放标准中有规定的特征污染物; 4) 环境影响报告书(表)及其审批部门审批决定中未涉及,但涉及总量控制的污染物; 5) 其他影响环境质量的污染物,如调试过程中已造成环境污染的污染物,国家或地方环境保护部门提出的、对当地环境质量己产生影响的污染物等。 |
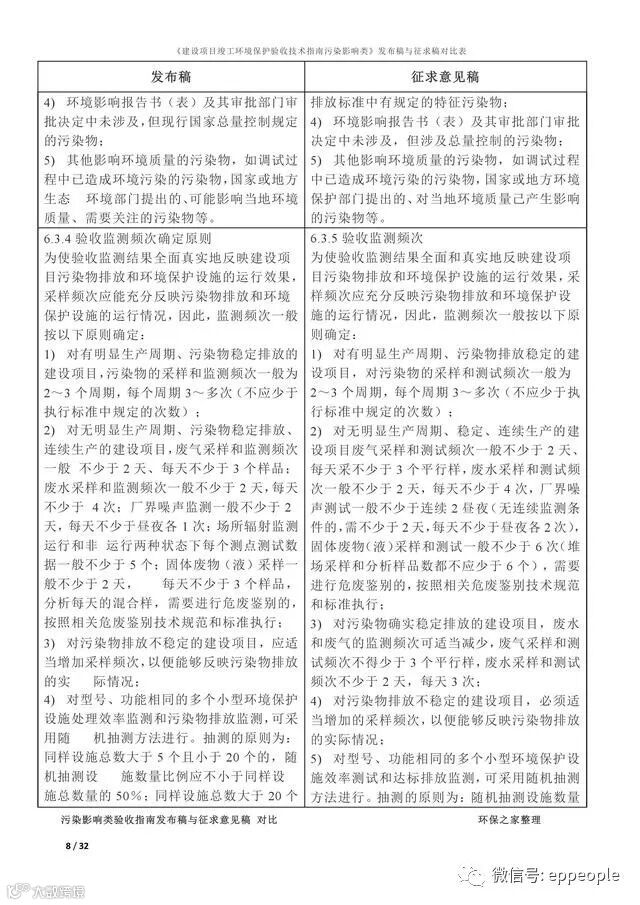
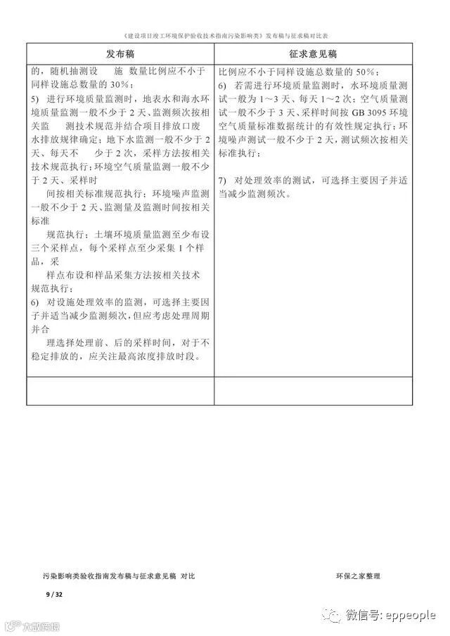
6.3.4验收监测频次确定原则为使验收监测结果全面真实地反映建设项目污染物排放和环境保护设施的运行效果,采样频次应能充分反映污染物排放和环境保护设施的运行情况,因此,监测频次一般按以下原则确定: 1) 对有明显生产周期、污染物稳定排放的建设项目,污染物的采样和监测频次一般为2~3个周期,每个周期3~多次(不应少于执行标准中规定的次数); 2) 对无明显生产周期、污染物稳定排放、连续生产的建设项目,废气采样和监测频次一般不少于2天、每天不少于3个样品;废水采样和监测频次一般不少于2天,每天不少于 4次;厂界噪声监测一般不少于2天,每天不少于昼夜各1次;场所辐射监测运行和非运行两种状态下每个测点测试数据一般不少于5个;固体废物(液)采样一般不少于2天, 每天不少于3个样品,分析每天的混合样,需要进行危废鉴别的,按照相关危废鉴别技术规范和标准执行; 3) 对污染物排放不稳定的建设项目,应适当增加采样频次,以便能够反映污染物排放的实 际情况; 4) 对型号、功能相同的多个小型环境保护设施处理效率监测和污染物排放监测,可采用随 机抽测方法进行。抽测的原则为:同样设施总数大于5个且小于20个的,随机抽测设 施数量比例应不小于同样设施总数量的50%;同样设施总数大于20个的,随机抽测设 施数量比例应不小于同样设施总数量的30%; 5) 进行环境质量监测时,地表水和海水环境质量监测一般不少于2天、监测频次按相关监 测技术规范并结合项目排放口废水排放规律确定;地下水监测一般不少于2天、每天不少于2次,采样方法按相关技术规范执行;环境空气质量监测一般不少于2天、采样时 间按相关标准规范执行;环境噪声监测一般不少于2天、监测量及监测时间按相关标准 规范执行;土壤环境质量监测至少布设三个采样点,每个采样点至少采集1个样品,采样点布设和样品采集方法按相关技术规范执行; 6) 对设施处理效率的监测,可选择主要因子并适当减少监测频次,但应考虑处理周期并合理选择处理前、后的采样时间,对于不稳定排放的,应关注最高浓度排放时段。
|
6.3.5验收监测频次 为使验收监测结果全面和真实地反映建设项目污染物排放和环境保护设施的运行效果,采样频次应充分反映污染物排放和环境保护设施的运行情况,因此,监测频次一般按以下原则确定: 1) 对有明显生产周期、污染物排放稳定的建设项目,对污染物的采样和测试频次一般为2~3个周期,每个周期3~多次(不应少于执行标准中规定的次数); 2) 对无明显生产周期、稳定、连续生产的建设项目废气采样和测试频次一般不少于2天、每天采不少于3个平行样,废水采样和测试频次一般不少于2天,每天不少于4次,厂界噪声测试一般不少于连续2昼夜(无连续监测条件的,需不少于2天,每天不少于昼夜各2次),固体废物(液)采样和测试一般不少于6次(堆场采样和分析样品数都不应少于6个),需要进行危废鉴别的,按照相关危废鉴别技术规范和标准执行; 3) 对污染物确实稳定排放的建设项目,废水和废气的监测频次可适当减少,废气采样和测试频次不得少于3个平行样,废水采样和测试频次不少于2天,每天3次; 4) 对污染物排放不稳定的建设项目,必须适当增加的采样频次,以便能够反映污染物排放的实际情况; 5) 对型号、功能相同的多个小型环境保护设施效率测试和达标排放监测,可采用随机抽测方法进行。抽测的原则为:随机抽测设施数量比例应不小于同样设施总数量的50%; 6) 若需进行环境质量监测时,水环境质量测试一般为1~3天、每天1~2次;空气质量测试一般不少于3天、采样时间按GB 3095环境空气质量标准数据统计的有效性规定执行;环境噪声测试一般不少于2天,测试频次按相关标准执行;
7) 对处理效率的测试,可选择主要因子并适当减少监测频次。
|
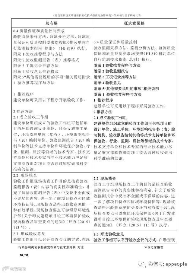
6.4质量保证和质量控制要求验收监测采样方法、监测分析方法、监测质量保证和质量控制要求均按照《排污单位自行监测技术指南总则》(HJ 819)执行。 附录1验收推荐程序与方法附录2验收监测报告(表)推荐格式附录3工况记录推荐方法附录4验收意见推荐格式附录5“其他需要说明的事项”相关说明 |
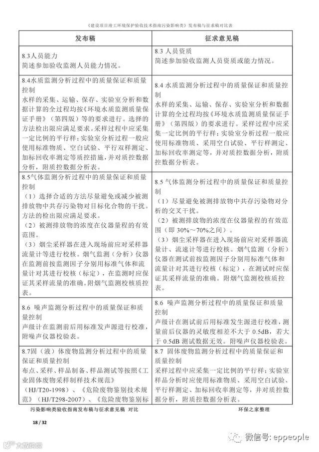
6.4质量保证和质量控制 验收监测采样方法、监测分析方法、监测质量保证和质量控制要求均按照《HJ 819排污单位自行监测技术指南总则》执行。 附录1验收推荐程序与方法 附录2验收监测报告 附录3工况记录推荐方法 附录4验收意见 附录5“其他需要说明的事项”相关说明 附录1 验收推荐程序与方法 1 推荐程序 建设单位可采用以下程序开展验收工作: 2推荐方法 2.1成立验收工作组 建设单位组织成立的验收工作组可包括项目的设计单位、施工单位、环境影响报告书(表)编制机构、验收报告编制机构等技术支持单位和环保验收、行业、监测、质控等领域的技术专家。技术支持单位和技术专家的专业技术能力尽量足够支撑验收组对项目能否通过验收做出科学准确的结论。 |

请点击此处输入图片描述

请点击此处输入图片描述

请点击此处输入图片描述

请点击此处输入图片描述

请点击此处输入图片描述

请点击此处输入图片描述

请点击此处输入图片描述

请点击此处输入图片描述

请点击此处输入图片描述

请点击此处输入图片描述

请点击此处输入图片描述

请点击此处输入图片描述

请点击此处输入图片描述

请点击此处输入图片描述

请点击此处输入图片描述

请点击此处输入图片描述

请点击此处输入图片描述

请点击此处输入图片描述

请点击此处输入图片描述

请点击此处输入图片描述

请点击此处输入图片描述

请点击此处输入图片描述

请点击此处输入图片描述

请点击此处输入图片描述

请点击此处输入图片描述

请点击此处输入图片描述

请点击此处输入图片描述

请点击此处输入图片描述

请点击此处输入图片描述

请点击此处输入图片描述

请点击此处输入图片描述

验收工作程序
验收工作主要包括验收监测工作和后续工作,其中验收监测工作可分为启动、自查、编制验收监测方案、实施监测与检查、编制验收监测报告五个阶段。具体工作程序见图1
请点击此处输入图片描


附录1 验收推荐程序与方法
1 推荐程序
建设单位可采用以下程序开展验收工作:

2.2 现场核查
验收工作组现场核查工作目的是核查验收监测报告(表)内容的真实性和准确性,补充了解验收监测报告(表)中反映不全面或不详尽的内容,进一步了解项目特点和区域环境特征等。现场核查是得出验收意见的一种有效手段。现场核查要点可参照原环境保护部《关于印发建设项目竣工环境保护验收现场检查及审查要点的通知》(环办〔2015〕113号)。
2.3 形成验收意见
验收工作组可以召开验收会议的方式,在现场核查和对验收监测报告内容核查的基础上,
附录2 验收监测报告(表)推荐格式
2-1验收监测报告推荐格式
××项目竣工环境保护
填表单位(盖章): 填表人(签字): 项目经办人(签字):
建设项目 |
项目名称 |
项目代码 |
建设地点 |
||||||||||||||||
行业类别(分类管理名录) |
建设性质 |
□新建 □ 改扩建 □技术改造 |
项目厂区中心经度/纬度 |
||||||||||||||||
设计生产能力 |
实际生产能力 |
环评单位 |
|||||||||||||||||
环评文件审批机关 |
审批文号 |
环评文件类型 |
|||||||||||||||||
开工日期 |
竣工日期 |
排污许可证申领时间 |
|||||||||||||||||
环保设施设计单位 |
环保设施施工单位 |
本工程排污许可证编号 |
|||||||||||||||||
验收单位 |
环保设施监测单位 |
验收监测时工况 |
|||||||||||||||||
投资总概算(万元) |
环保投资总概算(万元) |
所占比例(%) |
|||||||||||||||||
实际总投资 |
实际环保投资(万元) |
所占比例(%) |
|||||||||||||||||
废水治理(万元) |
废气治理(万元) |
噪声治理(万元) |
固体废物治理(万元) |
绿化及生态(万元) |
其他(万元) |
||||||||||||||
新增废水处理设施能力 |
新增废气处理设施能力 |
年平均工作时 |
|||||||||||||||||
运营单位 |
运营单位社会统一信用代码(或组织机构代码) |
验收时间 |
|||||||||||||||||
污染 物排 放达 标与 总量 控制(工 业建 设项 目详填) |
污染物 |
原有排 放量(1) |
本期工程实际排放浓度(2) |
本期工程允许排放浓度(3) |
本期工程产生量(4) |
本期工程自身削减量(5) |
本期工程实际排放量(6) |
本期工程核定排放总量(7) |
本期工程“以新带老”削减量(8) |
全厂实际排放总量(9) |
全厂核定排放总量(10) |
区域平衡替代削减量(11) |
排放增减量(12) |
||||||
废水 |
|||||||||||||||||||
化学需氧量 |
|||||||||||||||||||
氨氮 |
|||||||||||||||||||
石油类 |
|||||||||||||||||||
废气 |
|||||||||||||||||||
二氧化硫 |
|||||||||||||||||||
烟尘 |
|||||||||||||||||||
工业粉尘 |
|||||||||||||||||||
氮氧化物 |
|||||||||||||||||||
工业固体废物 |
|||||||||||||||||||
与项目有关的其他特征污染物 |
|||||||||||||||||||
注:1、排放增减量:(+)表示增加,(-)表示减少。2、(12)=(6)-(8)-(11),(9)=(4)-(5)-(8)- (11) +(1)。3、计量单位:废水排放量——万吨/年;废气排放量——万标立方米/年;工业固体废物排放量——万吨/年;水污染物排放浓度——毫克/升



2-2验收监测表推荐格式
××项目竣工环境保护
验收监测报告表
建设单位:
编制单位:
×年×月
建设单位法人代表: (签字)
编制单位法人代表: (签字)
项 目 负 责 人:
填 表 人:
建设单位 (盖章) 编制单位 (盖章)
电话: 电话:
传真: 传真:
邮编: 邮编:
地址: 地址:
表一
建设项目名称
建设单位名称
建设项目性质 新建 改扩建 技改 迁建
建设地点
主要产品名称
设计生产能力
实际生产能力
建设项目环评时间 开工建设时间
调试时间 验收现场监测时间
环评报告表
审批部门 环评报告表
编制单位
环保设施设计单位 环保设施施工单位
投资总概算 环保投资总概算 比例 %
实际总概算 环保投资 比例 %
验收监测依据
验收监测评价标准、标号、级别、限值
表二
工程建设内容:
原辅材料消耗及水平衡:
主要工艺流程及产物环节(附处理工艺流程图,标出产污节点)
表三
主要污染源、污染物处理和排放(附处理流程示意图,标出废水、废气、厂界噪声监测点位)
表四
建设项目环境影响报告表主要结论及审批部门审批决定:
表五
验收监测质量保证及质量控制:
表六
验收监测内容:
表七
验收监测期间生产工况记录:
验收监测结果:
表八
验收监测结论:
附录3 工况记录推荐方法
以下为推荐的典型行业主体工程、环保工程及辅助工程在验收监测期间的工况记录方法:
1主体工程
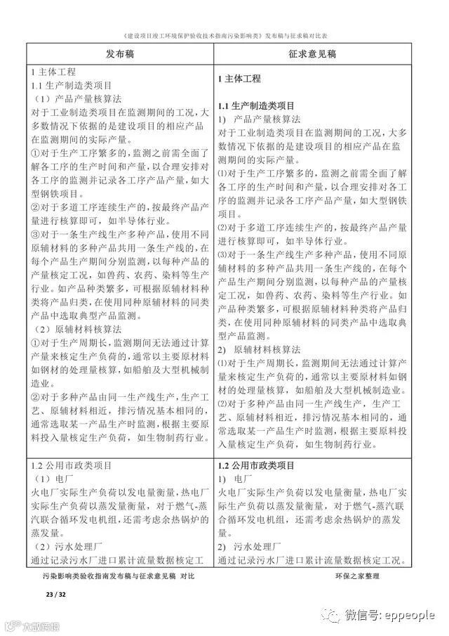
1.1生产制造类项目
(1)产品产量核算法
对于工业制造类项目在监测期间的工况,大多数情况下依据的是建设项目的相应产品在监测期间的实际产量。
①对于生产工序繁多的,监测之前需全面了解各工序的生产时间和产量,以合理安排对各工序的监测并记录各工序产品产量,如大型钢铁项目。
②对于多道工序连续生产的,按最终产品产量进行核算即可,如半导体行业。
③对于一条生产线生产多种产品,使用不同原辅材料的多种产品共用一条生产线的,在每个产品生产期间分别监测,以每种产品的产量核定工况,如兽药、农药、染料等生产行业。如产品种类繁多,可根据原辅材料种类将产品归类,在使用同种原辅材料的同类产品中选取典型产品监测。
(2)原辅材料核算法
①对于生产周期长,监测期间无法通过计算产量来核定生产负荷的,通常以主要原材料如钢材的处理量核算,如船舶及大型机械制造业。
②对于多种产品由同一生产线生产,生产工艺、原辅材料相近,排污情况基本相同的,通常选取某一产品生产时监测,根据主要原料投入量核定生产负荷,如生物制药行业。
1.2公用市政类项目
(1)电厂
火电厂实际生产负荷以发电量衡量,热电厂实际生产负荷以蒸发量衡量,对于燃气-蒸汽联合循环发电机组,还需考虑余热锅炉的蒸发量。
(2)污水处理厂
通过记录污水厂进口累计流量数据核定工况。为与出口样品相匹配,建议提前一个处理周期即开始记录流量。
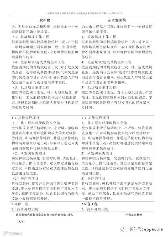
(3)垃圾填埋主体工程
根据监测期间垃圾填埋量统计工况。对于同一填埋场填埋生活垃圾和一般工业固体废物两种不同种类垃圾的,应对每种垃圾的填埋量均作统计。
(4)生活垃圾/危废焚烧主体工程
按监测期间的焚烧量统计工况。对于危废焚烧企业,还需确认其固体/液体/气体焚烧量的比例是否与设计值相同,确认焚烧入炉料配伍菜单是否与设计要求基本相同。
(5)机场项目主体工程
按起降架次统计工况。对于大型机场改、扩建项目,工况的把控应具体到所验收的跑道,掌握监测期间各跑道所有型号飞机的起降架次及时间。
1.3 其他建设项目
(1)化工原料或能源物料仓储
废气排放来源于储罐的大、小呼吸。验收监测重点集中在对环境影响较大的大呼吸排放时段,即装卸操作时段,并通过单位时间物料装卸量来核定工况。必要时可通过同类储罐间的物料转移来模拟运作。
(2)研发实验类项目
实验种类变换频繁,实验时间短,试剂复杂、消耗量少,排气管道多,难以以定量指标核定工况,只能通过各实验室试剂使用情况的记录来说明工况。
(3)房产类项目
验收监测时,模拟开启声源可满足噪声监测要求;废水处理和锅炉工况监控可参见本文环保、辅助工程部分,饮食业油烟气的验收监测一般待招商后开展。
2环保工程
2.1污水处理设施
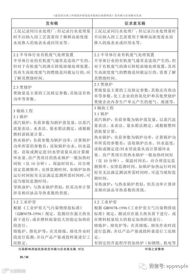
工况记录同污水处理厂,但记录污水处理量时不应纳入因工艺需要用于稀释高浓度废水而掺入的地表水或回用水等。
2.2半导体行业有机废气处理装置
半导体行业的有机废气通常是连续产生的,但对于有机废气的沸石转轮浓缩处理装置,其再生高浓度废气的燃烧是间歇运行的,应了解其燃烧时间。
2.3焚烧炉
焚烧量是主要的工况核定参数,其他还有热功率等参数。
3辅助工程
3.1锅炉
蒸汽锅炉:负荷参数为锅炉蒸发量,以蒸汽流量表法、水表法、量水箱法测定,或根据燃料消耗量计算。
热水锅炉:负荷参数为锅炉功率,计算锅炉功率所需的参数有:读取锅炉出水、回水温度,读取或测定进/回水管流量从而计算循环水量。房产类项目的热水锅炉一般加热时间短(仅10分钟),保温时间长,应合理设定监测频率、安排监测时间。如锅炉加热运行时间短至无法满足监测所需时间时,可适当缩短监测时间。
导热油炉:与热水锅炉类似,但其功率计算涉及相应油品导热系数的查找。
3.2工业炉窑
根据《工业炉窑大气污染物排放标准》(GB9078-1996)规定,监测应在最大热负荷下进行,或在燃料耗量较大的稳定加热阶段进行。
熔炼炉、熔化炉等:在其熔炼、熔化作业时段进行监测,并以产品产量或投料量进行工况核定。
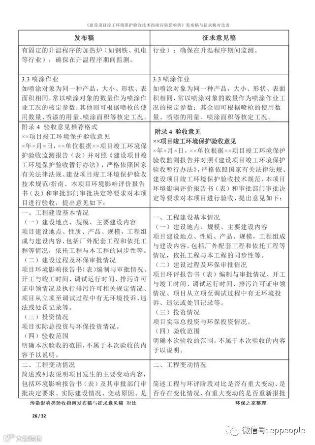
有固定的升温程序的加热炉(如钢铁、机电等行业):确保在升温程序期间监测。
3.3喷涂作业
如喷涂对象为同一种产品,大小、形状、表面积相同,常以喷涂对象的数量作为喷涂作业工况的核定参数;其他则可根据喷枪的使用数量、喷漆的用量、喷涂面积等核定工况。
附录4 验收意见推荐格式
××项目竣工环境保护验收意见
×年×月×日,××单位根据××项目竣工环境保护验收监测报告(表)并对照《建设项目竣工环境保护验收暂行办法》,严格依照国家有关法律法规、建设项目竣工环境保护验收技术规范/指南、本项目环境影响评价报告书(表)和审批部门审批决定等要求对本项目进行验收,提出意见如下:
一、工程建设基本情况
(一)建设地点、规模、主要建设内容
项目建设地点、性质、产品、规模,工程组成与建设内容,包括厂外配套工程和依托工程等情况,依托工程与本工程的同步性等。
(二)建设过程及环保审批情况
项目环境影响报告书(表)编制与审批情况、开工与竣工时间、调试运行时间、排污许可证申领情况及执行排污许可相关规定情况、项目从立项至调试过程中有无环境投诉、违法或处罚记录等。
(三)投资情况
项目实际总投资与环保投资情况。
(四)验收范围
明确本次验收的范围,不属于本次验收的内容予以说明。
二、工程变动情况
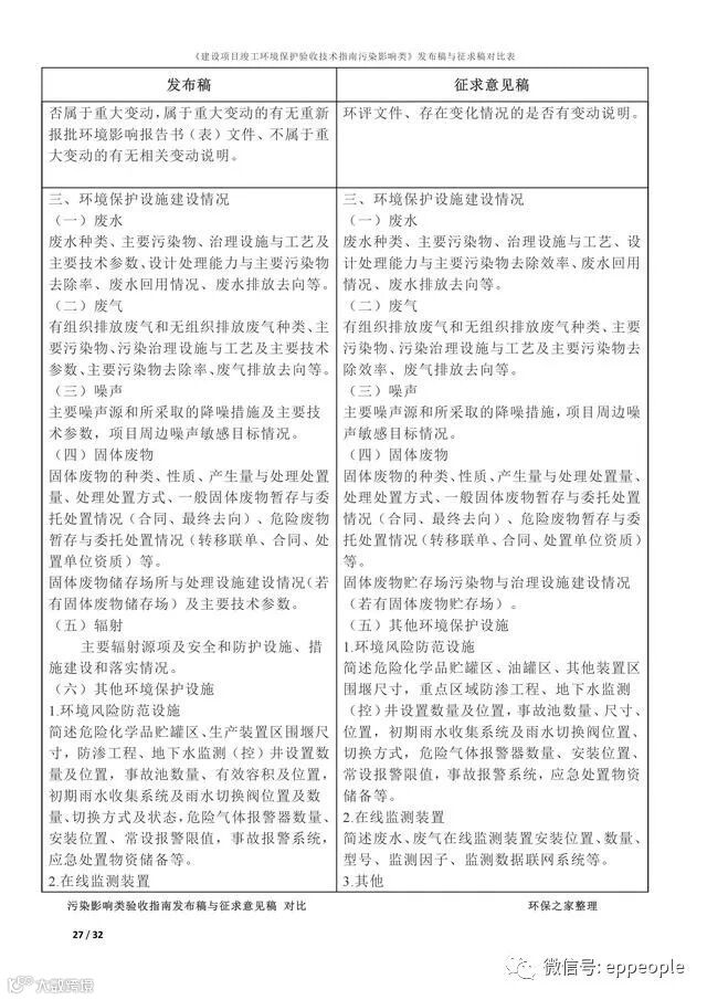
简述或列表说明项目发生的主要变动内容,包括环境影响报告书(表)及其审批部门审批决定要求、实际建设情况、变动原因、是否属于重大变动,属于重大变动的有无重新报批环境影响报告书(表)文件、不属于重大变动的有无相关变动说明。
三、环境保护设施建设情况
(一)废水
废水种类、主要污染物、治理设施与工艺及主要技术参数、设计处理能力与主要污染物去除率、废水回用情况、废水排放去向等。
(二)废气
有组织排放废气和无组织排放废气种类、主要污染物、污染治理设施与工艺及主要技术参数、主要污染物去除率、废气排放去向等。
(三)噪声
主要噪声源和所采取的降噪措施及主要技术参数,项目周边噪声敏感目标情况。
(四)固体废物
固体废物的种类、性质、产生量与处理处置量、处理处置方式、一般固体废物暂存与委托处置情况(合同、最终去向)、危险废物暂存与委托处置情况(转移联单、合同、处置单位资质)等。
固体废物储存场所与处理设施建设情况(若有固体废物储存场)及主要技术参数。
(五)辐射
主要辐射源项及安全和防护设施、措施建设和落实情况。
(六)其他环境保护设施
1.环境风险防范设施
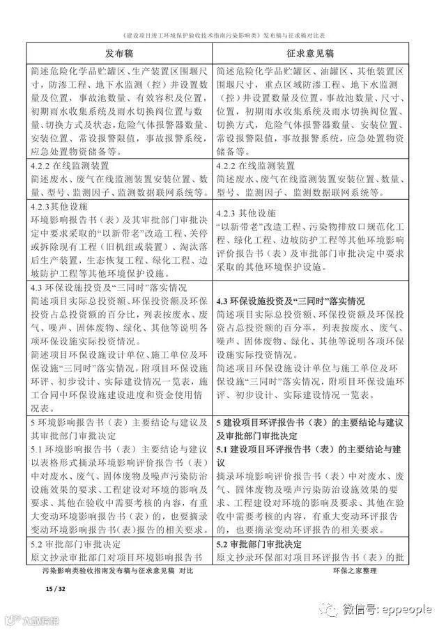
简述危险化学品贮罐区、生产装置区围堰尺寸,防渗工程、地下水监测(控)井设置数量及位置,事故池数量、有效容积及位置,初期雨水收集系统及雨水切换阀位置及数量、切换方式及状态,危险气体报警器数量、安装位置、常设报警限值,事故报警系统,应急处置物资储备等。
2.在线监测装置
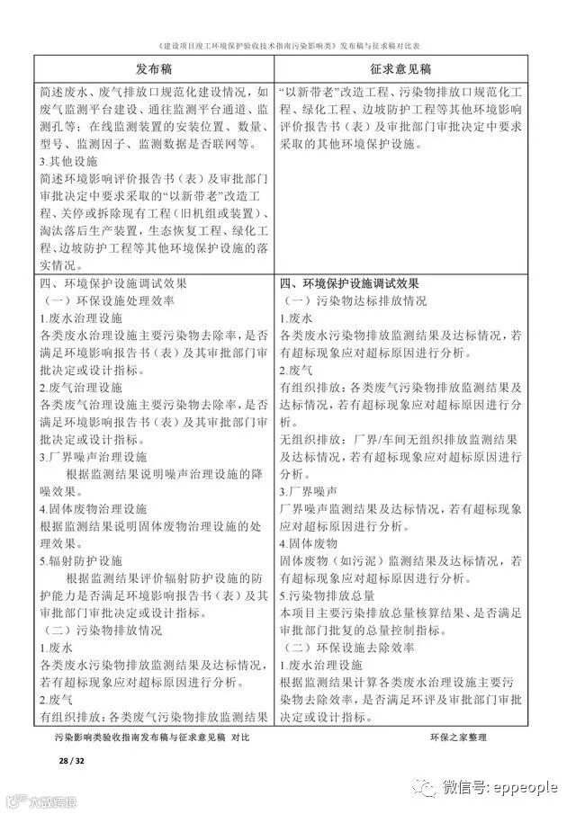
简述废水、废气排放口规范化建设情况,如废气监测平台建设、通往监测平台通道、监测孔等;在线监测装置的安装位置、数量、型号、监测因子、监测数据是否联网等。
3.其他设施
简述环境影响评价报告书(表)及审批部门审批决定中要求采取的“以新带老”改造工程、关停或拆除现有工程(旧机组或装置)、淘汰落后生产装置,生态恢复工程、绿化工程、边坡防护工程等其他环境保护设施的落实情况。
四、环境保护设施调试效果
(一)环保设施处理效率
1.废水治理设施
各类废水治理设施主要污染物去除率,是否满足环境影响报告书(表)及其审批部门审批决定或设计指标。
2.废气治理设施
各类废气治理设施主要污染物去除率,是否满足环境影响报告书(表)及其审批部门审批决定或设计指标。
3.厂界噪声治理设施
根据监测结果说明噪声治理设施的降噪效果。
4.固体废物治理设施
根据监测结果说明固体废物治理设施的处理效果。
5.辐射防护设施
根据监测结果评价辐射防护设施的防护能力是否满足环境影响报告书(表)及其审批部门审批决定或设计指标。
(二)污染物排放情况
1.废水
各类废水污染物排放监测结果及达标情况,若有超标现象应对超标原因进行分析。
2.废气
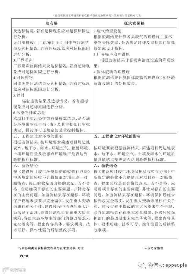
有组织排放:各类废气污染物排放监测结果及达标情况,若有超标现象应对超标原因进行分析。
无组织排放:厂界/车间无组织排放监测结果及达标情况,若有超标现象应对超标原因进行分析。
3.厂界噪声
厂界噪声监测结果及达标情况,若有超标现象应对超标原因进行分析。
4.固体废物
固体废物监测结果及达标情况,若有超标现象应对超标原因进行分析。
5.辐射
辐射监测结果及达标情况,若有超标现象应对超标原因进行分析。
6.污染物排放总量
本项目主要污染排放总量核算结果、是否满足环境影响报告书(表)及其审批部门审批决定、排污许可证规定的总量控制指标。
五、工程建设对环境的影响
根据监测结果,按环境要素简述项目周边地表水、地下水、海水、环境空气、辐射环境、土壤环境质量及敏感点环境噪声是否达到验收执行标准。
六、验收结论
按《建设项目竣工环境保护验收暂行办法》中所规定的验收不合格情形对项目逐一对照核查,提出验收是否合格的意见。若不合格,应明确项目存在的主要问题,并针对存在的主要问题,如监测结果存在超标、环境保护设施未按要求完全落实、发生重大变动未履行相关手续、建设过程中造成的重大污染未完全治理、验收监测报告存在重大质量缺陷、各级生态环境主管部门的整改要求未完全落实等,提出内容具体、要求明确、技术可行、操作性强的后续整改事项。
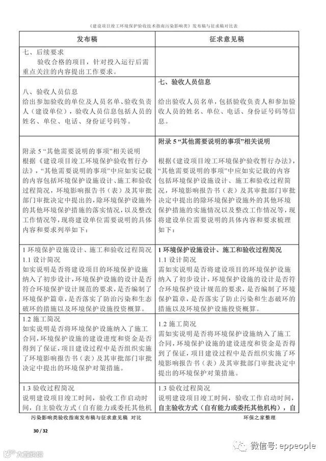
七、后续要求
验收合格的项目,针对投入运行后需重点关注的内容提出工作要求。
八、验收人员信息
给出参加验收的单位及人员名单、验收负责人(建设单位),验收人员信息包括人员的姓名、单位、电话、身份证号码等。
××单位
×年×月×日
附录5 “其他需要说明的事项”相关说明
根据《建设项目竣工环境保护验收暂行办法》,“其他需要说明的事项”中应如实记载的内容包括环境保护设施设计、施工和验收过程简况,环境影响报告书(表)及其审批部门审批决定中提出的,除环境保护设施外的其他环境保护措施的落实情况,以及整改工作情况等,现将建设单位需要说明的具体内容和要求列举如下:
1环境保护设施设计、施工和验收过程简况
1.1设计简况
如实说明是否将建设项目的环境保护设施纳入了初步设计,环境保护设施的设计是否符合环境保护设计规范的要求,是否编制了环境保护篇章,是否落实了防治污染和生态破环的措施以及环境保护设施投资概算。
1.2施工简况
如实说明是否将环境保护设施纳入了施工合同,环境保护设施的建设进度和资金是否得到了保证,项目建设过程中是否组织实施了环境影响报告书(表)及其审批部门审批决定中提出的环境保护对策措施。
1.3验收过程简况
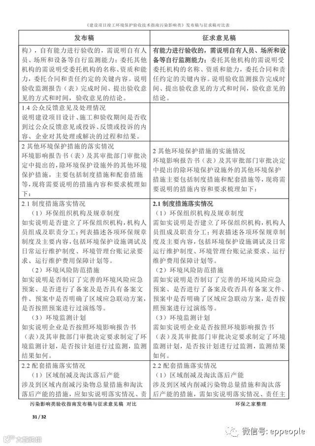
说明建设项目竣工时间,验收工作启动时间,自主验收方式(自有能力或委托其他机构),自有能力进行验收的,需说明自有人员、场所和设备等自行监测能力;委托其他机构的需说明受委托机构的名称、资质和能力,委托合同和责任约定的关键内容。说明验收监测报告(表)完成时间、提出验收意见的方式和时间,验收意见的结论。
1.4公众反馈意见及处理情况
说明建设项目设计、施工和验收期间是否收到过公众反馈意见或投诉、反馈或投诉的内容、企业对其处理或解决的过程和结果。
2其他环境保护措施的落实情况
环境影响报告书(表)及其审批部门审批决定中提出的,除环境保护设施外的其他环境保护措施,主要包括制度措施和配套措施等,现将需要说明的措施内容和要求梳理如下:
2.1制度措施落实情况
(1)环保组织机构及规章制度
如实说明是否建立了环保组织机构,机构人员组成及职责分工;列表描述各项环保规章制度及主要内容,包括环境保护设施调试及日常运行维护制度、环境管理台账记录要求、运行维护费用保障计划等。
(2)环境风险防范措施
如实说明是否制订了完善的环境风险应急预案、是否进行了备案及是否具有备案文件、预案中是否明确了区域应急联动方案,是否按照预案进行过演练等。
(3)环境监测计划
如实说明企业是否按照环境影响报告书(表)及其审批部门审批决定要求制定了环境监测计划,是否按计划进行过监测,监测结果如何。
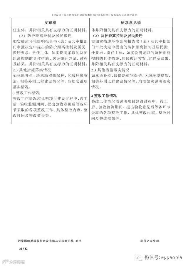
2.2配套措施落实情况
(1)区域削减及淘汰落后产能
涉及到区域内削减污染物总量措施和淘汰落后产能的措施,应如实说明落实情况、责任主体,并附相关具有支撑力的证明材料。
(2)防护距离控制及居民搬迁
如实描述环境影响报告书(表)及其审批部门审批决定中提出的防护距离控制及居民搬迁要求、责任主体,如实说明采取的防护距离控制的具体措施、居民搬迁方案、过程及结果,并附相关具有支撑力的证明材料。
2.3其他措施落实情况
如林地补偿、珍稀动植物保护、区域环境整治、相关外围工程建设情况等,应如实说明落实情况。
3整改工作情况
整改工作情况应说明项目建设过程中、竣工后、验收监测期间、提出验收意见后等各环节采取的各项整改工作、具体整改内容、整改时间及整改效果等。
来源:生态环境部http://www.zhb.gov.cn/gkml/sthjbgw/sthjbgg/201805/t20180522_440863.htm


